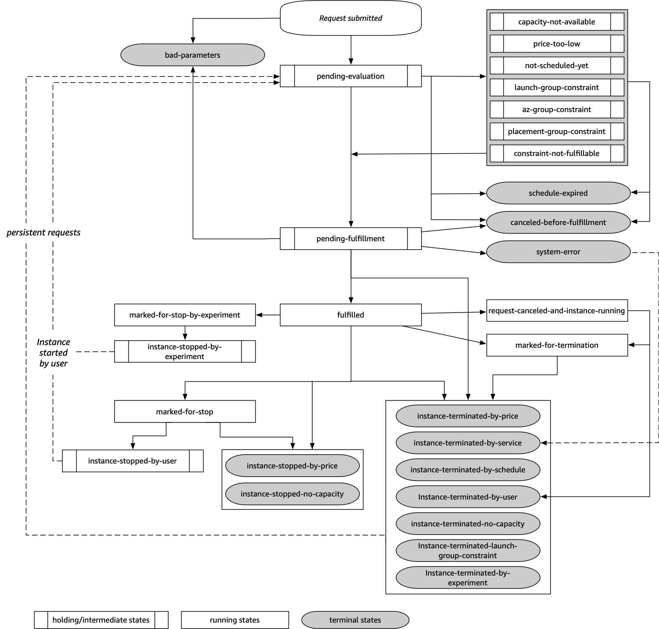
State changes for a Spot request
The following diagram shows you the paths that your Spot request can follow throughout its lifecycle, from submission to termination. Each step is depicted as a node, and the status code for each node describes the status of the Spot request and Spot Instance.
Pending evaluation
As soon as you create a Spot Instance request, it goes into the pending-evaluation
state unless one or more request parameters are not valid
(bad-parameters).
| Status code | Request state | Instance state |
|---|---|---|
pending-evaluation |
open |
Not applicable |
bad-parameters |
closed |
Not applicable |
Holding
If one or more request constraints are valid but can't be met yet, or if there is not enough capacity, the request goes into a holding state waiting for the constraints to be met. The request options affect the likelihood of the request being fulfilled. For example, if there is no capacity, your request stays in a holding state until there is available capacity. If you specify an Availability Zone group, the request stays in a holding state until the Availability Zone constraint is met.
In the event of an outage of one of the Availability Zones, there is a chance that the spare EC2 capacity available for Spot Instance requests in other Availability Zones can be affected.
| Status code | Request state | Instance state |
|---|---|---|
capacity-not-available |
open |
Not applicable |
price-too-low |
open |
Not applicable |
not-scheduled-yet |
open |
Not applicable |
launch-group-constraint |
open |
Not applicable |
az-group-constraint |
open |
Not applicable |
placement-group-constraint
|
open
|
Not applicable |
constraint-not-fulfillable
|
open
|
Not applicable |
Pending evaluation/fulfillment-terminal
Your Spot Instance request can go to a terminal state if you create a
request that is valid only during a specific time period and this time period
expires before your request reaches the pending fulfillment phase. It might also
happen if you cancel the request, or if a system error occurs.
| Status code | Request state | Instance state |
|---|---|---|
schedule-expired
|
cancelled
|
Not applicable |
canceled-before-fulfillment ¹ |
cancelled
|
Not applicable |
bad-parameters
|
failed
|
Not applicable |
system-error
|
closed
|
Not applicable |
¹ If you cancel the request.
Pending fulfillment
When the constraints you specified (if any) are met, your Spot request goes into the
pending-fulfillment state.
At this point, Amazon EC2 is getting ready to provision the instances that you requested. If the process stops at this point, it is likely to be because it was canceled by the user before a Spot Instance was launched. It might also be because an unexpected system error occurred.
| Status code | Request state | Instance state |
|---|---|---|
pending-fulfillment
|
open
|
Not applicable |
Fulfilled
When all the specifications for your Spot Instances are met, your Spot request is fulfilled. Amazon EC2 launches the Spot Instances, which can take a few minutes. If a Spot Instance is hibernated or stopped when interrupted, it remains in this state until the request can be fulfilled again or the request is canceled.
| Status code | Request state | Instance state |
|---|---|---|
fulfilled
|
active
|
pending → running
|
fulfilled
|
active
|
stopped → running
|
If you stop a Spot Instance, your Spot request goes into the marked-for-stop or
instance-stopped-by-user state until the Spot Instance can be started again
or the request is cancelled.
| Status code | Request state | Instance state |
|---|---|---|
marked-for-stop
|
active |
stopping
|
instance-stopped-by-user ¹
|
disabled or cancelled ²
|
stopped
|
¹ A Spot Instance goes into the instance-stopped-by-user state if you stop the instance
or run the shutdown command from the instance. After you've stopped the instance,
you can start it again. On restart, the Spot Instance request returns to the
pending-evaluation state and then Amazon EC2 launches a new Spot Instance when
the constraints are met.
² The Spot request state is disabled if you stop the Spot Instance but do not cancel
the request. The request state is cancelled if your Spot Instance is stopped and
the request expires.
Fulfilled-terminal
Your Spot Instances continue to run as long as there is available capacity for your instance type, and you don't terminate the instance. If Amazon EC2 must terminate your Spot Instances, the Spot request goes into a terminal state. A request also goes into the terminal state if you cancel the Spot request or terminate the Spot Instances.
| Status code | Request state | Instance state |
|---|---|---|
request-canceled-and-instance-running
|
cancelled
|
running
|
marked-for-stop
|
active
|
running
|
marked-for-termination
|
active
|
running
|
instance-stopped-by-price
|
disabled
|
stopped
|
instance-stopped-by-user
|
disabled
|
stopped
|
instance-stopped-no-capacity
|
disabled
|
stopped
|
instance-terminated-by-price
|
closed (one-time), open (persistent) |
terminated
|
instance-terminated-by-schedule
|
closed
|
terminated
|
instance-terminated-by-service
|
cancelled
|
terminated
|
instance-terminated-by-user
|
closed or cancelled ¹ |
terminated
|
instance-terminated-no-capacity
|
closed (one-time), open (persistent)
|
running †
|
instance-terminated-no-capacity
|
closed (one-time), open (persistent) |
terminated
|
instance-terminated-launch-group-constraint
|
closed (one-time), open (persistent)
|
terminated
|
¹ The request state is closed if you terminate the instance but do not
cancel the request. The request state is cancelled if you terminate the
instance and cancel the request. Even if you terminate a Spot Instance before you cancel its
request, there might be a delay before Amazon EC2 detects that your Spot Instance was terminated.
In this case, the request state can either be closed or
cancelled.
† When Amazon EC2 interrupts a Spot Instance if it needs the capacity back and the instance is configured to terminate on interruption, the status is immediately set to
instance-terminated-no-capacity (it is not set to
marked-for-termination). However, the instance remains in the
running state for 2 minutes to reflect the 2-minute period when the
instance receives the Spot Instance interruption notice. After 2 minutes, the instance state
is set to terminated.
Interruption experiments
You can use AWS Fault Injection Service to initiate a Spot Instance interruption so that you can test how
the applications on your Spot Instances respond. If AWS FIS stops a Spot Instance, your Spot request
enters the marked-for-stop-by-experiment state and then the
instance-stopped-by-experiment state. If AWS FIS terminates a Spot Instance,
your Spot request enters the instance-terminated-by-experiment
state. For more information, see Initiate a Spot Instance interruption.
| Status code | Request state | Instance state |
|---|---|---|
marked-for-stop-by-experiment |
active |
running |
instance-stopped-by-experiment |
disabled |
stopped |
instance-terminated-by-experiment |
closed |
terminated |
Persistent requests
When your Spot Instances are terminated (either by you or Amazon EC2), if the Spot request
is a persistent request, it returns to the pending-evaluation state
and then Amazon EC2 can launch a new Spot Instance when the constraints are met.