Task retirement and maintenance for AWS Fargate on Amazon ECS - Amazon Elastic Container Service
Services or capabilities described in AWS documentation might vary by Region. To see the differences applicable to the AWS European Sovereign Cloud Region, see the AWS European Sovereign Cloud User Guide.

Task retirement and maintenance for AWS Fargate on Amazon ECS

AWS is responsible for maintaining the underlying infrastructure for AWS Fargate. AWS determines when a platform version revision needs to be replaced with a new revision for the infrastructure. This is known as task retirement. AWS sends a task retirement notification when a platform version revision is retired. We routinely update our supported platform versions to introduce a new revision containing updates to the Fargate runtime software and underlying dependencies such as the operating system and container runtime. After a newer revision is made available, we retire the older revision in order to ensure all customer workloads run on the most up to date revision of the Fargate platform version. When a revision is retired, all tasks running on that revision are stopped.

Amazon ECS tasks can be categorized as either service tasks or standalone tasks. Service tasks are deployed as part of a service and controlled by the Amazon ECS schedule. For more information, see Amazon ECS services. Standalone tasks are tasks started by the Amazon ECS RunTask API, either directly or by an external scheduler such as scheduled tasks (which are started by Amazon EventBridge), AWS Batch, or AWS Step Functions. You do not need to take any actions in response to task retirement for your service tasks because the Amazon ECS scheduler automatically replaces the tasks.

For standalone tasks, you may need to perform additional handling in response to task retirement. For more information, see Can Amazon ECS automatically handle standalone tasks?.

For service tasks, you do not need to take any action to task retirement unless you want to replace these tasks before AWS does. When the Amazon ECS scheduler stops the tasks, it uses the maximumPercent and launches a new task in an attempt to maintain the desired count for the service. Follow best practices to minimize the impact of task retirement. The default maximumPercent value for a service using the REPLICA service scheduler is 200%. Therefore, when AWS Fargate starts retiring tasks, Amazon ECS first schedules a new task, and then waits for it to be running, before retiring an old task. When you set the maximumPercent value to 100%, Amazon ECS stops the task first, then replaces it.

For standalone task retirement, AWS stops the task on or after the task retirement date. Amazon ECS doesn’t launch a replacement task when a task is stopped. If you need these tasks to continue to run, you need to stop the running tasks and launch a replacement task before the time indicated in the notification. Therefore, we recommend that customers monitor the state of standalone tasks and if required, implement logic to replace the stopped tasks.

When a task is stopped in any of the scenarios, you can run describe-tasks. The stoppedReason in the response is ECS is performing maintenance on the underlying infrastructure hosting the task.

Task maintenance applies when there is a new platform version revision needs to be replaced with a new revision. If there is an issue with an underlying Fargate host, Amazon ECS replaces the host without a task retirement notice.

Task retirement notice overview

When AWS marks a platform version revision as needing to be retired, we identify all of the tasks that are running on that platform version revision in all Regions.

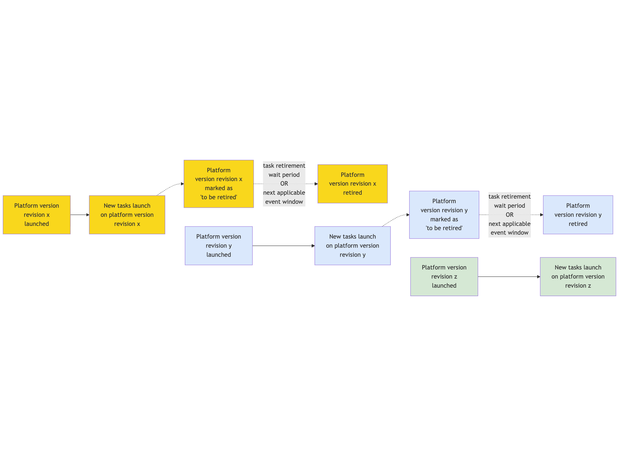
The following illustration shows the lifecycle of a Fargate platform version revision from a new revision launch to the platform revision retirement.

Diagram showing the Fargate task retirement lifecycle.

The following information provides details.

  • After a new platform version revision is launched, all new tasks are scheduled on this revision.

  • Existing tasks that have been scheduled and running remain on the revision they were originally placed on for the duration of the task and aren't migrated to the new revision.

  • New tasks, for example as part of an update to a service or Fargate task retirement, are placed on to latest platform version revision available at the time of launch.

Task retirement notifications are sent through AWS Health Dashboard as well as through an email to the registered email address and includes the following information:

  • The task retirement date - The task is stopped on or after this date.

  • For standalone tasks, the IDs of the tasks.

  • For service tasks, the ID of the cluster where the service runs and the IDs of the service.

  • The next steps you need to take.

Typically, we send one notification each for service and standalone tasks in each AWS Region. However, in certain cases you might receive more than one event for each task type, for example when there are too many tasks to be retired that will surpass limits in our notification mechanisms.

You can identify tasks scheduled for retirement in the following ways:

  • The Health Dashboard

    AWS Health notifications can be sent through Amazon EventBridge to archival storage such as Amazon Simple Storage Service, take automated actions such as run an AWS Lambda function, or other notification systems such as Amazon Simple Notification Service. For more information, see Monitoring AWS Health events with Amazon EventBridge. For sample configuration to send notifications to Amazon Chime, Slack, or Microsoft Teams, see the AWS Health Aware repository on GitHub.

    The following is a sample EventBridge event.

    { "version": "0", "id": "3c268027-f43c-0171-7425-1d799EXAMPLE", "detail-type": "AWS Health Event", "source": "aws.health", "account": "123456789012", "time": "2023-08-16T23:18:51Z", "region": "us-east-1", "resources": [ "cluster|service", "cluster|service" ], "detail": { "eventArn": "arn:aws:health:us-east-1::event/ECS/AWS_ECS_TASK_PATCHING_RETIREMENT/AWS_ECS_TASK_PATCHING_RETIREMENT_test1", "service": "ECS", "eventScopeCode": "ACCOUNT_SPECIFIC", "communicationId": "7988399e2e6fb0b905ddc88e0e2de1fd17e4c9fa60349577446d95a18EXAMPLE", "lastUpdatedTime": "Wed, 16 Aug 2023 23:18:52 GMT", "eventRegion": "us-east-1", "eventTypeCode": "AWS_ECS_TASK_PATCHING_RETIREMENT", "eventTypeCategory": "scheduledChange", "startTime": "Wed, 16 Aug 2023 23:18:51 GMT", "endTime": "Fri, 18 Aug 2023 23:18:51 GMT", "eventDescription": [ { "language": "en_US", "latestDescription": "\\nA software update has been deployed to Fargate which includes CVE patches or other critical patches. No action is required on your part. All new tasks launched automatically uses the latest software version. For existing tasks, your tasks need to be restarted in order for these updates to apply. Your tasks running as part of the following ECS Services will be automatically updated beginning Wed, 16 Aug 2023 23:18:51 GMT.\\n\\nAfter Wed, 16 Aug 2023 23:18:51 GMT, the ECS scheduler will gradually replace these tasks, respecting the deployment settings for your service. Typically, services should see little to no interruption during the update and no action is required. When AWS stops tasks, AWS uses the minimum healthy percent (1) and launches a new task in an attempt to maintain the desired count for the service. By default, the minimum healthy percent of a service is 100 percent, so a new task is started first before a task is stopped. Service tasks are routinely replaced in the same way when you scale the service or deploy configuration changes or deploy task definition revisions. If you would like to control the timing of this restart you can update the service before Wed, 16 Aug 2023 23:18:51 GMT, by running the update-service command from the ECS command-line interface specifying force-new-deployment for services using Rolling update deployment type. For example:\\n\\n$ aws ecs update-service -service service_name \\\n--cluster cluster_name -force-new-deployment\\n\\nFor services using Blue/Green deployment type with AWS CodeDeploy:\\nPlease refer to create-deployment document (2) and create new deployment using same task definition revision.\\n\\nFor further details on ECS deployment types, please refer to ECS Deployment Developer Guide (1).\\nFor further details on Fargate's update process, please refer to the AWS Fargate User Guide (3).\\nIf you have any questions or concerns, please contact AWS Support (4).\\n\\n(1) https://docs.aws.amazon.com/AmazonECS/latest/developerguide/deployment-types.html\\n(2) https://docs.aws.amazon.com/cli/latest/reference/deploy/create-deployment.html\\n(3) https://docs.aws.amazon.com/AmazonECS/latest/userguide/task-maintenance.html\\n(4) https://aws.amazon.com/support\\n\\nA list of your affected resources(s) can be found in the 'Affected resources' tab in the 'Cluster/ Service' format in the AWS Health Dashboard. \\n\\n" } ], "affectedEntities": [ { "entityValue": "arn:aws:ecs:eu-west-1:111222333444:task/examplecluster/00805ce1d81940b5a37398e5a2c23333" }, { "entityValue": "arn:aws:ecs:eu-west-1:111222333444:task/examplecluster/00805ce1d81940b5a37398e5a2c25555" } } ] } }
  • Email

    An email is sent to the registered email for the AWS account ID.

For information about how to prepare for task retirement, see Prepare for AWS Fargate task retirement on Amazon ECS .

Can I opt-out of task retirement?

No. As part of the AWS shared responsibility model, AWS is responsible for managing and maintaining the underlying infrastructure for AWS Fargate. This includes performing periodic platform updates to ensure security and stability. These updates are automatically applied by AWS and are not something customers can opt-out of. This is a key benefit of using a AWS Fargate compared to running your workloads on EC2 instances, the responsibility for maintaining the underlying platform is handled by AWS. This model allows you to focus on your applications rather than infrastructure maintenance. By automatically applying these platform updates, AWS is able to keep the Fargate environment up-to-date and secure, without any action required from you as the customer. This helps provide a reliable and secure containerized environment for running your workloads on Fargate.

Can I get task retirement notifications through other AWS services?

AWS sends a task retirement notification to the Health Dashboard and to the primary email contact on the AWS account. The Health Dashboard provides a number of integrations into other AWS services, including EventBridge. You can use EventBridge to automate the visibility of the notices (For example. forwarding the message to a ChatOps tool). For more information, see Solution overview: Capturing task retirement notifications.

Can I change a task retirement after it is scheduled?

No. The schedule is based on the task retirement wait time which has a default of 7 days. If you need more time, you can choose to configure the wait period to 14 days. For more information, see Step 2: Capture task retirement notifications to alert teams and take actions.

As of 12/18/2025, Amazon ECS enables you to configure Amazon EC2 event windows for your Fargate tasks. If you need precise control over the exact timing of task retirements, for example, scheduling them over weekends to avoid disruption during business hours, you can configure Amazon EC2 event windows for your tasks, services, or clusters, see Step 1: Set the task wait time or use Amazon EC2 event windows. Note that the change in this configuration applies to retirements that will be scheduled in the future. Currently scheduled retirements are not impacted. Furthermore, when you configure an Amazon EC2 event window for your Fargate tasks, it takes precedence over your task retirement wait time configuration. If you have any further concerns, contact Support.

How does Amazon ECS handle tasks that are part of a service?

For service tasks, you do not need to take any action in response to task retirement unless you want to replace these tasks before AWS does. When the Amazon ECS scheduler stops the tasks, it uses the minimum healthy percent and launches a new task in an attempt to maintain the desired count for the service. To minimalize the impact of Fargate task retirement, workloads should be deployed following Amazon ECS best practices. For example, when deploying a stateless application as an Amazon ECS service, such as a web or API server, customers should deploy multiple task replicas and set the minimumHealthyPercent to 100%. By default, the minimum healthy percent of a service is 100 percent. Therefore, when Fargate starts retiring tasks, Amazon ECS first schedules a new task and waits for it to be running, before retiring an old task. Service tasks are routinely replaced as part of task retirement in the same way when you scale the service, deploy configuration changes, or deploy task definition revisions. To prepare for the task retirement process, see Prepare for AWS Fargate task retirement on Amazon ECS .

Can Amazon ECS automatically handle standalone tasks?

No. AWS can't create a replacement task for standalone tasks which are started by RunTask, scheduled tasks (for example through EventBridge Scheduler), AWS Batch, or AWS Step Functions. Amazon ECS manages only tasks that are part of a service.

Troubleshooting service availability during task retirement

If Amazon ECS cannot start a replacement task during task retirement, your service availability may be impacted. This can occur due to incorrect customer configuration, such as:

  • Missing or incorrectly configured IAM roles

  • Insufficient capacity in the target subnets

  • Security group misconfigurations

  • Task definition errors

When Amazon ECS cannot launch replacement tasks, the retired tasks are stopped without replacement, reducing your service's available capacity and potentially causing service disruption. Monitor your service's task count and Amazon CloudWatch metrics to ensure replacement tasks are successfully launched during retirement events.