Policy evaluation for requests within a single account - AWS Identity and Access Management
Services or capabilities described in AWS documentation might vary by Region. To see the differences applicable to the AWS European Sovereign Cloud Region, see the AWS European Sovereign Cloud User Guide.

Policy evaluation for requests within a single account

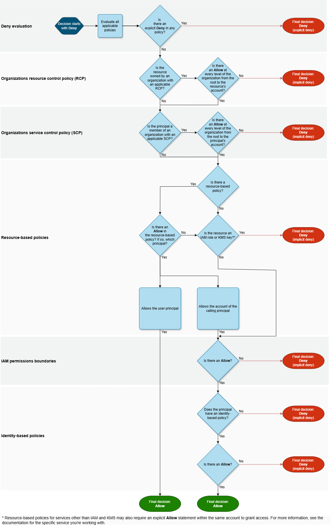
Policy evaluation for an IAM role

The following flow chart provides details about how a policy evaluation decision is made for an IAM role within a single account.

Evaluation flow chart for an IAM role within a single account

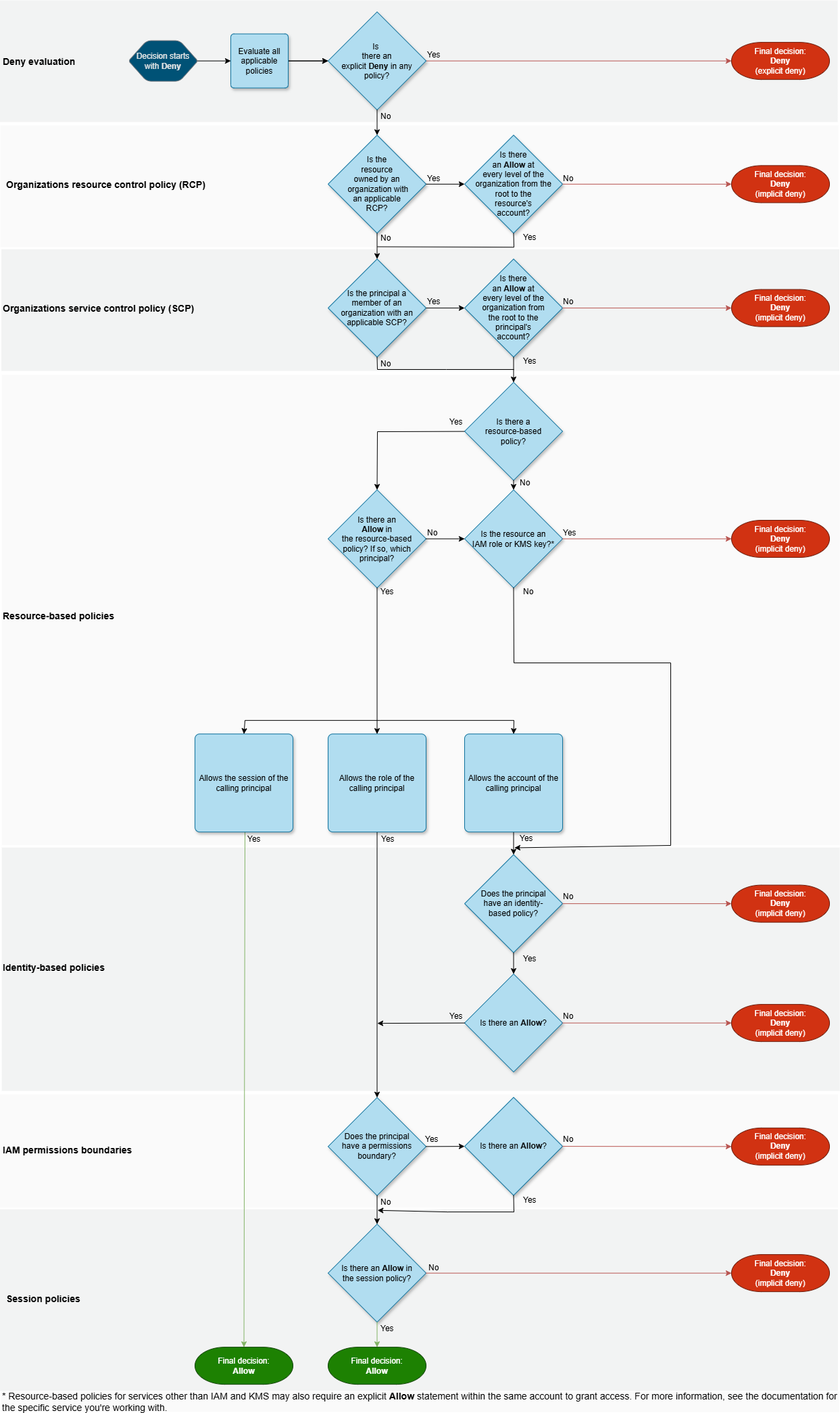
Policy evaluation for an IAM user

The following flow chart provides details about how a policy evaluation decision is made for an IAM user within a single account.

Evaluation flow chart for an IAM user within a single account

Example identity-based and resource-based policy evaluation

The most common types of policies are identity-based policies and resource-based policies. When access to a resource is requested, AWS evaluates all the permissions granted by the policies for at least one Allow within the same account. An explicit deny in any of the policies overrides the allow.

Important

If either the identity-based policy or the resource-based policy within the same account allows the request and the other doesn't, the request is still allowed.

Assume that Carlos has the user name carlossalazar and he tries to save a file to the amzn-s3-demo-bucket-carlossalazar-logs Amazon S3 bucket.

Also assume that the following policy is attached to the carlossalazar IAM user.

JSON
{ "Version":"2012-10-17", "Statement": [ { "Sid": "AllowS3ListRead", "Effect": "Allow", "Action": [ "s3:GetBucketLocation", "s3:GetAccountPublicAccessBlock", "s3:ListAccessPoints", "s3:ListAllMyBuckets" ], "Resource": "arn:aws-eusc:s3:::*" }, { "Sid": "AllowS3Self", "Effect": "Allow", "Action": "s3:*", "Resource": [ "arn:aws-eusc:s3:::amzn-s3-demo-bucket-carlossalazar/*", "arn:aws-eusc:s3:::amzn-s3-demo-bucket-carlossalazar" ] }, { "Sid": "DenyS3Logs", "Effect": "Deny", "Action": "s3:*", "Resource": "arn:aws-eusc:s3:::*log*" } ] }

The AllowS3ListRead statement in this policy allows Carlos to view a list of all of the buckets in the account. The AllowS3Self statement allows Carlos full access to the bucket with the same name as his user name. The DenyS3Logs statement denies Carlos access to any S3 bucket with log in its name.

Additionally, the following resource-based policy (called a bucket policy) is attached to the amzn-s3-demo-bucket-carlossalazar bucket.

JSON
{ "Version":"2012-10-17", "Statement": [ { "Effect": "Allow", "Principal": { "AWS": "arn:aws-eusc:iam::123456789012:user/carlossalazar" }, "Action": "s3:*", "Resource": [ "arn:aws-eusc:s3:::amzn-s3-demo-bucket-carlossalazar/*", "arn:aws-eusc:s3:::amzn-s3-demo-bucket-carlossalazar" ] } ] }

This policy specifies that only the carlossalazar user can access the amzn-s3-demo-bucket-carlossalazar bucket.

When Carlos makes his request to save a file to the amzn-s3-demo-bucket-carlossalazar-logs bucket, AWS determines what policies apply to the request. In this case, only the identity-based policy and the resource-based policy apply. These are both permissions policies. Because no permissions boundaries apply, the evaluation logic is reduced to the following logic.

Evaluation flow chart

AWS first checks for a Deny statement that applies to the context of the request. It finds one, because the identity-based policy explicitly denies Carlos access to any S3 buckets used for logging. Carlos is denied access.

Assume that he then realizes his mistake and tries to save the file to the amzn-s3-demo-bucket-carlossalazar bucket. AWS checks for a Deny statement and does not find one. It then checks the permissions policies. Both the identity-based policy and the resource-based policy allow the request. Therefore, AWS allows the request. If either of them explicitly denied the statement, the request would have been denied. If one of the policy types allows the request and the other doesn't, the request is still allowed.