Kubernetes Control Plane - Amazon EKS
Services or capabilities described in AWS documentation might vary by Region. To see the differences applicable to the AWS European Sovereign Cloud Region, see the AWS European Sovereign Cloud User Guide.

Kubernetes Control Plane

Tip

Explore best practices through Amazon EKS workshops.

The Kubernetes control plane consists of the Kubernetes API Server, Kubernetes Controller Manager, Scheduler and other components that are required for Kubernetes to function. Scalability limits of these components are different depending on what you’re running in the cluster, but the areas with the biggest impact to scaling include the Kubernetes version, utilization, and individual Node scaling.

You can run your cluster’s control plane in one of two modes to meet different workload requirements:

  • Standard mode – By default, all EKS clusters use Standard mode. The control plane automatically scales up and down based on your workload demands. Standard mode dynamically allocates sufficient control plane capacity and is the recommended option for most use cases.

  • Provisioned mode – If your workloads cannot tolerate performance variability from control plane scaling, or if they require very high control plane capacity, you can use Provisioned mode. With Provisioned mode, you pre-allocate control plane capacity that is always ready to handle demanding requirements. You get consistent and predictable performance.

With EKS Provisioned mode, you choose from a set of scaling tiers (XL, 2XL, 4XL, and 8XL). With each tier, you get high, predictable performance from the cluster’s control plane. Provisioned mode is particularly valuable for the following use cases:

  • Performance-critical workloads

  • Large-scale AI and machine learning operations

  • Anticipated high-demand events

  • Environments that require consistency across staging and production

With Provisioned mode, you can pre-allocate control plane capacity ahead of time and benefit from an enhanced 99.99% Service Level Agreement (SLA) measured in 1-minute intervals. For more information about EKS Provisioned mode, including tier specifications and pricing, see EKS Provisioned Control Plane in the EKS User Guide.

Limit workload and node bursting

Important

To avoid reaching API limits on the control plane you should limit scaling spikes that increase cluster size by double digit percentages at a time (e.g. 1000 nodes to 1100 nodes or 4000 to 4500 pods at once).

The EKS control plane will automatically scale as your cluster grows, but there are limits on how fast it will scale. When you first create an EKS cluster the Control Plane will not immediately be able to scale to hundreds of nodes or thousands of pods. To read more about how EKS has made scaling improvements see this blog post.

Scaling large applications requires infrastructure to adapt to become fully ready (e.g. warming load balancers). To control the speed of scaling make sure you are scaling based on the right metrics for your application. CPU and memory scaling may not accurately predict your application constraints and using custom metrics (e.g. requests per second) in Kubernetes Horizontal Pod Autoscaler (HPA) may be a better scaling option.

To use a custom metric see the examples in the Kubernetes documentation. If you have more advanced scaling needs or need to scale based on external sources (e.g. AWS SQS queue) then use KEDA for event based workload scaling.

Scale nodes and pods down safely

Replace long running instances

Replacing nodes regularly keeps your cluster healthy by avoiding configuration drift and issues that only happen after extended uptime (e.g. slow memory leaks). Automated replacement will give you good process and practices for node upgrades and security patching. If every node in your cluster is replaced regularly then there is less toil required to maintain separate processes for ongoing maintenance.

Use Karpenter’s time to live (TTL) settings to replace instances after they’ve been running for a specified amount of time. Self managed node groups can use the max-instance-lifetime setting to cycle nodes automatically. Managed node groups do not currently have this feature but you can track the request here on GitHub.

Remove underutilized nodes

You can remove nodes when they have no running workloads using the scale down threshold in the Kubernetes Cluster Autoscaler with the --scale-down-utilization-threshold or in Karpenter you can use the ttlSecondsAfterEmpty provisioner setting.

Use pod disruption budgets and safe node shutdown

Removing pods and nodes from a Kubernetes cluster requires controllers to make updates to multiple resources (e.g. EndpointSlices). Doing this frequently or too quickly can cause API server throttling and application outages as changes propagate to controllers. Pod Disruption Budgets are a best practice to slow down churn to protect workload availability as nodes are removed or rescheduled in a cluster.

Use Client-Side Cache when running Kubectl

Using the kubectl command inefficiently can add additional load to the Kubernetes API Server. You should avoid running scripts or automation that uses kubectl repeatedly (e.g. in a for loop) or running commands without a local cache.

kubectl has a client-side cache that caches discovery information from the cluster to reduce the amount of API calls required. The cache is enabled by default and is refreshed every 10 minutes.

If you run kubectl from a container or without a client-side cache you may run into API throttling issues. It is recommended to retain your cluster cache by mounting the --cache-dir to avoid making uncessesary API calls.

Disable kubectl Compression

Disabling kubectl compression in your kubeconfig file can reduce API and client CPU usage. By default the server will compress data sent to the client to optimize network bandwidth. This adds CPU load on the client and server for every request and disabling compression can reduce the overhead and latency if you have adequate bandwidth. To disable compression you can use the --disable-compression=true flag or set disable-compression: true in your kubeconfig file.

apiVersion: v1
clusters:
- cluster:
    server: serverURL
    disable-compression: true
  name: cluster

Shard Cluster Autoscaler

The Kubernetes Cluster Autoscaler has been tested to scale up to 1000 nodes. On a large cluster with more than 1000 nodes, it is recommended to run multiple instances of the Cluster Autoscaler in shard mode. Each Cluster Autoscaler instance is configured to scale a set of node groups. The following example shows 2 cluster autoscaling configurations that are configured to each scale 4 node groups.

ClusterAutoscaler-1

autoscalingGroups:
- name: eks-core-node-grp-20220823190924690000000011-80c1660e-030d-476d-cb0d-d04d585a8fcb
  maxSize: 50
  minSize: 2
- name: eks-data_m1-20220824130553925600000011-5ec167fa-ca93-8ca4-53a5-003e1ed8d306
  maxSize: 450
  minSize: 2
- name: eks-data_m2-20220824130733258600000015-aac167fb-8bf7-429d-d032-e195af4e25f5
  maxSize: 450
  minSize: 2
- name: eks-data_m3-20220824130553914900000003-18c167fa-ca7f-23c9-0fea-f9edefbda002
  maxSize: 450
  minSize: 2

ClusterAutoscaler-2

autoscalingGroups:
- name: eks-data_m4-2022082413055392550000000f-5ec167fa-ca86-6b83-ae9d-1e07ade3e7c4
  maxSize: 450
  minSize: 2
- name: eks-data_m5-20220824130744542100000017-02c167fb-a1f7-3d9e-a583-43b4975c050c
  maxSize: 450
  minSize: 2
- name: eks-data_m6-2022082413055392430000000d-9cc167fa-ca94-132a-04ad-e43166cef41f
  maxSize: 450
  minSize: 2
- name: eks-data_m7-20220824130553921000000009-96c167fa-ca91-d767-0427-91c879ddf5af
  maxSize: 450
  minSize: 2

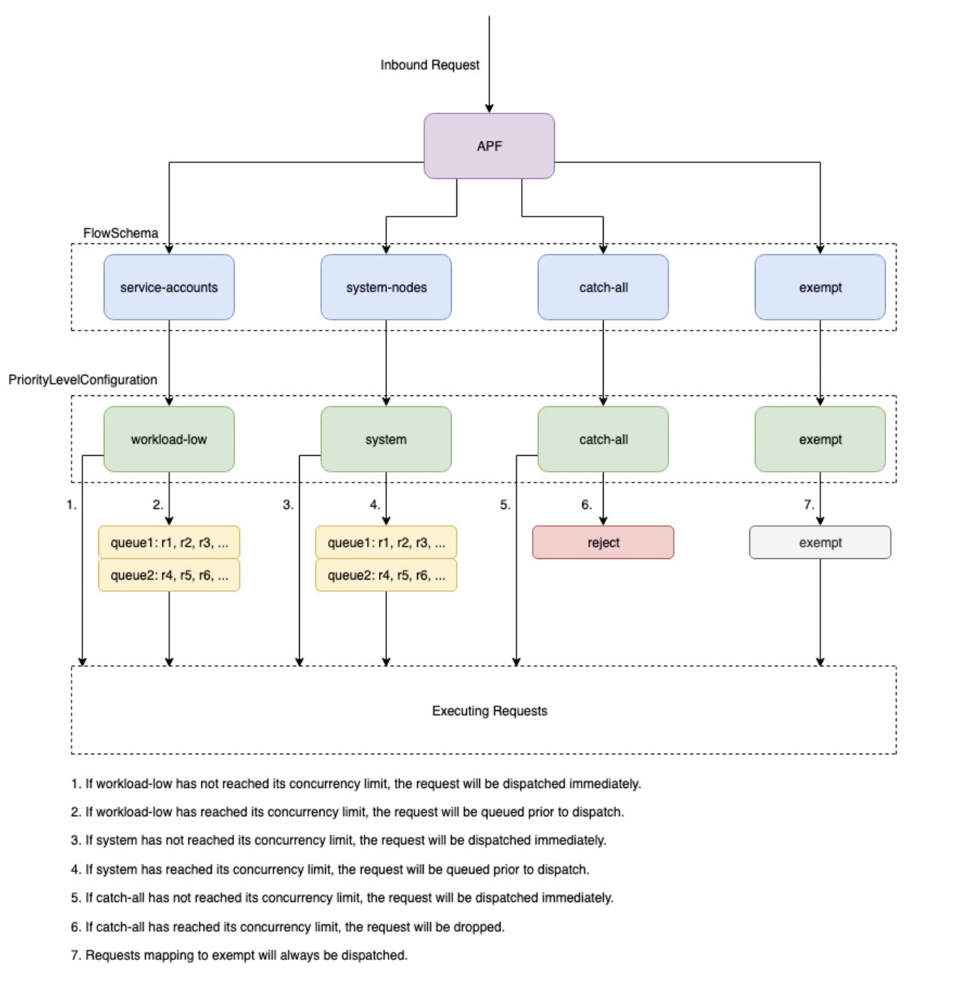
API Priority and Fairness

APF

Overview

To protect itself from being overloaded during periods of increased requests, the API Server limits the number of inflight requests it can have outstanding at a given time. Once this limit is exceeded, the API Server will start rejecting requests and return a 429 HTTP response code for "Too Many Requests" back to clients. The server dropping requests and having clients try again later is preferable to having no server-side limits on the number of requests and overloading the control plane, which could result in degraded performance or unavailability.

The mechanism used by Kubernetes to configure how these inflights requests are divided among different request types is called API Priority and Fairness. The API Server configures the total number of inflight requests it can accept by summing together the values specified by the --max-requests-inflight and --max-mutating-requests-inflight flags. EKS uses the default values of 400 and 200 requests for these flags, allowing a total of 600 requests to be dispatched at a given time. However, as it scales the control-plane to larger sizes in response to increased utilization and workload churn, it correspondingly increases the inflight request quota all the way till 2000 (subject to change). APF specifies how these inflight request quota is further sub-divided among different request types. Note that EKS control planes are highly available with at least 2 API Servers registered to each cluster. This means the total number of inflight requests your cluster can handle is twice (or higher if horizontally scaled out further) the inflight quota set per kube-apiserver. This amounts to several thousands of requests/second on the largest EKS clusters.

Two kinds of Kubernetes objects, called PriorityLevelConfigurations and FlowSchemas, configure how the total number of requests is divided between different request types. These objects are maintained by the API Server automatically and EKS uses the default configuration of these objects for the given Kubernetes minor version. PriorityLevelConfigurations represent a fraction of the total number of allowed requests. For example, the workload-high PriorityLevelConfiguration is allocated 98 out of the total of 600 requests. The sum of requests allocated to all PriorityLevelConfigurations will equal 600 (or slightly above 600 because the API Server will round up if a given level is granted a fraction of a request). To check the PriorityLevelConfigurations in your cluster and the number of requests allocated to each, you can run the following command. These are the defaults on EKS 1.32:

$ kubectl get --raw /metrics | grep apiserver_flowcontrol_nominal_limit_seats apiserver_flowcontrol_nominal_limit_seats{priority_level="catch-all"} 13 apiserver_flowcontrol_nominal_limit_seats{priority_level="exempt"} 0 apiserver_flowcontrol_nominal_limit_seats{priority_level="global-default"} 49 apiserver_flowcontrol_nominal_limit_seats{priority_level="leader-election"} 25 apiserver_flowcontrol_nominal_limit_seats{priority_level="node-high"} 98 apiserver_flowcontrol_nominal_limit_seats{priority_level="system"} 74 apiserver_flowcontrol_nominal_limit_seats{priority_level="workload-high"} 98 apiserver_flowcontrol_nominal_limit_seats{priority_level="workload-low"} 245

The second type of object are FlowSchemas. API Server requests with a given set of properties are classified under the same FlowSchema. These properties include either the authenticated user or attributes of the request, such as the API group, namespace, or resource. A FlowSchema also specifies which PriorityLevelConfiguration this type of request should map to. The two objects together say, "I want this type of request to count towards this share of inflight requests." When a request hits the API Server, it will check each of its FlowSchemas until it finds one that matches all the required properties. If multiple FlowSchemas match a request, the API Server will choose the FlowSchema with the smallest matching precedence which is specified as a property in the object.

The mapping of FlowSchemas to PriorityLevelConfigurations can be viewed using this command:

$ kubectl get flowschemas NAME PRIORITYLEVEL MATCHINGPRECEDENCE DISTINGUISHERMETHOD AGE MISSINGPL exempt exempt 1 <none> 7h19m False eks-exempt exempt 2 <none> 7h19m False probes exempt 2 <none> 7h19m False system-leader-election leader-election 100 ByUser 7h19m False endpoint-controller workload-high 150 ByUser 7h19m False workload-leader-election leader-election 200 ByUser 7h19m False system-node-high node-high 400 ByUser 7h19m False system-nodes system 500 ByUser 7h19m False kube-controller-manager workload-high 800 ByNamespace 7h19m False kube-scheduler workload-high 800 ByNamespace 7h19m False kube-system-service-accounts workload-high 900 ByNamespace 7h19m False eks-workload-high workload-high 1000 ByUser 7h14m False service-accounts workload-low 9000 ByUser 7h19m False global-default global-default 9900 ByUser 7h19m False catch-all catch-all 10000 ByUser 7h19m False

PriorityLevelConfigurations can have a type of Queue, Reject, or Exempt. For types Queue and Reject, a limit is enforced on the maximum number of inflight requests for that priority level, however, the behavior differs when that limit is reached. For example, the workload-high PriorityLevelConfiguration uses type Queue and has 98 requests available for use by the controller-manager, endpoint-controller, scheduler,eks related controllers and from pods running in the kube-system namespace. Since type Queue is used, the API Server will attempt to keep requests in memory and hope that the number of inflight requests drops below 98 before these requests time out. If a given request times out in the queue or if too many requests are already queued, the API Server has no choice but to drop the request and return the client a 429. Note that queuing may prevent a request from receiving a 429, but it comes with the tradeoff of increased end-to-end latency on the request.

Now consider the catch-all FlowSchema that maps to the catch-all PriorityLevelConfiguration with type Reject. If clients reach the limit of 13 inflight requests, the API Server will not exercise queuing and will drop the requests instantly with a 429 response code. Finally, requests mapping to a PriorityLevelConfiguration with type Exempt will never receive a 429 and always be dispatched immediately. This is used for high-priority requests such as healthz requests or requests coming from the system:masters group.

Monitoring APF and Dropped Requests

To confirm if any requests are being dropped due to APF, the API Server metrics for apiserver_flowcontrol_rejected_requests_total can be monitored to check the impacted FlowSchemas and PriorityLevelConfigurations. For example, this metric shows that 100 requests from the service-accounts FlowSchema were dropped due to requests timing out in workload-low queues:

% kubectl get --raw /metrics | grep apiserver_flowcontrol_rejected_requests_total
apiserver_flowcontrol_rejected_requests_total{flow_schema="service-accounts",priority_level="workload-low",reason="time-out"} 100

To check how close a given PriorityLevelConfiguration is to receiving 429s or experiencing increased latency due to queuing, you can compare the difference between the concurrency limit and the concurrency in use. In this example, we have a buffer of 100 requests.

% kubectl get --raw /metrics | grep 'apiserver_flowcontrol_nominal_limit_seats.*workload-low'
apiserver_flowcontrol_nominal_limit_seats{priority_level="workload-low"} 245

% kubectl get --raw /metrics | grep 'apiserver_flowcontrol_current_executing_seats.*workload-low'
apiserver_flowcontrol_current_executing_seats{flow_schema="service-accounts",priority_level="workload-low"} 145

To check if a given PriorityLevelConfiguration is experiencing queuing but not necessarily dropped requests, the metric for apiserver_flowcontrol_current_inqueue_requests can be referenced:

% kubectl get --raw /metrics | grep 'apiserver_flowcontrol_current_inqueue_requests.*workload-low'
apiserver_flowcontrol_current_inqueue_requests{flow_schema="service-accounts",priority_level="workload-low"} 10

Other useful Prometheus metrics include:

  • apiserver_flowcontrol_dispatched_requests_total

  • apiserver_flowcontrol_request_execution_seconds

  • apiserver_flowcontrol_request_wait_duration_seconds

See the upstream documentation for a complete list of APF metrics.

Preventing Dropped Requests

Prevent 429s by changing your workload

When APF is dropping requests due to a given PriorityLevelConfiguration exceeding its maximum number of allowed inflight requests, clients in the affected FlowSchemas can decrease the number of requests executing at a given time. This can be accomplished by reducing the total number of requests made over the period where 429s are occurring. Note that long-running requests such as expensive list calls are especially problematic because they count as an inflight request for the entire duration they are executing. Reducing the number of these expensive requests or optimizing the latency of these list calls (for example, by reducing the number of objects fetched per request or switching to using a watch request) can help reduce the total concurrency required by the given workload.

Prevent 429s by changing your APF settings

Warning

Only change default APF settings if you know what you are doing. Misconfigured APF settings can result in dropped API Server requests and significant workload disruptions.

One other approach for preventing dropped requests is changing the default FlowSchemas or PriorityLevelConfigurations installed on EKS clusters. EKS installs the upstream default settings for FlowSchemas and PriorityLevelConfigurations for the given Kubernetes minor version. The API Server will automatically reconcile these objects back to their defaults if modified unless the following annotation on the objects is set to false:

  metadata:
    annotations:
      apf.kubernetes.io/autoupdate-spec: "false"

At a high-level, APF settings can be modified to either:

  • Allocate more inflight capacity to requests you care about.

  • Isolate non-essential or expensive requests that can starve capacity for other request types.

This can be accomplished by either changing the default FlowSchemas and PriorityLevelConfigurations or by creating new objects of these types. Operators can increase the values for assuredConcurrencyShares for the relevant PriorityLevelConfigurations objects to increase the fraction of inflight requests they are allocated. Additionally, the number of requests that can be queued at a given time can also be increased if the application can handle the additional latency caused by requests being queued before they are dispatched.

Alternatively, new FlowSchema and PriorityLevelConfigurations objects can be created that are specific to the customer’s workload. Be aware that allocating more assuredConcurrencyShares to either existing PriorityLevelConfigurations or to new PriorityLevelConfigurations will cause the number of requests that can be handled by other buckets to be reduced as the overall limit will stay as 600 inflight per API Server.

When making changes to APF defaults, these metrics should be monitored on a non-production cluster to ensure changing the settings do not cause unintended 429s:

  1. The metric for apiserver_flowcontrol_rejected_requests_total should be monitored for all FlowSchemas to ensure that no buckets start to drop requests.

  2. The values for apiserver_flowcontrol_nominal_limit_seats and apiserver_flowcontrol_current_executing_seats should be compared to ensure that the concurrency in use is not at risk for breaching the limit for that priority level.

One common use-case for defining a new FlowSchema and PriorityLevelConfiguration is for isolation. Suppose we want to isolate long-running list event calls from pods to their own share of requests. This will prevent important requests from pods using the existing service-accounts FlowSchema from receiving 429s and being starved of request capacity. Recall that the total number of inflight requests is finite, however, this example shows APF settings can be modified to better divide request capacity for the given workload:

Example FlowSchema object to isolate list event requests:

apiVersion: flowcontrol.apiserver.k8s.io/v1
kind: FlowSchema
metadata:
  name: list-events-default-service-accounts
spec:
  distinguisherMethod:
    type: ByUser
  matchingPrecedence: 8000
  priorityLevelConfiguration:
    name: catch-all
  rules:
  - resourceRules:
    - apiGroups:
      - '*'
      namespaces:
      - default
      resources:
      - events
      verbs:
      - list
    subjects:
    - kind: ServiceAccount
      serviceAccount:
        name: default
        namespace: default
  • This FlowSchema captures all list event calls made by service accounts in the default namespace.

  • The matching precedence 8000 is lower than the value of 9000 used by the existing service-accounts FlowSchema so these list event calls will match list-events-default-service-accounts rather than service-accounts.

  • We’re using the catch-all PriorityLevelConfiguration to isolate these requests. This bucket only allows 13 inflight requests to be used by these long-running list event calls. Pods will start to receive 429s as soon they try to issue more than 13 of these requests concurrently.

Retrieving resources in the API server

Getting information from the API server is an expected behavior for clusters of any size. As you scale the number of resources in the cluster the frequency of requests and volume of data can quickly become a bottleneck for the control plane and will lead to API latency and slowness. Depending on the severity of the latency it cause unexpected downtime if you are not careful.

Being aware of what you are requesting and how often are the first steps to avoiding these types of problems. Here is guidance to limit the volume of queries based on the scaling best practices. Suggestions in this section are provided in order starting with the options that are known to scale the best.

Use Shared Informers

When building controllers and automation that integrate with the Kubernetes API you will often need to get information from Kubernetes resources. If you poll for these resources regularly it can cause a significant load on the API server.

Using an informer from the client-go library will give you benefits of watching for changes to the resources based on events instead of polling for changes. Informers further reduce the load by using shared cache for the events and changes so multiple controllers watching the same resources do not add additional load.

Controllers should avoid polling cluster wide resources without labels and field selectors especially in large clusters. Each un-filtered poll requires a lot of unnecessary data to be sent from etcd through the API server to be filtered by the client. By filtering based on labels and namespaces you can reduce the amount of work the API server needs to perform to fullfil the request and data sent to the client.

Optimize Kubernetes API usage

When calling the Kubernetes API with custom controllers or automation it’s important that you limit the calls to only the resources you need. Without limits you can cause unneeded load on the API server and etcd.

It is recommended that you use the watch argument whenever possible. With no arguments the default behavior is to list objects. To use watch instead of list you can append ?watch=true to the end of your API request. For example, to get all pods in the default namespace with a watch use:

/api/v1/namespaces/default/pods?watch=true

If you are listing objects you should limit the scope of what you are listing and the amount of data returned. You can limit the returned data by adding limit=500 argument to requests. The fieldSelector argument and /namespace/ path can be useful to make sure your lists are as narrowly scoped as needed. For example, to list only running pods in the default namespace use the following API path and arguments.

/api/v1/namespaces/default/pods?fieldSelector=status.phase=Running&limit=500

Or list all pods that are running with:

/api/v1/pods?fieldSelector=status.phase=Running&limit=500

Another option to limit watch calls or listed objects is to use resourceVersions which you can read about in the Kubernetes documentation. Without a resourceVersion argument you will receive the most recent version available which requires an etcd quorum read which is the most expensive and slowest read for the database. The resourceVersion depends on what resources you are trying to query and can be found in the metadata.resourseVersion field. This is also recommended in case of using watch calls and not just list calls

There is a special resourceVersion=0 available that will return results from the API server cache. This can reduce etcd load but it does not support pagination.

/api/v1/namespaces/default/pods?resourceVersion=0

It’s recommended to use watch with a resourceVersion set to be the most recent known value received from its preceding list or watch. This is handled automatically in client-go. But it’s suggested to double check it if you are using a k8s client in other languages.

/api/v1/namespaces/default/pods?watch=true&resourceVersion=362812295

If you call the API without any arguments it will be the most resource intensive for the API server and etcd. This call will get all pods in all namespaces without pagination or limiting the scope and require a quorum read from etcd.

/api/v1/pods

Prevent DaemonSet thundering herds

A DaemonSet ensures that all (or some) nodes run a copy of a pod. As nodes join the cluster, the daemonset-controller creates pods for those nodes. As nodes leave the cluster, those pods are garbage collected. Deleting a DaemonSet will clean up the pods it created.

Some typical uses of a DaemonSet are:

  • Running a cluster storage daemon on every node

  • Running a logs collection daemon on every node

  • Running a node monitoring daemon on every node

On clusters with thousands of nodes, creating a new DaemonSet, updating a DaemonSet, or increasing the number of nodes can result in a high load placed on the control plane. If DaemonSet pods issue expensive API server requests on pod start-up, they can cause high resource use on the control plane from a large number of concurrent requests.

In normal operation, you can use a RollingUpdate to ensure a gradual rollout of new DaemonSet pods. With a RollingUpdate update strategy, after you update a DaemonSet template, the controller kills old DaemonSet pods and creates new DaemonSet pods automatically in a controlled fashion. At most one pod of the DaemonSet will be running on each node during the whole update process. You can perform a gradual rollout by setting maxUnavailable to 1, maxSurge to 0, and minReadySeconds to 60. If you do not specify an update strategy, Kubernetes will default to a creating a RollingUpdate with maxUnavailable as 1, maxSurge as 0, and minReadySeconds as 0.

minReadySeconds: 60 strategy: type: RollingUpdate rollingUpdate: maxSurge: 0 maxUnavailable: 1

A RollingUpdate ensures the gradual rollout of new DaemonSet pods if the DaemonSet is already created and has the expected number of Ready pods across all nodes. Thundering herd issues can result under certain conditions that are not covered by RollingUpdate strategies.

Prevent thundering herds on DaemonSet creation

By default, regardless of the RollingUpdate configuration, the daemonset-controller in the kube-controller-manager will create pods for all matching nodes simultaneously when you create a new DaemonSet. To force a gradual rollout of pods after you create a DaemonSet, you can use either a NodeSelector or NodeAffinity. This will create a DaemonSet that matches zero nodes and then you can gradually update nodes to make them eligible for running a pod from the DaemonSet at a controlled rate. You can follow this approach:

  • Add a label to all nodes for run-daemonset=false.

kubectl label nodes --all run-daemonset=false
  • Create your DaemonSet with a NodeAffinity setting to match any node without a run-daemonset=false label. Initially, this will result in your DaemonSet having no corresponding pods.

affinity:
  nodeAffinity:
    requiredDuringSchedulingIgnoredDuringExecution:
      nodeSelectorTerms:
      - matchExpressions:
        - key: run-daemonset
          operator: NotIn
          values:
          - "false"
  • Remove the run-daemonset=false label from your nodes at a controlled rate. You can use this bash script as an example:

#!/bin/bash

nodes=$(kubectl get --raw "/api/v1/nodes" | jq -r '.items | .[].metadata.name')

for node in ${nodes[@]}; do
   echo "Removing run-daemonset label from node $node"
   kubectl label nodes $node run-daemonset-
   sleep 5
done
  • Optionally, remove the NodeAffinity setting from your DaemonSet object. Note that this will also trigger a RollingUpdate and gradually replace all existing DaemonSet pods because the DaemonSet template changed.

Prevent thundering herds on node scale-outs

Similarly to DaemonSet creation, creating new nodes at a fast rate can result in a large number of DaemonSet pods starting concurrently. You should create new nodes at a controlled rate so that the controller creates DaemonSet pods at this same rate. If this is not possible, you can make the new nodes initially ineligible for the existing DaemonSet by using NodeAffinity. Next, you can add a label to the new nodes gradually so that the daemonset-controller creates pods at a controlled rate. You can follow this approach:

  • Add a label to all existing nodes for run-daemonset=true

kubectl label nodes --all run-daemonset=true
  • Update your DaemonSet with a NodeAffinity setting to match any node with a run-daemonset=true label. Note that this will also trigger a RollingUpdate and gradually replace all existing DaemonSet pods because the DaemonSet template changed. You should wait for the RollingUpdate to complete before advancing to the next step.

affinity:
  nodeAffinity:
    requiredDuringSchedulingIgnoredDuringExecution:
      nodeSelectorTerms:
      - matchExpressions:
        - key: run-daemonset
          operator: In
          values:
          - "true"
  • Create new nodes in your cluster. Note that these nodes will not have the run-daemonset=true label so the DaemonSet will not match those nodes.

  • Add the run-daemonset=true label to your new nodes (which currently do not have the run-daemonset label) at a controlled rate. You can use this bash script as an example:

#!/bin/bash

nodes=$(kubectl get --raw "/api/v1/nodes?labelSelector=%21run-daemonset" | jq -r '.items | .[].metadata.name')

for node in ${nodes[@]}; do
   echo "Adding run-daemonset=true label to node $node"
   kubectl label nodes $node run-daemonset=true
   sleep 5
done
  • Optionally, remove the NodeAffinity setting from your DaemonSet object and remove the run-daemonset label from all nodes.

Prevent thundering herds on DaemonSet updates

A RollingUpdate policy will only respect the maxUnavailable setting for DaemonSet pods that are Ready. If a DaemonSet has only NotReady pods or a large percentage of NotReady pods and you update its template, the daemonset-controller will create new pods concurrently for any NotReady pods. This can result in thundering herd issues if there are a significant number of NotReady pods, for example if pods are continually crash looping or are failing to pull images.

To force a gradual rollout of pods when you update a DaemonSet and there are NotReady pods, you can temporarily change the update strategy on the DaemonSet from RollingUpdate to OnDelete. With OnDelete, after you update a DaemonSet template, the controller creates new pods after you manually delete the old ones so you can control the rollout of new pods. You can follow this approach:

  • Check if you have any NotReady pods in your DaemonSet.

  • If no, you can safely update the DaemonSet template and the RollingUpdate strategy will ensure a gradual rollout.

  • If yes, you should first update your DaemonSet to use the OnDelete strategy.

updateStrategy:
  type: OnDelete
  • Next, update your DaemonSet template with the needed changes.

  • After this update, you can delete the old DaemonSet pods by issuing delete pod requests at a controlled rate. You can use this bash script as an example where the DaemonSet name is fluentd-elasticsearch in the kube-system namespace:

#!/bin/bash

daemonset_pods=$(kubectl get --raw "/api/v1/namespaces/kube-system/pods?labelSelector=name%3Dfluentd-elasticsearch" | jq -r '.items | .[].metadata.name')

for pod in ${daemonset_pods[@]}; do
   echo "Deleting pod $pod"
   kubectl delete pod $pod -n kube-system
   sleep 5
done
  • Finally, you can update your DaemonSet back to the earlier RollingUpdate strategy.