View a markdown version of this page

Einrichten der Benachrichtigungen für Identitätsbesitzer für die Amazon-SES-Sendeautorisierung - Amazon Simple Email Service

Die vorliegende Übersetzung wurde maschinell erstellt. Im Falle eines Konflikts oder eines Widerspruchs zwischen dieser übersetzten Fassung und der englischen Fassung (einschließlich infolge von Verzögerungen bei der Übersetzung) ist die englische Fassung maßgeblich.

Einrichten der Benachrichtigungen für Identitätsbesitzer für die Amazon-SES-Sendeautorisierung

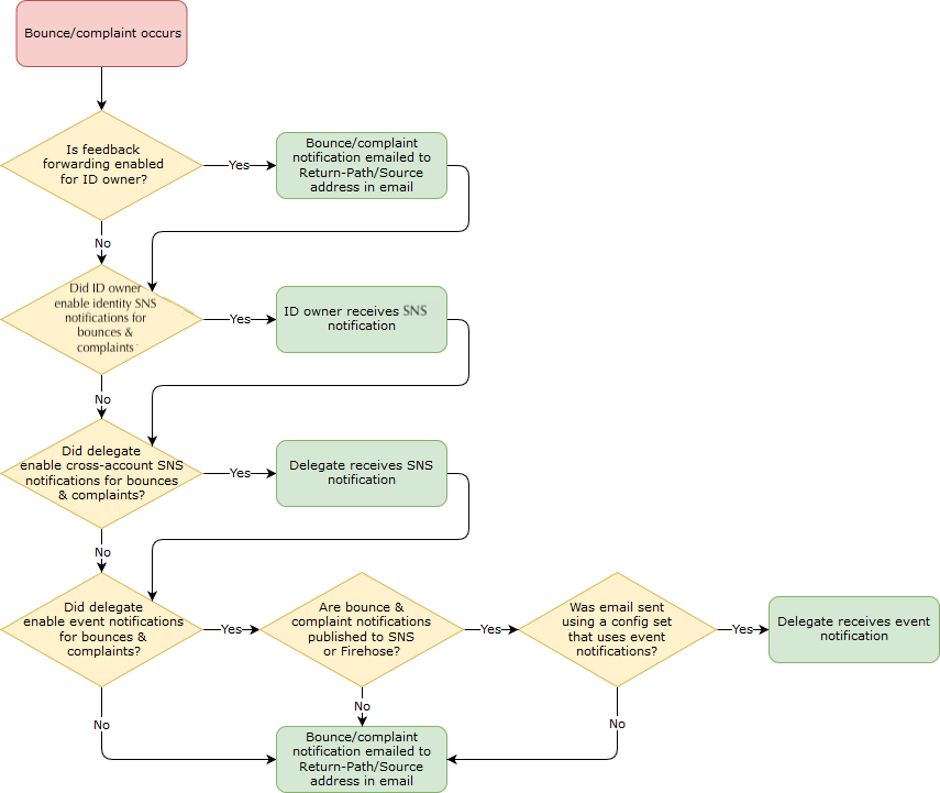
Wenn Sie einen stellvertretenden Sender autorisieren, in Ihrem Auftrag E-Mails zu versenden, rechnet Amazon SES alle Unzustellbarkeitsnachrichten und Beschwerden, die durch diese E-Mails generiert werden, den Unzustellbarkeits- und Beschwerdelimits des stellvertretenden Senders an und nicht den Ihren. Wenn Ihre IP-Adresse jedoch aufgrund von Nachrichten, die von einem delegierten Absender gesendet wurden, in DNS-basierten Anti-Spam-Listen (DNSBLs) von Drittanbietern erscheint, kann dies den Ruf Ihrer Identitäten schädigen. Aus diesem Grund sollten Sie als Identitätsbesitzer eine E-Mail-Feedback-Weiterleitung für alle Ihre Identitäten einrichten, einschließlich derjenigen, die Sie zum delegierten Senden autorisiert haben. Weitere Informationen finden Sie unter Verwenden von Benachrichtigungen für den Amazon-SES-E-Mail-Empfang.

Delegierte Sender können ihre eigenen Unzustellbarkeits- und Beschwerdebenachrichtigungen für die Identitäten einrichten, für deren Verwendung sie von Ihnen autorisiert wurden. Sie können die Veröffentlichung von Ereignissen einrichten, um Bounce- und Beschwerdeereignisse in einem Amazon SNS SNS-Thema oder einem Firehose-Stream zu veröffentlichen.

Wenn weder der Identitätsbesitzer noch der stellierte Absender eine Methode zum Senden von Benachrichtigungen für Unzustellbarkeits- und Beschwerdeereignisse einrichten oder wenn der Absender den Konfigurationssatz, der die Ereignisveröffentlichungsregel verwendet, nicht anwendet, sendet Amazon SES automatisch Ereignisbenachrichtigungen per E-Mail an die Adresse im Feld „Antwortpfad bei Unzustellbarkeit“ der E-Mail (oder die Adresse im Feld Quelle, wenn Sie keine Return-Path-Adresse angegeben haben), auch wenn Sie die E-Mail-Feedback-Weiterleitung deaktiviert haben. Dieser Prozess wird in der folgenden Abbildung veranschaulicht.

Flowchart showing notification paths for bounce/complaint events based on various settings.