View a markdown version of this page

Auswahl einer Schnittstelle - AWS X-Ray

Die vorliegende Übersetzung wurde maschinell erstellt. Im Falle eines Konflikts oder eines Widerspruchs zwischen dieser übersetzten Fassung und der englischen Fassung (einschließlich infolge von Verzögerungen bei der Übersetzung) ist die englische Fassung maßgeblich.

Auswahl einer Schnittstelle

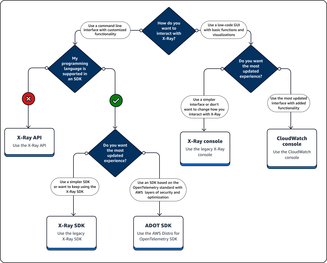
AWS X-Ray kann Ihnen Einblicke geben, wie Ihre Anwendung funktioniert und wie gut sie mit anderen Diensten und Ressourcen interagiert. Nachdem Sie Ihre Anwendung instrumentiert oder konfiguriert haben, sammelt X-Ray Trace-Daten, während Ihre Anwendung Anfragen bearbeitet. Sie können diese Trace-Daten analysieren, um Leistungsprobleme zu identifizieren, Fehler zu beheben und Ihre Ressourcen zu optimieren. Diese Anleitung zeigt Ihnen, wie Sie mit X-Ray anhand der folgenden Richtlinien interagieren:

  • Verwenden Sie eine, AWS-Managementkonsole wenn Sie schnell loslegen möchten oder vorgefertigte Visualisierungen für grundlegende Aufgaben verwenden können.

    • Wählen Sie die CloudWatch Amazon-Konsole für die aktuellste Benutzererfahrung, die alle Funktionen der X-Ray-Konsole enthält.

    • Verwenden Sie die X-Ray-Konsole, wenn Sie eine einfachere Oberfläche wünschen oder die Art und Weise, wie Sie mit X-Ray interagieren, nicht ändern möchten.

  • Verwenden Sie ein SDK, wenn Sie mehr benutzerdefinierte Funktionen für die Ablaufverfolgung, Überwachung oder Protokollierung benötigen, als Ihnen ein anderes bieten AWS-Managementkonsole kann.

    • Wählen Sie das ADOT SDK, wenn Sie ein herstellerunabhängiges SDK benötigen, das auf dem OpenTelemetry Open-Source-SDK basiert und zusätzliche Sicherheits- und Optimierungsebenen bietet. AWS

    • Wählen Sie das X-Ray-SDK, wenn Sie ein einfacheres SDK wünschen oder Ihren Anwendungscode nicht aktualisieren möchten.

  • Verwenden Sie X-Ray-API-Operationen, wenn ein SDK die Programmiersprache Ihrer Anwendung nicht unterstützt.

Das folgende Diagramm hilft Ihnen bei der Auswahl, wie Sie mit X-Ray interagieren möchten:

X-Ray zeigt detaillierte Informationen zu Bewerbungsanfragen an.