Cambios de estado para una solicitud de spot
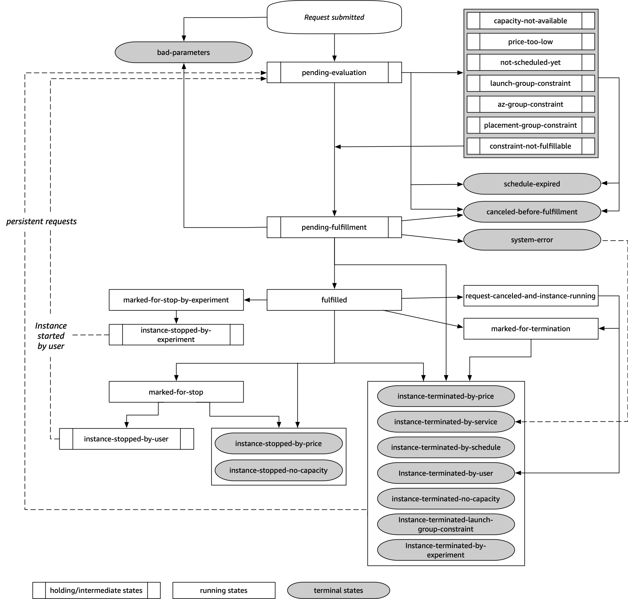
En el siguiente diagrama se muestran las rutas que su solicitud de spot puede seguir a lo largo de todo su ciclo de vida, desde el envío hasta su terminación. Cada paso aparece representado como un nodo y el código de estado de cada nodo describe el estado de la solicitud de Spot y de la instancia de Spot.
Pending evaluation
En cuanto se crea una solicitud de instancia de spot, esta pasa al estado pending-evaluation, a menos que haya uno o varios parámetros de la solicitud que no sean válidos (bad-parameters).
| Código de estado | Estado de la solicitud | Estado de la instancia |
|---|---|---|
pending-evaluation |
open |
No aplicable |
bad-parameters |
closed |
No aplicable |
Holding
Si una o varias restricciones de la solicitud son válidas pero aún no se pueden satisfacer, o si no hay suficiente capacidad, la solicitud pasa a un estado de retención en espera de que se satisfagan las restricciones. Las opciones de la solicitud afectan a la probabilidad de que se atienda la solicitud. Por ejemplo, si no hay capacidad, la solicitud permanecerá en estado de retención hasta que haya capacidad disponible. Si especifica un grupo de zona de disponibilidad, la solicitud permanece en un estado de retención hasta que se satisfaga la restricción de la zona de disponibilidad.
En el caso de interrupción del servicio de una de las zonas de disponibilidad, existe la posibilidad de que se pueda ver afectada la capacidad de EC2 que no se utiliza disponible para solicitudes de instancia de spot en otras zonas de disponibilidad.
| Código de estado | Estado de la solicitud | Estado de la instancia |
|---|---|---|
capacity-not-available |
open |
No aplicable |
price-too-low |
open |
No aplicable |
not-scheduled-yet |
open |
No aplicable |
launch-group-constraint |
open |
No aplicable |
az-group-constraint |
open |
No aplicable |
placement-group-constraint
|
open
|
No aplicable |
constraint-not-fulfillable
|
open
|
No aplicable |
Pending evaluation/fulfillment-terminal
La solicitud de instancia de spot puede pasar a un estado terminal si crea una solicitud que solo es válida durante un periodo de tiempo específico y dicho periodo caduca antes de que la solicitud alcance la fase de cumplimiento pendiente. También puede ocurrir si cancela la solicitud o si se produce un error del sistema.
| Código de estado | Estado de la solicitud | Estado de la instancia |
|---|---|---|
schedule-expired
|
cancelled
|
No aplicable |
canceled-before-fulfillment ¹ |
cancelled
|
No aplicable |
bad-parameters
|
failed
|
No aplicable |
system-error
|
closed
|
No aplicable |
¹ Si cancela la solicitud.
Pending fulfillment
Cuando se cumplen las restricciones que especificó (de haberlas), la solicitud de spot pasa al estado pending-fulfillment (pendiente de completarse).
En este punto, Amazon EC2 se está preparando para aprovisionar las instancias que solicitó. Si el proceso se detiene a esta altura, es bastante probable que se deba a que lo canceló el usuario antes de que se iniciara una instancia de spot. También puede deberse a un error inesperado del sistema.
| Código de estado | Estado de la solicitud | Estado de la instancia |
|---|---|---|
pending-fulfillment
|
open
|
No aplicable |
Fulfilled
Cuando se cumplen todas las especificaciones de las instancias de spot, su solicitud de spot se habrá atendido. Amazon EC2 inicia las instancias de spot, lo que puede tardar unos minutos. Si una instancia de spot hiberna o se detiene con la interrupción, permanece en este estado hasta que la solicitud se pueda atender de nuevo o se cancele.
| Código de estado | Estado de la solicitud | El estado de la instancia |
|---|---|---|
fulfilled
|
active
|
pending → running
|
fulfilled
|
active
|
stopped → running
|
Si detiene una instancia de spot, su solicitud de spot entrará en el estado marked-for-stop o instance-stopped-by-user hasta que la instancia de spot se pueda iniciar de nuevo o se cancele la solicitud.
| Código de estado | Estado de la solicitud | El estado de la instancia |
|---|---|---|
marked-for-stop
|
active |
stopping
|
instance-stopped-by-user ¹ |
disabled o cancelled ² |
stopped
|
¹ Una instancia de spot entra en el estado instance-stopped-by-user si detiene la instancia o ejecuta el comando “shutdown” (Apagado), desde la instancia. Una vez que haya detenido la instancia, puede iniciarla de nuevo. Al reiniciar, la solicitud de instancia de spot vuelve al estado pending-evaluation y, a continuación, Amazon EC2 inicia una nueva instancia de spot cuando se cumplen las restricciones.
² El estado de la solicitud de spot es disabled si detiene la instancia de spot, pero no cancela la solicitud. El estado de la solicitud es cancelled si la instancia de spot se detiene y la solicitud caduca.
Fulfilled-terminal
Las instancias de spot continúan ejecutándose mientras haya capacidad de spot disponible para su tipo de instancia y usted no las termine. Si Amazon EC2 debe terminar las instancias de spot, la solicitud de spot pasa a un estado terminal. Una solicitud también pasa al estado terminal si se cancela la solicitud de instancia de spot o se terminan las instancias de spot.
| Código de estado | Estado de la solicitud | El estado de la instancia |
|---|---|---|
request-canceled-and-instance-running
|
cancelled
|
running
|
marked-for-stop
|
active
|
running
|
marked-for-termination
|
active
|
running
|
instance-stopped-by-price
|
disabled
|
stopped
|
instance-stopped-by-user
|
disabled
|
stopped
|
instance-stopped-no-capacity
|
disabled
|
stopped
|
instance-terminated-by-price
|
closed (una única vez), open (persistente) |
terminated
|
instance-terminated-by-schedule
|
closed
|
terminated
|
instance-terminated-by-service
|
cancelled
|
terminated
|
instance-terminated-by-user
|
closed o cancelled ¹ |
terminated
|
instance-terminated-no-capacity
|
closed (una única vez), open (persistente) |
running †
|
instance-terminated-no-capacity
|
closed (una única vez), open (persistente) |
terminated
|
instance-terminated-launch-group-constraint
|
closed (una única vez), open (persistente) |
terminated
|
¹ El estado de la solicitud es closed si termina la instancia pero no cancela la solicitud. El estado de la solicitud es cancelled si termina la instancia y cancela la solicitud. Incluso si termina una instancia de spot antes de cancelar su solicitud, podría transcurrir tiempo hasta que Amazon EC2 detecte que se ha terminado la instancia de spot. En este caso, el estado de la solicitud podría ser closed o cancelled.
† Cuando Amazon EC2 interrumpe una instancia de spot, si necesita recuperar la capacidad y la instancia está configurada para terminar en caso de interrupción, el estado se establece de forma inmediata en instance-terminated-no-capacity (no se establece en marked-for-termination). Sin embargo, la instancia permanece en estado running durante 2 minutos para reflejar el periodo de 2 minutos en el que la instancia recibe el aviso de interrupción de la instancia de spot. Después de 2 minutos, el estado de la instancia se establece en terminated.
Experimentos de interrupción
Puede utilizar AWS Fault Injection Service para iniciar la interrupción de una instancia de spot y probar la manera en que responden las aplicaciones en las instancias de spot. Si AWS FIS detiene una instancia de spot, la solicitud de spot pasará al estado marked-for-stop-by-experiment y luego a instance-stopped-by-experiment. Si AWS FIS finaliza una instancia de spot, la solicitud de spot pasará al estado instance-terminated-by-experiment. Para obtener más información, consulte Inicio de una interrupción de instancias de spot.
| Código de estado | Estado de la solicitud | El estado de la instancia |
|---|---|---|
marked-for-stop-by-experiment |
active |
running |
instance-stopped-by-experiment |
disabled |
stopped |
instance-terminated-by-experiment |
closed |
terminated |
Solicitudes persistentes
Cuando usted o Amazon EC2; terminan las instancias de spot, si la solicitud de spot es persistente, esta regresa al estado pending-evaluation y entonces Amazon EC2 podrá iniciar una nueva instancia de spot cuando se cumplan las restricciones.