View a markdown version of this page

Configuración de notificaciones de propietario de identidad para autorización de envío de Amazon SES - Amazon Simple Email Service

Las traducciones son generadas a través de traducción automática. En caso de conflicto entre la traducción y la version original de inglés, prevalecerá la version en inglés.

Configuración de notificaciones de propietario de identidad para autorización de envío de Amazon SES

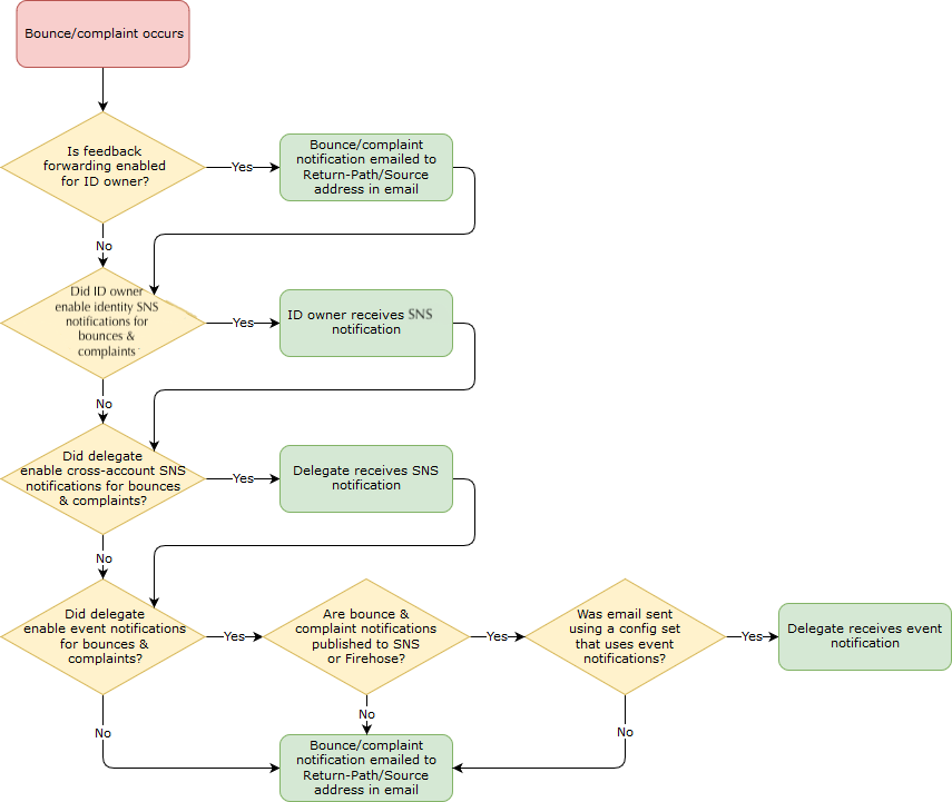
Si autoriza a un remitente delegado a enviar correo electrónico en su nombre, Amazon SES contabiliza todos los rebotes o reclamos que generan dichos correos electrónicos en los límites de rebotes y reclamos del remitente delegado en lugar de en los de usted. Sin embargo, si su dirección IP aparece en listas negras (DNSBLs) antispam y basadas en DNS de terceros como resultado de los mensajes enviados por un remitente delegado, la reputación de sus identidades podría verse afectada. Por este motivo, si usted es propietario de identidades, debería configurar el reenvío de valoraciones de correo electrónico para todas sus identidades, incluso las que ha autorizado para el envío delegado. Para obtener más información, consulte Recepción de notificaciones de Amazon SES por correo electrónico.

Los remitentes delegados pueden y deben configurar sus propias notificaciones de rebotes y reclamos para las identidades cuyo uso se les ha autorizado. También pueden configurar la publicación de eventos para publicar eventos de rebotes y quejas en un tema de Amazon SNS o en un flujo de Firehose.

Si ni el propietario de identidad ni el remitente delegado configuran un método de envío de notificaciones para eventos de rebotes y reclamos, o si el remitente no aplica el conjunto de configuración que utiliza la regla de publicación de eventos, Amazon SES envía automáticamente notificaciones de eventos por correo electrónico a la dirección que figura en el campo Return-Path del mensaje (o a la dirección del campo Source, si no se ha especificado una dirección Return-Path), aunque se haya desactivado el reenvío de retroalimentación de correo electrónico. Este proceso se ilustra en la imagen siguiente.

Flowchart showing notification paths for bounce/complaint events based on various settings.