Les traductions sont fournies par des outils de traduction automatique. En cas de conflit entre le contenu d'une traduction et celui de la version originale en anglais, la version anglaise prévaudra.
Changements de statut pour une demande Spot
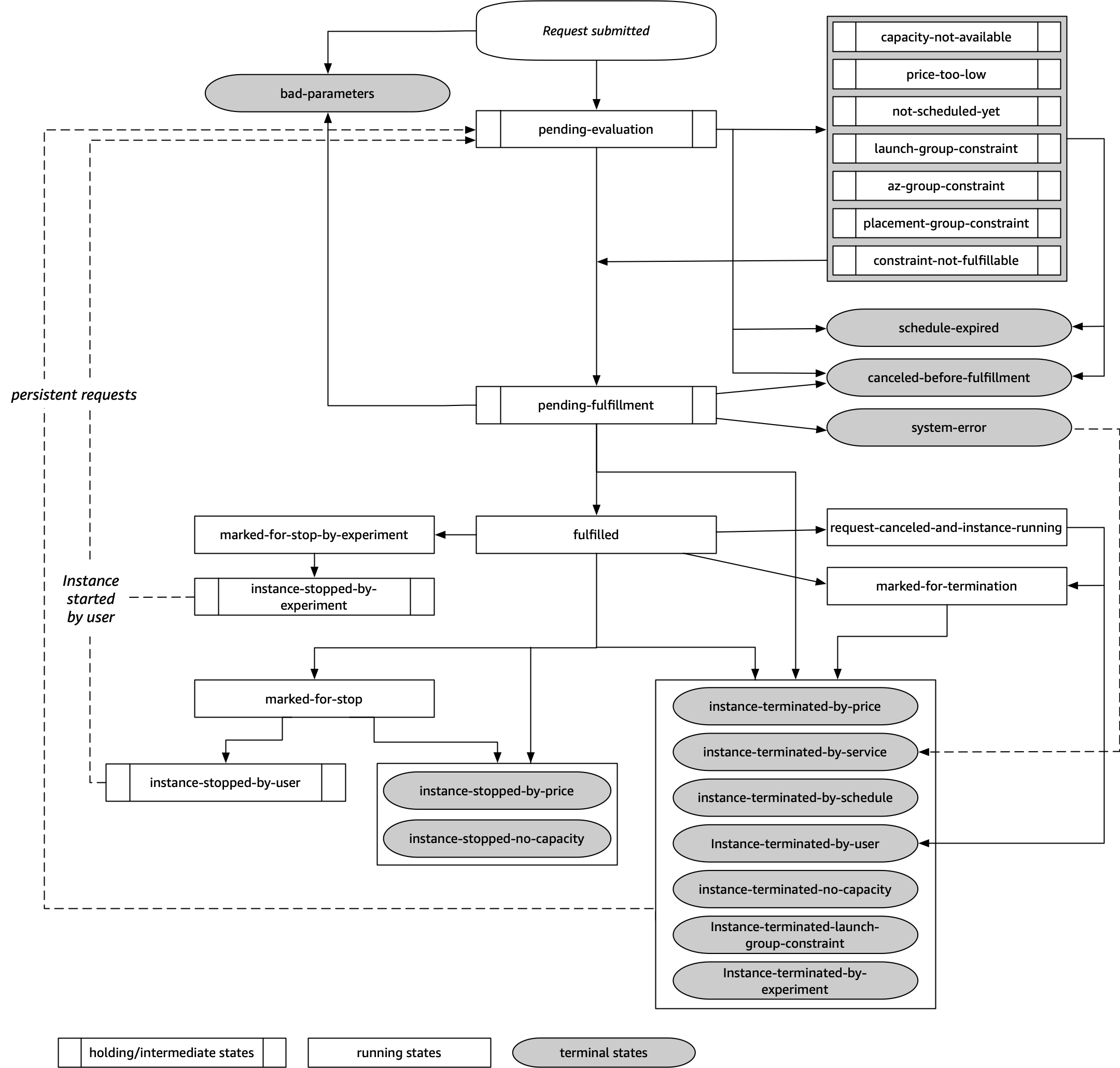
Le diagramme suivant illustre les étapes suivies par votre demande d’instance Spot au cours de son cycle de vie, de la soumission à la mise hors service. Chaque étape est représentée sous forme d’un nœud et le code de statut de chaque nœud décrit le statut de la demande d’instance Spot et de l’instance Spot.
Évaluation en attente
Dès que vous créez une demande d’instance Spot, celle-ci passe à l’état pending-evaluation à moins qu’un ou plusieurs paramètres de demande ne soient pas valides (bad-parameters).
| Code d’état | État de la demande | État de l’instance |
|---|---|---|
pending-evaluation |
open |
Ne s’applique pas |
bad-parameters |
closed |
Ne s’applique pas |
En attente
Si une ou plusieurs contraintes de demande sont valides mais ne peuvent pas encore être respectées ou s’il n’y a pas suffisamment de capacité, la demande se voit attribuer l’état En attente jusqu’à ce que les contraintes soient respectées. Les options de la demande ont un impact sur les possibilités d’exécution de la demande. Par exemple, si la capacité n’est pas disponible, votre demande reste à l’état en attente jusqu’à ce que la capacité devienne disponible. Si vous spécifiez un groupe de zone de disponibilité, la demande conserve l’état En attente jusqu’à ce que la contrainte de zone de disponibilité soit respectée.
En cas de panne de l'une des zones de disponibilité, il est possible que la EC2 capacité inutilisée disponible pour les demandes d'instance ponctuelle dans d'autres zones de disponibilité soit affectée.
| Code d’état | État de la demande | État de l’instance |
|---|---|---|
capacity-not-available |
open |
Ne s’applique pas |
price-too-low |
open |
Ne s’applique pas |
not-scheduled-yet |
open |
Ne s’applique pas |
launch-group-constraint |
open |
Ne s’applique pas |
az-group-constraint |
open |
Ne s’applique pas |
placement-group-constraint
|
open
|
Ne s’applique pas |
constraint-not-fulfillable
|
open
|
Ne s’applique pas |
Fin de l’évaluation/exécution-terminal
Votre demande d’instance Spot peut passer à l’état terminal si vous créez une demande valide uniquement pendant une durée spécifique et que cette durée arrive à expiration avant que votre demande atteigne la phase d’exécution en attente. Cela peut également se produire si vous annulez la demande ou si une erreur système se produit.
| Code d’état | État de la demande | État de l’instance |
|---|---|---|
schedule-expired
|
cancelled
|
Ne s’applique pas |
canceled-before-fulfillment¹ |
cancelled
|
Ne s’applique pas |
bad-parameters
|
failed
|
Ne s’applique pas |
system-error
|
closed
|
Ne s’applique pas |
¹ Si vous annulez la demande.
Exécution en attente
Lorsque les contraintes que vous avez spécifiées (le cas échéant) sont respectées, votre demande Spot passe à l’état pending-fulfillment.
À ce stade, Amazon s' EC2 apprête à fournir les instances que vous avez demandées. Si le processus s’arrête à ce stade, il a probablement été annulé par l’utilisateur avant le lancement d’une instance Spot. Cela peut aussi être dû à une erreur système inattendue.
| Code d’état | État de la demande | État de l’instance |
|---|---|---|
pending-fulfillment
|
open
|
Ne s’applique pas |
Exécutée
Lorsque toutes les caractéristiques de vos instances Spot sont respectées, votre demande d’instance Spot est satisfaite. Amazon EC2 lance les instances Spot, ce qui peut prendre quelques minutes. Si une instance Spot est mise en veille prolongée ou arrêtée lorsqu’elle est interrompue, elle reste dans cet état jusqu’à ce que la demande puisse être de nouveau satisfaite ou qu’elle soit annulée.
| Code d’état | État de la demande | État de l’instance |
|---|---|---|
fulfilled
|
active
|
pending → running
|
fulfilled
|
active
|
stopped → running
|
Si vous arrêtez une instance Spot, votre demande Spot passe à l’état marked-for-stop ou instance-stopped-by-user jusqu’à ce que l’instance Spot puisse être redémarrée ou que la demande soit annulée.
| Code d’état | État de la demande | État de l’instance |
|---|---|---|
marked-for-stop
|
active |
stopping
|
instance-stopped-by-user¹ |
disabled ou cancelled ² |
stopped
|
¹ Une instance Spot passe à l’état instance-stopped-by-user si vous arrêtez l’instance ou si vous exécutez la commande shutdown à partir de l’instance. Une fois l’instance arrêtée, vous pouvez la redémarrer. Au redémarrage, la demande d'instance Spot revient à son pending-evaluation état, puis Amazon EC2 lance une nouvelle instance Spot lorsque les contraintes sont satisfaites.
² L’état de la demande Spot est disabled si vous arrêtez l’instance Spot sans annuler la demande. L’état de la demande est cancelled si votre instance Sport est arrêtée et que la demande expire.
Exécuté-terminal
Vos instances Spot continuent de s’exécuter tant qu’il existe de la capacité pour votre type d’instance et que vous ne résiliez pas l’instance. Si Amazon EC2 doit résilier vos instances Spot, la demande Spot passe à l'état de terminal. Une demande se voit attribuer l’état terminal si vous annulez la demande Spot ou si vous résiliez les instances Spot.
| Code d’état | État de la demande | État de l’instance |
|---|---|---|
request-canceled-and-instance-running
|
cancelled
|
running
|
marked-for-stop
|
active
|
running
|
marked-for-termination
|
active
|
running
|
instance-stopped-by-price
|
disabled
|
stopped
|
instance-stopped-by-user
|
disabled
|
stopped
|
instance-stopped-no-capacity
|
disabled
|
stopped
|
instance-terminated-by-price
|
closed (exceptionnelle), open (persistante) |
terminated
|
instance-terminated-by-schedule
|
closed
|
terminated
|
instance-terminated-by-service
|
cancelled
|
terminated
|
instance-terminated-by-user
|
closed ou cancelled ¹ |
terminated
|
instance-terminated-no-capacity
|
closed (exceptionnelle), open (persistante) |
running †
|
instance-terminated-no-capacity
|
closed (exceptionnelle), open (persistante) |
terminated
|
instance-terminated-launch-group-constraint
|
closed (exceptionnelle), open (persistante) |
terminated
|
¹ L’état de la demande est closed si vous résiliez l’instance, mais que vous n’annulez pas la demande. L’état de la demande est cancelled si vous mettez l’instance hors service et que vous annulez la demande. Même si vous résiliez une instance Spot avant d'annuler sa demande, Amazon peut attendre un certain temps avant qu'Amazon ne EC2 détecte que votre instance Spot a été résiliée. Le cas échéant, l’état closed ou cancelled est attribué à la demande.
† Lorsqu'Amazon EC2 interrompt une instance Spot si elle a besoin de retrouver sa capacité et que l'instance est configurée pour s'arrêter en cas d'interruption, le statut est immédiatement défini sur instance-terminated-no-capacity (il n'est pas défini surmarked-for-termination). Toutefois, l’instance reste dans à l’état running pendant 2 minutes pour refléter la période de 2 minutes pendant laquelle elle reçoit l’avis d’interruption de l’instance Spot. Au bout de 2 minutes, l’état de l’instance est défini sur terminated.
Expériences d’interruption
Vous pouvez l'utiliser AWS Fault Injection Service pour déclencher une interruption d'instance Spot afin de tester la façon dont les applications de vos instances Spot répondent. Si AWS FIS une instance Spot est arrêtée, votre demande Spot entre dans l'marked-for-stop-by-experimentétat puis dans l'instance-stopped-by-experimentétat. En cas de AWS FIS résiliation d'une instance Spot, votre demande Spot entre dans l'instance-terminated-by-experimentétat. Pour de plus amples informations, veuillez consulter Lancement d’une interruption d’instance Spot.
| Code d’état | État de la demande | État de l’instance |
|---|---|---|
marked-for-stop-by-experiment |
active |
running |
instance-stopped-by-experiment |
disabled |
stopped |
instance-terminated-by-experiment |
closed |
terminated |
Demandes persistantes
Lorsque vos instances Spot sont résiliées (par vous ou par Amazon EC2), si la demande Spot est une demande persistante, elle revient à l'pending-evaluationétat et Amazon EC2 peut alors lancer une nouvelle instance Spot lorsque les contraintes sont satisfaites.