Mettez à niveau votre application vers une nouvelle version d'Apache Flink - Service géré pour Apache Flink

Amazon Managed Service for Apache Flink (Amazon MSF) était auparavant connu sous le nom d'Amazon Kinesis Data Analytics pour Apache Flink.

Les traductions sont fournies par des outils de traduction automatique. En cas de conflit entre le contenu d'une traduction et celui de la version originale en anglais, la version anglaise prévaudra.

Mettez à niveau votre application vers une nouvelle version d'Apache Flink

Vous pouvez mettre à niveau votre application Flink en utilisant cette UpdateApplicationaction.

Vous pouvez appeler l'UpdateApplicationAPI de différentes manières :

  • Utilisez le flux de travail de configuration existant sur le AWS Management Console.

    • Accédez à la page de votre application sur le AWS Management Console.

    • Choisissez Configurer.

    • Sélectionnez le nouveau runtime et le snapshot à partir desquels vous souhaitez démarrer, également appelé configuration de restauration. Utilisez le dernier paramètre comme configuration de restauration pour démarrer l'application à partir du dernier instantané. Pointez sur la nouvelle application mise à niveau JAR/zip sur Amazon S3.

  • Utilisez l'action de AWS CLI mise à jour de l'application.

  • Utiliser CloudFormation (CFN).

    • Mettez à jour le RuntimeEnvironmentchamp. Auparavant, vous CloudFormation supprimiez l'application et créez-en une nouvelle, ce qui entraînait la perte de vos instantanés et de l'historique des autres applications. Met désormais CloudFormation à jour votre RuntimeEnvironment place et ne supprime pas votre application.

  • Utilisez le AWS SDK.

    • Consultez la documentation du SDK pour le langage de programmation de votre choix. Consultez UpdateApplication.

Vous pouvez effectuer la mise à niveau alors que l'application est en RUNNING état ou pendant que l'application est arrêtée. READY Amazon Managed Service pour Apache Flink effectue une validation afin de vérifier la compatibilité entre la version d'exécution d'origine et la version d'exécution cible. Ce contrôle de compatibilité s'exécute lorsque vous effectuez une mise à niveau UpdateApplicationalors que vous êtes dans RUNNING l'état ou le suivant StartApplicationsi vous effectuez une mise à niveau alors que vous êtes dans READY l'état.

L'exemple suivant montre la mise à niveau d'une application dans RUNNING l'état nommé UpgradeTest Flink 1.18 dans l'est des États-Unis (Virginie du Nord) à l'aide de l'application mise à niveau AWS CLI et le démarrage de l'application mise à niveau à partir du dernier instantané.

aws --region us-east-1 kinesisanalyticsv2 update-application \ --application-name UpgradeTest --runtime-environment-update "FLINK-1_18" \ --application-configuration-update '{"ApplicationCodeConfigurationUpdate": '\ '{"CodeContentUpdate": {"S3ContentLocationUpdate": '\ '{"FileKeyUpdate": "flink_1_18_app.jar"}}}}' \ --run-configuration-update '{"ApplicationRestoreConfiguration": '\ '{"ApplicationRestoreType": "RESTORE_FROM_LATEST_SNAPSHOT"}}' \ --current-application-version-id ${current_application_version}
  • Si vous avez activé les instantanés de service et que vous souhaitez poursuivre l'application à partir du dernier instantané, Amazon Managed Service pour Apache Flink vérifie que le moteur d'exécution de l'RUNNINGapplication en cours est compatible avec le moteur d'exécution cible sélectionné.

  • Si vous avez spécifié un instantané à partir duquel poursuivre le runtime cible, Amazon Managed Service pour Apache Flink vérifie que le runtime cible est compatible avec le snapshot spécifié. Si le contrôle de compatibilité échoue, votre demande de mise à jour est rejetée et votre application reste inchangée dans son RUNNING état.

  • Si vous choisissez de démarrer votre application sans capture instantanée, Amazon Managed Service pour Apache Flink n'effectue aucun contrôle de compatibilité.

  • Si votre application mise à niveau échoue ou reste bloquée dans un UPDATING état transitif, suivez les instructions de la Annulation des mises à niveau des applications section pour revenir à l'état sain.

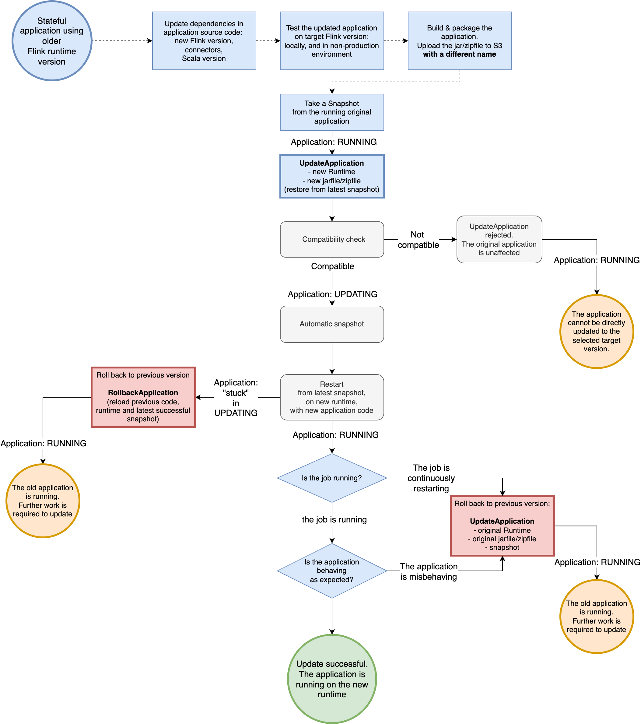
Flux de processus pour exécuter des applications d'état

Le schéma suivant représente le flux de travail recommandé pour mettre à niveau l'application en cours d'exécution. Nous partons du principe que l'application est dynamique et que vous avez activé les instantanés. Pour ce flux de travail, lors de la mise à jour, vous restaurez l'application à partir du dernier instantané automatiquement pris par Amazon Managed Service pour Apache Flink avant la mise à jour.

L'exemple suivant montre la mise à niveau d'une application dans READY l'état nommé UpgradeTest Flink 1.18 dans l'est des États-Unis (Virginie du Nord) à l'aide du. AWS CLI Aucun instantané n'est spécifié pour démarrer l'application car celle-ci n'est pas en cours d'exécution. Vous pouvez spécifier un instantané lorsque vous émettez la demande de démarrage de l'application.

aws --region us-east-1 kinesisanalyticsv2 update-application \ --application-name UpgradeTest --runtime-environment-update "FLINK-1_18" \ --application-configuration-update '{"ApplicationCodeConfigurationUpdate": '\ '{"CodeContentUpdate": {"S3ContentLocationUpdate": '\ '{"FileKeyUpdate": "flink_1_18_app.jar"}}}}' \ --current-application-version-id ${current_application_version}
  • Vous pouvez mettre à jour le temps d'exécution de vos applications en fonction READY de n'importe quelle version de Flink. Amazon Managed Service pour Apache Flink n'exécute aucune vérification tant que vous n'avez pas démarré votre application.

  • Amazon Managed Service pour Apache Flink effectue des contrôles de compatibilité uniquement par rapport à l'instantané que vous avez sélectionné pour démarrer l'application. Il s'agit de contrôles de compatibilité de base conformes au tableau de compatibilité de Flink. Ils vérifient uniquement la version de Flink avec laquelle l'instantané a été pris et la version de Flink que vous ciblez. Si le runtime Flink du snapshot sélectionné est incompatible avec le nouveau runtime de l'application, la demande de démarrage peut être rejetée.

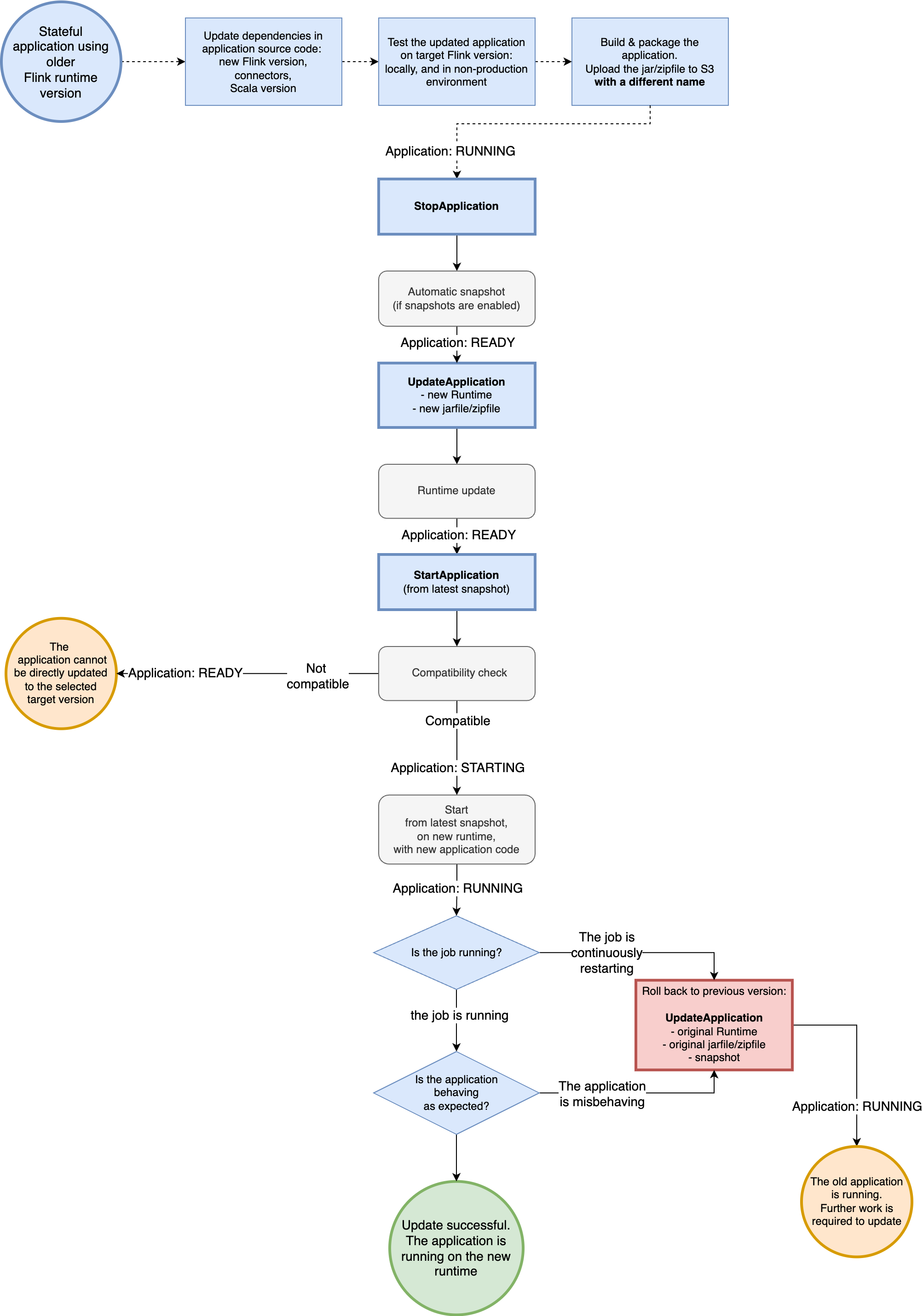
Flux de processus pour les applications prêtes à l'emploi

Le schéma suivant représente le flux de travail recommandé pour mettre à niveau l'application lorsqu'elle est prête. Nous partons du principe que l'application est dynamique et que vous avez activé les instantanés. Pour ce flux de travail, lors de la mise à jour, vous restaurez l'application à partir du dernier instantané automatiquement pris par Amazon Managed Service pour Apache Flink lorsque l'application a été arrêtée.