View a markdown version of this page

AWS bibliothèques CRT (Common Runtime) - AWS SDKs et outils

Les traductions sont fournies par des outils de traduction automatique. En cas de conflit entre le contenu d'une traduction et celui de la version originale en anglais, la version anglaise prévaudra.

AWS bibliothèques CRT (Common Runtime)

Les bibliothèques AWS Common Runtime (CRT) sont une bibliothèque de base du SDKs. Le CRT est une famille modulaire de packages indépendants, écrits en C. Chaque package fournit de bonnes performances et un encombrement minimal pour les différentes fonctionnalités requises. Ces fonctionnalités sont communes et partagées par tous, ce SDKs qui permet une meilleure réutilisation, optimisation et précision du code. Les packages sont les suivants :

  • awslabs/aws-c-auth: authentification AWS côté client (fournisseurs d'informations d'identification standard et signature (sigv4))

  • awslabs/aws-c-cal: types primitifs cryptographiques, hachages (MD5,, SHA256 HMAC) SHA256, signataires, AES

  • awslabs/aws-c-common: structures de données de base, types threading/synchronization primitifs, gestion de la mémoire tampon, fonctions liées à stdlib

  • awslabs/aws-c-compression: Algorithmes de compression (codage/décodage Huffman)

  • awslabs/aws-c-event-stream: traitement des messages des flux d'événements (en-têtes, prélude, charge utile, crc/trailer), implémentation des appels de procédure à distance (RPC) sur les flux d'événements

  • awslabs/aws-c-http: Implémentation C99 des spécifications HTTP/1.1 et HTTP/2

  • awslabs/aws-c-io: sockets (TCP, UDP), DNS, canaux, boucles d'événements, canaux, SSL/TLS

  • awslabs/aws-c-iot: C99 Mise en œuvre de l'intégration des services cloud AWS IoT aux appareils

  • awslabs/aws-c-mqtt: protocole de messagerie standard et léger pour l'Internet des objets (IoT)

  • awslabs/aws-c-s3: implémentation de la bibliothèque C99 pour communiquer avec le service Amazon S3, conçue pour optimiser le débit sur les instances Amazon à bande passante élevée EC2

  • awslabs/aws-c-sdkutils: bibliothèque d'utilitaires pour l'analyse et la gestion des profils AWS

  • awslabs/aws-checksums: accélération matérielle multiplateforme et repli sur CRC32c des CRC32 implémentations logicielles efficaces

  • awslabs/aws-lc: bibliothèque cryptographique à usage général gérée par l'équipe de AWS cryptographie pour AWS et ses clients, basée sur le code du projet Google BoringSSL et du projet OpenSSL

  • awslabs/s2n: Implémentation C99 des protocoles TLS/SSL, conçus pour être petits et rapides avec la sécurité comme priorité

Le CRT est disponible partout SDKs sauf Go et Rust.

Dépendances CRT

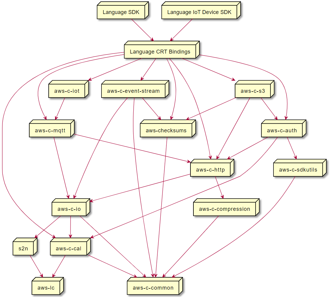
Les bibliothèques CRT forment un réseau complexe de relations et de dépendances. Connaître ces relations est utile si vous devez créer le CRT directement à partir de la source. Cependant, la plupart des utilisateurs accèdent aux fonctionnalités CRT par le biais de leur SDK linguistique (tel que le AWS SDK pour C++ ou le SDK pour AWS Java) ou du SDK de leur appareil IoT (tel que le SDK IoT pour AWS C++ ou le SDK IoT pour Java). AWS Dans le schéma suivant, la zone Language CRT Bindings fait référence au package qui contient les bibliothèques CRT pour un SDK de langage spécifique. Il s'agit d'une collection de packages du formataws-crt-*, où « * » est un langage du SDK (tel que aws-crt-cppou aws-crt-java).

Voici une illustration des dépendances hiérarchiques des bibliothèques CRT.

Schéma de dépendance CRT montrant comment les bibliothèques CRT individuelles interagissent les unes avec les autres.