View a markdown version of this page

Configuration des notifications du propriétaire d'identité pour l'autorisation d'envoi Amazon SES - Amazon Simple Email Service

Les traductions sont fournies par des outils de traduction automatique. En cas de conflit entre le contenu d'une traduction et celui de la version originale en anglais, la version anglaise prévaudra.

Configuration des notifications du propriétaire d'identité pour l'autorisation d'envoi Amazon SES

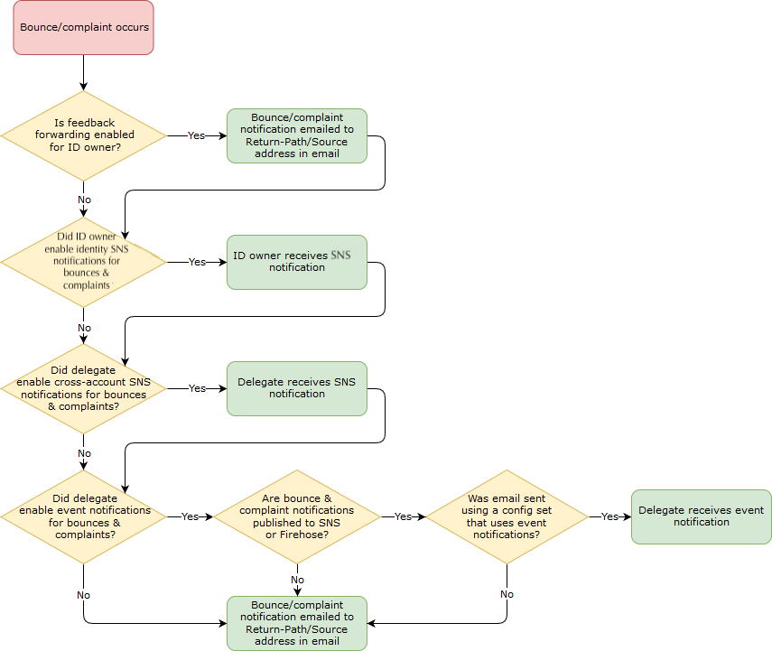
Si vous autorisez un expéditeur délégué à envoyer des e-mails en votre nom, Amazon SES comptabilise tous les retours à l'expéditeur et les réclamations générés par ces e-mails dans les métriques de retours à l'expéditeur et de réclamations de l'expéditeur délégué et non dans les vôtres. Toutefois, si votre adresse IP apparaît sur des listes Blackhole (DNSBLs) antispam tierces basées sur le DNS à la suite de messages envoyés par un expéditeur délégué, la réputation de votre identité peut être entachée. C'est pourquoi, si vous êtes propriétaire d'une identité, vous devez configurer le transfert des retours d'e-mail pour toutes vos identités, y compris celles que vous avez autorisées pour l'envoi délégué. Pour plus d'informations, consultez Réception des notifications Amazon SES par e-mail.

Les expéditeurs délégués peuvent et doivent configurer leurs propres notifications de retour à l'expéditeur et de réclamation pour les identités que vous les avez autorisés à utiliser. Ils peuvent configurer la publication d'événements pour publier les événements de rebond et de plainte sur une rubrique Amazon SNS ou un stream Firehose.

Si ni le propriétaire d'identité ni l'expéditeur délégué ne configure une méthode d'envoi de notifications d'événements de retour à l'expéditeur et de réclamation, ou si l'expéditeur n'applique pas le jeu de configurations qui utilise la règle de publication d'événements, Amazon SES envoie automatiquement les notifications d'événements par e-mail à l'adresse indiquée dans le champ Return-Path (Chemin de retour) de l'e-mail (ou à l'adresse du champ Source si vous n'avez pas spécifié d'adresse Return-Path (Chemin de retour)), même si vous avez désactivé le transfert de commentaires par e-mail. Ce processus est illustré à l'image suivante.

Flowchart showing notification paths for bounce/complaint events based on various settings.