Comprendre les états des volumes et les transitions - AWS Storage Gateway

Les traductions sont fournies par des outils de traduction automatique. En cas de conflit entre le contenu d'une traduction et celui de la version originale en anglais, la version anglaise prévaudra.

Comprendre les états des volumes et les transitions

Chaque volume est associé à un état qui vous indique rapidement l’intégrité du volume. La plupart du temps, l’état indique que le volume fonctionne normalement et qu’aucune action de votre part n’est nécessaire. Dans certains cas, l’état indique un problème avec le volume qui exige ou non une action de votre part. Vous trouverez ci-après des informations pour vous aider à déterminer si vous avez besoin d’intervenir. Vous pouvez consulter l'état du volume sur la console Storage Gateway ou en utilisant l'une des opérations de l'API Storage Gateway, par exemple DescribeCachediSCSIVolumesou DescribeStorediSCSIVolumes.

Présentation des états d’un volume

Le tableau suivant montre le statut du volume sur la console Storage Gateway. L’état du volume s’affiche dans la colonne État pour chaque volume de stockage sur votre passerelle. Un volume qui fonctionne normalement a l’état Disponible.

Le tableau suivant décrit chaque état du volume de stockage et indique si vous devez intervenir en fonction de chaque état. L’état Disponible est l’état normal d’un volume. Un volume doit avoir cet état en permanence ou la plupart du temps lorsqu’il est utilisé.

Statut Signification
Disponible

Le volume peut être utilisé. Cet état est l’état d’exécution normal d’un volume.

Lorsqu’une phase Action d’amorçage est terminée, le volume retourne à l’état Disponible. Cela signifie que la passerelle a synchronisé toutes les modifications apportées au volume depuis son premier passage à l’état Transmettre.

Action d’amorçage

La passerelle synchronise les données localement avec une copie des données stockées dans AWS. En règle générale, vous n’avez pas besoin d’intervenir pour cet état, car le volume de stockage voit automatiquement l’état Disponible dans la plupart des cas.

Voici les scénarios possibles lorsque l’état d’un volume est Action d’amorçage :

  • Une passerelle s’est arrêtée de façon inattendue.

  • Le tampon de chargement d’une passerelle a été dépassé. Dans ce scénario, l’amorçage se produit lorsque votre volume a l’état Transmettre et que l’espace disponible pour le tampon de chargement augmente suffisamment. Pour augmenter le pourcentage d’espace de tampon de chargement disponible, vous pouvez fournir un espace supplémentaire de tampon de chargement. Dans le cadre de ce scénario, le volume de stockage passe de l’état Transmettre à Action d’amorçage, puis à l’état Disponible. Vous pouvez continuer à utiliser ce volume pendant la période d’amorçage. Toutefois, vous ne pouvez pas prendre d’instantanés du volume à ce stade.

  • Vous créez une passerelle de volume stocké et vous conservez les données de disque local existantes. Dans ce scénario, votre passerelle commence à télécharger toutes les données vers AWS. Le volume possède le statut Bootstrapping jusqu'à ce que toutes les données du disque local soient copiées sur celui-ci. AWS Vous pouvez toujours utiliser le volume pendant la période d’amorçage. Toutefois, vous ne pouvez pas prendre d’instantanés du volume à ce stade.

Création

Le volume est en cours de création et ne peut pas encore être utilisé. L’état Création est transitionnel. Aucune action n’est requise.

Suppression en cours

Le volume est en cours de suppression. L’état Suppression est transitionnel. Aucune action n’est requise.

Irrécupérable

Une erreur s’est produite et le volume ne peut pas être récupéré. Pour plus d’informations sur l’action à mettre en œuvre dans ce cas de figure, consultez Résolution des problèmes de volume.

Transmettre

Les données gérées localement ne sont pas synchronisées avec les données stockées dans AWS. Les données écrites sur un volume alors que le volume est en état Transmettre reste dans le cache jusqu’à ce que l’état du volume soit Action d’amorçage. Ces données commencent à être téléchargées AWS lorsque le statut de Bootstrapping commence.

L’état Transmettre peut se produire pour plusieurs raisons, répertoriées ci-après :

  • L’état Transmettre se produit si votre passerelle manque d’espace de tampon de chargement. Vos applications peuvent continuer à lire et à écrire des données sur vos volumes de stockage lorsque les volumes ont l’état Transmettre. Toutefois, la passerelle n’écrit pas les données du volume dans le tampon de chargement et ne charge pas ces données vers AWS.

    La passerelle continue à charger toutes les données écrites sur le volume avant que ce dernier ne soit passé à l’état Transmettre. Tout instantané en attente ou planifié d’un volume de stockage échoue lorsque le volume a l’état Transmettre. Pour obtenir plus d’informations sur les actions à mettre en œuvre si votre volume de stockage a l’état Transmettre car le tampon de chargement a été dépassé, consultez Résolution des problèmes de volume.

    Pour retourner à l’état ACTIF, un volume dans l’état Transmettre doit terminer la phase Action d’amorçage. Pendant le démarrage, le volume rétablit la synchronisation interne AWS, de sorte qu'il puisse reprendre l'enregistrement (journal) des modifications apportées au volume et activer les fonctionnalités. CreateSnapshot Pendant la phase Action d’amorçage, les écritures réalisées dans le volume sont consignées dans le tampon de chargement.

  • L’état Transmettre se produit lorsqu’il y a plusieurs volumes de stockage amorcés en même temps. Une seul volume de stockage de passerelle peut être amorcé à la fois. Par exemple, supposons que vous créez deux volumes de stockage et choisissez de conserver les données existantes sur ces deux volumes. Dans ce cas, le second volume de stockage a l’état Transmettre jusqu’à ce que le premier volume de stockage termine l’action d’amorçage. Dans ce scénario, vous n’avez pas besoin de faire quoi que ce soit. Chaque volume de stockage passe automatiquement à l’état Disponible lorsque sa création est terminée. Vous pouvez lire et écrire sur le volume de stockage lorsque le volume a l’état Transmettre ou Action d’amorçage.

  • L’état Transmettre peut parfois indiquer qu’un disque alloué pour un tampon de chargement a échoué, mais c’est rare. Pour obtenir des informations sur les mesures à prendre dans ce scénario, consultez Résolution des problèmes de volume.

  • L’état Transmettre peut se produire lorsqu’un volume est à l’état Actif ou Action d’amorçage. Dans ce cas, le volume reçoit une écriture mais la capacité du tampon de chargement est insuffisante pour enregistrer (consigner) cette écriture.

  • L’état Transmettre se produit quel que soit l’état du volume, lorsque la passerelle n’est pas fermée correctement. Ce type de fermeture peut se produire parce que le logiciel a connu une défaillance ou que la machine virtuelle a été mise hors tension. Dans ce cas, un volume dans n’importe quel état passe à l’état Transmettre.

Restauration en cours

Le volume est en cours de restauration à partir d’un instantané existant. Cet état s’applique uniquement aux volumes stockés. Pour plus d'informations, consultez Fonctionnement d’une passerelle de volume.

Si vous restaurez deux volumes de stockage en même temps, ils ont tous les deux l’état Restauration en cours. Chaque volume de stockage passe automatiquement à l’état Disponible lorsque sa création est terminée. Vous pouvez lire et écrire sur un volume de stockage et prendre un instantané lorsqu’un volume a l’état Restauration en cours.

Restaurer et transmettre

Le volume est en cours de restauration à partir d’un instantané existant et a rencontré un problème de tampon de chargement. Cet état s’applique uniquement aux volumes stockés. Pour plus d'informations, consultez Fonctionnement d’une passerelle de volume.

L’état Restaurer et transmettre peut notamment être attribué si la passerelle manque d’espace de tampon de chargement. Vos applications peuvent continuer à lire et à écrire des données sur vos volumes de stockage lorsque les volumes ont l’état Restaurer et transmettre. Toutefois, vous ne pouvez pas prendre d’instantanés d’un volume de stockage pendant la période de l’état Restaurer et transmettre. Pour obtenir plus d’informations sur les actions à mettre en œuvre si votre volume de stockage a l’état Restaurer et transmettre car le tampon de chargement a été dépassé, consultez Résolution des problèmes de volume.

L’état Restaurer et transmettre peut indiquer, mais c’est rarement le cas, qu’un disque alloué pour un tampon de chargement a échoué. Pour obtenir des informations sur les mesures à prendre dans ce scénario, consultez Résolution des problèmes de volume.

Tampon de chargement non configuré

Vous ne pouvez pas créer ou utiliser le volume, car la passerelle n’a pas de tampon de chargement configuré. Pour plus d’informations sur l’ajout de capacité de tampon de chargement pour les volumes d’une configuration de volumes mis en cache, consultez Détermination de la taille de tampon de chargement à allouer. Pour plus d’informations sur l’ajout de capacité de tampon de chargement pour les volumes d’une configuration de volumes stockés, consultez Détermination de la taille de tampon de chargement à allouer.

Présentation de l’état Attachement

Vous pouvez détacher un volume d’une passerelle ou l’attacher à une passerelle à l’aide de la console Storage Gateway ou de l’API. Le tableau suivant montre le statut d’attachement du volume sur la console Storage Gateway. L’état d’attachement du volume s’affiche dans la colonne Statut d’attachement pour chaque volume de stockage sur votre passerelle. Par exemple, un volume qui est détaché d’une passerelle a l’état Détaché. Pour obtenir des informations sur la façon de détacher et d'attacher un volume, consultez Déplacement de vos volumes vers une autre passerelle.

Statut Signification
Attaché

Le volume est attaché à une passerelle.

Detached

Le volume est détaché d’une passerelle.

Détachement en cours

Le volume est en train d’être détaché d’une passerelle. Lorsque vous détachez un volume et que le volume ne comporte pas de données stockées, vous ne verrez peut-être pas cet état.

Comprendre les transitions d’états des volumes mis en cache

Utilisez le schéma des états suivant pour comprendre les transitions les plus courantes entre les états des volumes de passerelles mises en cache. Vous n’avez pas besoin de comprendre le schéma en détail pour utiliser votre passerelle efficacement. En fait, ce schéma fournit des informations détaillées si vous souhaitez mieux comprendre le fonctionnement des passerelles de volume.

Ce schéma n’illustre pas les états Tampon de chargement non configuré et Suppression en cours. Dans le schéma, les états des volumes sont représentés par des zones vertes, jaunes et rouges. Vous pouvez interpréter les couleurs comme décrit ci-après.

Couleur Statut du volume
Vert La passerelle fonctionne normalement. L’état du volume est Disponible ou va devenir Disponible.
Jaune Le volume a l’état Transmettre, ce qui indique qu’il y a un problème potentiel avec le volume de stockage. Si cet état s’affiche parce que l’espace du tampon de chargement est rempli, l’espace du tampon de chargement peut être disponible à nouveau dans certains cas. À ce stade, le volume de stockage résout les problèmes de façon autonome pour passer à l’état Disponible. Dans d’autres cas, vous devrez ajouter de l’espace pour le tampon de chargement à votre passerelle afin de permettre à l’état du volume de stockage de devenir Disponible. Pour plus d’informations sur la résolution d’un cas lorsque la capacité du tampon de chargement a été dépassée, consultez Résolution des problèmes de volume. Pour obtenir plus d’informations sur l’ajout de la capacité de tampon de chargement, consultez Détermination de la taille de tampon de chargement à allouer.
Rouge Le volume de stockage a l’état Irrécupérable. Dans ce cas, vous devez supprimer le volume. Pour plus d’informations sur la procédure à utiliser, consultez Pour supprimer un volume.

Dans le schéma, une transition entre deux états est représentée par une ligne marquée. Par exemple, la transition de l’état Création vers l’état Disponible est identifiée comme Créer un volume de base ou Créer un volume à partir d’un instantané. Cette transition représente la création d’un volume mis en cache. Pour obtenir plus d’informations sur la création de volumes de stockage, consultez Ajouter et étendre des volumes.

tous les états de volume mis en cache possibles avec des flèches indiquant les transitions possibles entre les états.
Note

L’état de volume Transmettre apparaît en jaune dans ce schéma. Cependant, cela ne correspond pas à la couleur de l’icône de statut de la zone État de la console Storage Gateway.

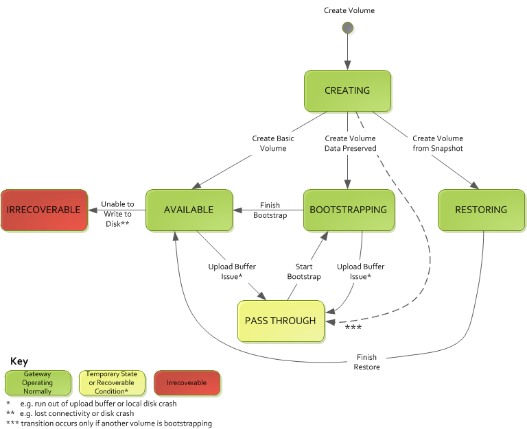
Comprendre les transitions d’états des volumes stockés

Utilisez le schéma des états suivant pour comprendre les transitions les plus courantes entre les états des volumes de passerelles stockées. Vous n’avez pas besoin de comprendre le schéma en détail pour utiliser votre passerelle efficacement. En fait, ce schéma fournit des informations détaillées si vous avez envie de comprendre le fonctionnement des passerelles de volume.

Ce schéma n’illustre pas les états Tampon de chargement non configuré et Suppression en cours. Dans le schéma, les états des volumes sont représentés par des zones vertes, jaunes et rouges. Vous pouvez interpréter les couleurs comme décrit ci-après.

Couleur Statut du volume
Vert La passerelle fonctionne normalement. L’état du volume est Disponible ou va devenir Disponible.
Jaune Lorsque vous créez un volume de stockage et que vous conservez les données, le chemin de l’état Création à l’état Transmettre se produit si un autre volume est en cours d’amorçage. Dans ce cas, le volume à l’état Transmettre passe à l’état Action d’amorçage, puis à l’état Disponible lorsque l’amorçage du premier volume est terminé. Pour citer d’autres cas de figure possibles, le jaune (état Transmettre) indique qu’il y a un problème potentiel avec le volume de stockage, le plus courant étant un problème avec le tampon de chargement. Si la capacité du tampon de chargement a été dépassée, l’espace de tampon devient disponible à nouveau dans certains cas. À ce stade, le volume de stockage résout les problèmes de façon autonome pour passer à l’état Disponible. Dans d’autres cas, vous devrez augmenter la capacité de tampon de chargement à votre passerelle afin de permettre au volume de stockage de revenir à l’état Disponible. Pour plus d’informations sur la résolution d’un cas lorsque la capacité du tampon de chargement a été dépassée, consultez Résolution des problèmes de volume. Pour obtenir plus d’informations sur l’ajout de la capacité de tampon de chargement, consultez Détermination de la taille de tampon de chargement à allouer.
Rouge Le volume de stockage a l’état Irrécupérable. Dans ce cas, vous devez supprimer le volume. Pour plus d’informations sur la procédure à utiliser, consultez Supprimer des volumes de stockage.

Dans le schéma suivant, une transition entre deux états est représentée par une ligne marquée. Par exemple, la transition de l’état Création vers l’état Disponible est identifiée comme Créer un volume de base. Cette transition représente la création d’un volume de stockage sans conservation des données ou la création du volume à partir d’un instantané.

tous les états de volume stockés possibles avec des flèches indiquant les transitions possibles entre les états.
Note

L’état de volume Transmettre apparaît en jaune dans ce schéma. Cependant, cela ne correspond pas à la couleur de l’icône de statut de la zone État de la console Storage Gateway.