Action modules supported by AWSTOE component manager - EC2 Image Builder
Services or capabilities described in AWS documentation might vary by Region. To see the differences applicable to the AWS European Sovereign Cloud Region, see the AWS European Sovereign Cloud User Guide.

Action modules supported by AWSTOE component manager

Image building services, such as EC2 Image Builder, use AWSTOE action modules to help configure the EC2 instances that are used for building and testing customized machine images. This section describes the features of commonly used AWSTOE action modules, and how to configure them, including examples.

Components are authored with plaintext YAML documents. For more information about document syntax, see Use the AWSTOE component document framework for custom components.

Note

All action modules use the same account as the Systems Manager agent when they run, which is root on Linux, and NT Authority\SYSTEM on Windows.

The following cross-reference categorizes action modules by the type of actions that they perform.

 

 

 

 

Software installation actions

 

General execution modules

The following section contains details for action modules that run commands and control execution workflow.

Assert (Linux, Windows, macOS)

The Assert action module performs value comparisons using Comparison operators or Logical operators as input. The result of the operator expression (true or false) indicates the overall success or failure status for the step.

If the comparison or logical operator expression evaluates to true, the step is marked as Success. Otherwise, the step is marked as Failed. If the step fails, the onFailure parameter decides the outcome of the step.

Input
Key name Description Type Required
input Contains a single comparison or logical operator. Note, logical operators can contain more than one comparison operator. This is variable, depending on the operator Yes

Input example: A simple comparison using the stringEquals comparison operator

This example evaluates to true.

- name: StringComparison action: Assert inputs: stringEquals: '2.1.1' value: '{{ validate.ApplicationVersion.outputs.stdout }}'

Input example: Regex comparisons using the patternMatches comparison operator

These examples all evaluate to true.

- name: Letters only action: Assert inputs: patternMatches: '^[a-zA-Z]+$' value: 'ThisIsOnlyLetters' - name: Letters and spaces only action: Assert inputs: patternMatches: '^[a-zA-Z\s]+$' value: 'This text contains spaces' - name: Numbers only action: Assert inputs: patternMatches: '^[0-9]+$' value: '1234567890'

Input example: Nested comparisons with logical operators and chained variables

The following example demonstrates nested comparisons with logical operators that use comparisons with chained variables. The Assert evaluates to true if either of the following are true:

  • The ApplicationVersion is greater than 2.0 and the CPUArchitecture equals arm64.

  • The CPUArchitecture equals x86_64.

- name: NestedComparisons action: Assert inputs: or: # <- first level deep - and: # <- second level deep - numberGreaterThan: 2.0 # <- third level deep value: '{{ validate.ApplicationVersion.outputs.stdout }}' - stringEquals: 'arm64' value: '{{ validate.CPUArchitecture.outputs.stdout }}' - stringEquals: 'x86_64' value: '{{ validate.CPUArchitecture.outputs.stdout }}'

Output:

The output of an Assert is success or failure of the step.

ExecuteBash (Linux, macOS)

The ExecuteBash action module allows you to run bash scripts with inline shell code/commands. This module supports Linux.

All of the commands and instructions that you specify in the commands block are converted into a file (for example, input.sh) and run with the bash shell. The result of running the shell file is the exit code of the step.

The ExecuteBash module handles system restarts if the script exits with an exit code of 194. When initiated, the application performs one of the following actions:

  • The application hands the exit code to the caller if it is run by the Systems Manager Agent. The Systems Manager Agent handles the system reboot and runs the same step that initiated the restart, as described in Rebooting Managed Instance from Scripts.

  • The application saves the current executionstate, configures a restart trigger to rerun the application, and restarts the system.

After system restart, the application runs the same step that initiated the restart. If you require this functionality, you must write idempotent scripts that can handle multiple invocations of the same shell command.

Input
Key name Description Type Required
commands Contains a list of instructions or commands to run as per bash syntax. Multi-line YAML is allowed. List Yes

Input example: Before and after a reboot

name: ExitCode194Example description: This shows how the exit code can be used to restart a system with ExecuteBash schemaVersion: 1.0 phases: - name: build steps: - name: RestartTrigger action: ExecuteBash inputs: commands: - | REBOOT_INDICATOR=/var/tmp/reboot-indicator if [ -f "${REBOOT_INDICATOR}" ]; then echo 'The reboot file exists. Deleting it and exiting with success.' rm "${REBOOT_INDICATOR}" exit 0 fi echo 'The reboot file does not exist. Creating it and triggering a restart.' touch "${REBOOT_INDICATOR}" exit 194
Output
Field Description Type
stdout Standard output of command execution. string

If you start a reboot and return exit code 194 as part of the action module, the build will resume at the same action module step that initiated the reboot. If you start a reboot without the exit code, the build process may fail.

Output example: Before reboot (first time through document)

{ “stdout”: “The reboot file does not exist. Creating it and triggering a restart." }

Output example: After reboot, (second time through document)

{ “stdout”: “The reboot file exists. Deleting it and exiting with success." }

ExecuteBinary (Linux, Windows, macOS)

The ExecuteBinary action module allows you to run binary files with a list of command-line arguments.

The ExecuteBinary module handles system restarts if the binary file exits with an exit code of 194 (Linux) or 3010 (Windows). When this happens, the application performs one of the following actions:

  • The application hands the exit code to the caller if it is run by the Systems Manager Agent. The Systems Manager Agent handles restarting the system and runs the same step that initiated the restart, as described in Rebooting Managed Instance from Scripts.

  • The application saves the current executionstate, configures a restart trigger to rerun the application, and restarts the system.

After the system restarts, the application runs the same step that initiated the restart. If you require this functionality, you must write idempotent scripts that can handle multiple invocations of the same shell command.

Input
Key name Description Type Required
path The path to the binary file for execution. String Yes
arguments Contains a list of command-line arguments to use when running the binary. String List No

Input example: install .NET

- name: "InstallDotnet" action: ExecuteBinary inputs: path: C:\PathTo\dotnet_installer.exe arguments: - /qb - /norestart
Output
Field Description Type
stdout Standard output of command execution. string

Output example

{ "stdout": "success" }

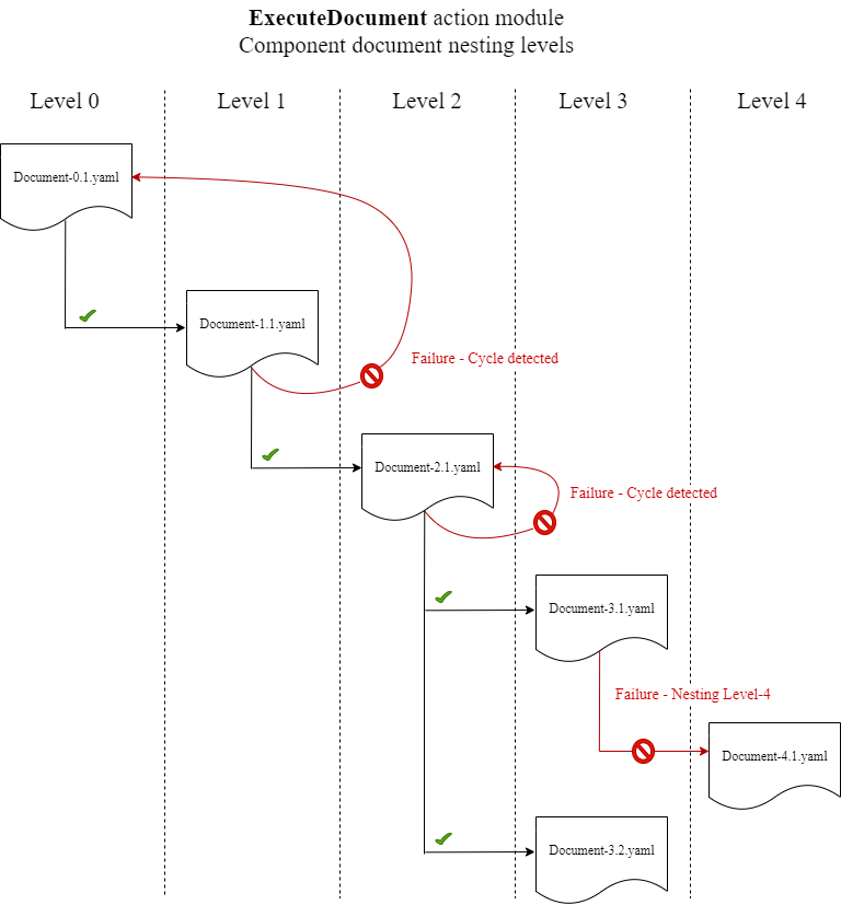
ExecuteDocument (Linux, Windows, macOS)

The ExecuteDocument action module adds support for nested component documents, running multiple component documents from one document. AWSTOE validates the document that is passed in the input parameter at run time.

Restrictions
  • This action module runs one time, with no retries allowed, and no option to set timeout limits. ExecuteDocument sets the following default values, and returns an error if you try to change them.

    • timeoutSeconds: -1

    • maxAttempts: 1

    Note

    You can leave these values blank, and AWSTOE uses the default values.

  • Document nesting is allowed, up to three levels deep, but no more than that. Three levels of nesting translates to four document levels, as the top level isn't nested. In this scenario, the lowest level document must not call any other documents.

  • Cyclic execution of component documents is not allowed. Any document that calls itself outside of a looping construct, or that calls another document higher up in the current chain of execution, initiates a cycle that can result in an endless loop. When AWSTOE detects a cyclic execution, it stops the execution and records the failure.

Nesting level restrictions for the ExecuteDocument action module.

If a component document tries to run itself, or to run any of the component documents that are higher up in the current chain of execution, the execution fails.

Input

Key name Description Type Required
document

Path of component document. Valid options include:

  • Local file paths

  • S3 URIs

  • EC2 Image Builder component build version ARNs

String Yes
document-s3-bucket-owner

The account ID of the S3 bucket owner for the S3 bucket where component documents are stored. (Recommended if you are using S3 URIs in your component document.)

String No
phases

Phases to run in the component document, expressed as a comma-separated list. If no phases are specified, then all phases run.

String No
parameters

Input parameters that are passed in to the component document at runtime as key value pairs.

Parameter Map List No

Parameter map input

Key name Description Type Required
name

The name of the input parameter to pass to the component document that the ExecuteDocument action module is running.

String Yes
value

The value of the input parameter.

String Yes
Input examples

The following examples show variations of the inputs for your component document, depending on your installation path.

Input example: Local document path

# main.yaml schemaVersion: 1.0 phases: - name: build steps: - name: ExecuteNestedDocument action: ExecuteDocument inputs: document: Sample-1.yaml phases: build parameters: - name: parameter-1 value: value-1 - name: parameter-2 value: value-2

Input example: S3 URI as a document path

# main.yaml schemaVersion: 1.0 phases: - name: build steps: - name: ExecuteNestedDocument action: ExecuteDocument inputs: document: s3://my-bucket/Sample-1.yaml document-s3-bucket-owner: 123456789012 phases: build,validate parameters: - name: parameter-1 value: value-1 - name: parameter-2 value: value-2

Input example: EC2 Image Builder component ARN as a document path

# main.yaml schemaVersion: 1.0 phases: - name: build steps: - name: ExecuteNestedDocument action: ExecuteDocument inputs: document: arn:aws:imagebuilder:us-west-2:aws:component/Sample-Test/1.0.0 phases: test parameters: - name: parameter-1 value: value-1 - name: parameter-2 value: value-2

Using a ForEach loop to run documents

# main.yaml schemaVersion: 1.0 phases: - name: build steps: - name: ExecuteNestedDocument action: ExecuteDocument loop: name: 'myForEachLoop' forEach: - Sample-1.yaml - Sample-2.yaml inputs: document: "{{myForEachLoop.value}}" phases: test parameters: - name: parameter-1 value: value-1 - name: parameter-2 value: value-2

Using a For loop to run documents

# main.yaml schemaVersion: 1.0 phases: - name: build steps: - name: ExecuteNestedDocument action: ExecuteDocument loop: name: 'myForLoop' for: start: 1 end: 2 updateBy: 1 inputs: document: "Sample-{{myForLoop.value}}.yaml" phases: test parameters: - name: parameter-1 value: value-1 - name: parameter-2 value: value-2
Output

AWSTOE creates an output file called detailedoutput.json every time it runs. The file contains details about every phase and step of every component document that is invoked while it's running. For the ExecuteDocument action module, you can find a brief runtime summary in the outputs field, and details about the phases, steps, and documents that it runs in the detailedOutput.

{ \"executedStepCount\":1,\"executionId\":\"97054e22-06cc-11ec-9b14-acde48001122\",\"failedStepCount\":0,\"failureMessage\":\"\",\"ignoredFailedStepCount\":0,\"logUrl\":\"\",\"status\":\"success\" }",

Each component document's output summary object contains the following details, as shown here, with sample values:

  • executedStepCount":1

  • "executionId":"12345a67-89bc-01de-2f34-abcd56789012"

  • "failedStepCount":0

  • "failureMessage":""

  • "ignoredFailedStepCount":0

  • "logUrl":""

  • "status":"success"

Output example

The following example shows output from the ExecuteDocument action module when a nested execution occurs. In this example, the main.yaml component document successfully runs the Sample-1.yaml component document.

{ "executionId": "12345a67-89bc-01de-2f34-abcd56789012", "status": "success", "startTime": "2021-08-26T17:20:31-07:00", "endTime": "2021-08-26T17:20:31-07:00", "failureMessage": "", "documents": [ { "name": "", "filePath": "main.yaml", "status": "success", "description": "", "startTime": "2021-08-26T17:20:31-07:00", "endTime": "2021-08-26T17:20:31-07:00", "failureMessage": "", "phases": [ { "name": "build", "status": "success", "startTime": "2021-08-26T17:20:31-07:00", "endTime": "2021-08-26T17:20:31-07:00", "failureMessage": "", "steps": [ { "name": "ExecuteNestedDocument", "status": "success", "failureMessage": "", "timeoutSeconds": -1, "onFailure": "Abort", "maxAttempts": 1, "action": "ExecuteDocument", "startTime": "2021-08-26T17:20:31-07:00", "endTime": "2021-08-26T17:20:31-07:00", "inputs": "[{\"document\":\"Sample-1.yaml\",\"document-s3-bucket-owner\":\"\",\"phases\":\"\",\"parameters\":null}]", "outputs": "[{\"executedStepCount\":1,\"executionId\":\"98765f43-21ed-09cb-8a76-fedc54321098\",\"failedStepCount\":0,\"failureMessage\":\"\",\"ignoredFailedStepCount\":0,\"logUrl\":\"\",\"status\":\"success\"}]", "loop": null, "detailedOutput": [ { "executionId": "98765f43-21ed-09cb-8a76-fedc54321098", "status": "success", "startTime": "2021-08-26T17:20:31-07:00", "endTime": "2021-08-26T17:20:31-07:00", "failureMessage": "", "documents": [ { "name": "", "filePath": "Sample-1.yaml", "status": "success", "description": "", "startTime": "2021-08-26T17:20:31-07:00", "endTime": "2021-08-26T17:20:31-07:00", "failureMessage": "", "phases": [ { "name": "build", "status": "success", "startTime": "2021-08-26T17:20:31-07:00", "endTime": "2021-08-26T17:20:31-07:00", "failureMessage": "", "steps": [ { "name": "ExecuteBashStep", "status": "success", "failureMessage": "", "timeoutSeconds": 7200, "onFailure": "Abort", "maxAttempts": 1, "action": "ExecuteBash", "startTime": "2021-08-26T17:20:31-07:00", "endTime": "2021-08-26T17:20:31-07:00", "inputs": "[{\"commands\":[\"echo \\\"Hello World!\\\"\"]}]", "outputs": "[{\"stdout\":\"Hello World!\"}]", "loop": null, "detailedOutput": null }] }] }] }] }] }] }] }

ExecutePowerShell (Windows)

The ExecutePowerShell action module allows you to run PowerShell scripts with inline shell code/commands. This module supports the Windows platform and Windows PowerShell.

All of the commands/instructions specified in the commands block are converted into a script file (for example, input.ps1) and run using Windows PowerShell. The result of running the shell file is the exit code.

The ExecutePowerShell module handles system restarts if the shell command exits with an exit code of 3010. When initiated, the application performs one of the following actions:

  • Hands the exit code to the caller if run by the Systems Manager Agent. The Systems Manager Agent handles the system reboot and runs the same step that initiated the restart, as described in Rebooting Managed Instance from Scripts.

  • Saves the current executionstate, configures a restart trigger to rerun the application, and reboots the system.

After system restart, the application runs the same step that initiated the restart. If you require this functionality, you must write idempotent scripts that can handle multiple invocations of the same shell command.

Input
Key name Description Type Required
commands Contains a list of instructions or commands to run as per PowerShell syntax. Multi-line YAML is allowed. String List

Yes. Must specify commands or file, not both.

file Contains the path to a PowerShell script file. PowerShell will run against this file using the -file command line argument. The path must point to a .ps1 file. String

Yes. Must specify commands or file, not both.

Input example: Before and after a reboot

name: ExitCode3010Example description: This shows how the exit code can be used to restart a system with ExecutePowerShell schemaVersion: 1.0 phases: - name: build steps: - name: RestartTrigger action: ExecutePowerShell inputs: commands: - | $rebootIndicator = Join-Path -Path $env:SystemDrive -ChildPath 'reboot-indicator' if (Test-Path -Path $rebootIndicator) { Write-Host 'The reboot file exists. Deleting it and exiting with success.' Remove-Item -Path $rebootIndicator -Force | Out-Null [System.Environment]::Exit(0) } Write-Host 'The reboot file does not exist. Creating it and triggering a restart.' New-Item -Path $rebootIndicator -ItemType File | Out-Null [System.Environment]::Exit(3010)
Output
Field Description Type
stdout Standard output of command execution. string

If you run a reboot and return exit code 3010 as part of the action module, the build will resume at the same action module step that initiated the reboot. If you run a reboot without the exit code, the build process may fail.

Output example: Before reboot (first time through document)

{ “stdout”: “The reboot file does not exist. Creating it and triggering a restart." }

Output example: After reboot, (second time through document)

{ “stdout”: “The reboot file exists. Deleting it and exiting with success." }

File download and upload modules

The following section contains details for action modules that upload or download files.

S3Download (Linux, Windows, macOS)

With the S3Download action module, you can download an Amazon S3 object, or a set of objects, to a local file or folder that you specify with the destination path. If any file already exists in the specified location, and the overwrite flag is set to true, S3Download overwrites the file.

Your source location can point to a specific object in Amazon S3, or you can use a key prefix with an asterisk wildcard (*) to download a set of objects that match the key prefix path. When you specify a key prefix in your source location, the S3Download action module downloads everything that matches the prefix (files and folders included). Make sure that the key prefix ends with a forward-slash, followed by an asterisk (/*), so that you download everything that matches the prefix. For example: s3://my-bucket/my-folder/*.

If the S3Download action for a specified key prefix fails during a download, the folder content is not rolled back to its state prior to the failure. The destination folder remains as it was at the time of the failure.

Supported use cases

The S3Download action module supports the following use cases:

  • The Amazon S3 object is downloaded to a local folder, as specified in the download path.

  • Amazon S3 objects (with a key prefix in the Amazon S3 file path) are downloaded to the specified local folder, which recursively copies all Amazon S3 objects that match the key prefix to the local folder.

IAM requirements

The IAM role that you associate with your instance profile must have permissions to run the S3Download action module. The following IAM policies must be attached to the IAM role that is associated with the instance profile:

  • Single file: s3:GetObject against the bucket/object (for example, arn:aws:s3:::BucketName/*).

  • Multiple files: s3:ListBucket against the bucket/object (for example, arn:aws:s3:::BucketName) and s3:GetObject against the bucket/object (for example, arn:aws:s3:::BucketName/*).

Input

Key

Description

Type

Required

Default

source

The Amazon S3 bucket that is the source for your download. You can specify a path to a specific object, or use a key prefix, that ends with a forward-slash, followed by an asterisk wildcard (/*), to download a set of objects that match the key prefix.

String

Yes

N/A

destination

The local path where the Amazon S3 objects are downloaded. To download a single file, you must specify the file name as part of the path. For example, /myfolder/package.zip.

String

Yes

N/A

expectedBucketOwner

Expected owner account ID of the bucket provided in the source path. We recommend that you verify the ownership of the Amazon S3 bucket specified in the source.

String

No

N/A

overwrite

When set to true, if a file of the same name already exists in the destination folder for the specified local path, the download file overwrites the local file. When set to false, the existing file on the local system is protected from being overwritten, and the action module fails with a download error.

For example, Error: S3Download: File already exists and "overwrite" property for "destination" file is set to false. Cannot download.

Boolean

No

true

Note

For the following examples, the Windows folder path can be replaced with a Linux path. For example, C:\myfolder\package.zip can be replaced with /myfolder/package.zip.

Input example: copy an Amazon S3 object to a local file

The following example shows how to copy an Amazon S3 object to a local file.

- name: DownloadMyFile action: S3Download inputs: - source: s3://amzn-s3-demo-source-bucket/path/to/package.zip destination: C:\myfolder\package.zip expectedBucketOwner: 123456789022 overwrite: false - source: s3://amzn-s3-demo-source-bucket/path/to/package.zip destination: C:\myfolder\package.zip expectedBucketOwner: 123456789022 overwrite: true - source: s3://amzn-s3-demo-source-bucket/path/to/package.zip destination: C:\myfolder\package.zip expectedBucketOwner: 123456789022
Input example: copy all Amazon S3 objects in an Amazon S3 bucket with key prefix to a local folder

The following example shows how to copy all Amazon S3 objects in an Amazon S3 bucket with the key prefix to a local folder. Amazon S3 has no concept of a folder, therefore all objects that match the key prefix are copied. The maximum number of objects that can be downloaded is 1000.

- name: MyS3DownloadKeyprefix action: S3Download maxAttempts: 3 inputs: - source: s3://amzn-s3-demo-source-bucket/path/to/* destination: C:\myfolder\ expectedBucketOwner: 123456789022 overwrite: false - source: s3://amzn-s3-demo-source-bucket/path/to/* destination: C:\myfolder\ expectedBucketOwner: 123456789022 overwrite: true - source: s3://amzn-s3-demo-source-bucket/path/to/* destination: C:\myfolder\ expectedBucketOwner: 123456789022
Output

None.

S3Upload (Linux, Windows, macOS)

With the S3Upload action module, you can upload a file from a source file or folder to an Amazon S3 location. You can use a wildcard (*) in the path specified for your source location to upload all of the files whose path matches the wildcard pattern.

If the recursive S3Upload action fails, any files that have already been uploaded will remain in the destination Amazon S3 bucket.

Supported use cases
  • Local file to Amazon S3 object.

  • Local files in folder (with wildcard) to Amazon S3 key prefix.

  • Copy local folder (must have recurse set to true) to Amazon S3 key prefix.

IAM requirements

The IAM role that you associate with your instance profile must have permissions to run the S3Upload action module. The following IAM policy must be attached to the IAM role that is associated with the instance profile. The policy must grant s3:PutObject permissions to the target Amazon S3 bucket. For example, arn:aws:s3:::BucketName/*).

Input

Key

Description

Type

Required

Default

source

The local path where source files/folders originate. The source supports an asterisk wildcard (*).

String

Yes

N/A

destination

The path for the destination Amazon S3 bucket where source files/folders are uploaded.

String

Yes

N/A

recurse

When set to true, performs S3Upload recursively.

String

No

false

expectedBucketOwner

The expected owner account ID for the Amazon S3 bucket specified in the destination path. We recommend that you verify the ownership of the Amazon S3 bucket specified in the destination.

String

No

N/A

Input example: copy a local file to an Amazon S3 object

The following example shows how to copy a local file to an Amazon S3 object.

- name: MyS3UploadFile action: S3Upload onFailure: Abort maxAttempts: 3 inputs: - source: C:\myfolder\package.zip destination: s3://amzn-s3-demo-destination-bucket/path/to/package.zip expectedBucketOwner: 123456789022
Input example: copy all files in a local folder to an Amazon S3 bucket with key prefix

The following example shows how to copy all files in the local folder to an Amazon S3 bucket with key prefix. This example does not copy sub-folders or their contents because recurse is not specified, and it defaults to false.

- name: MyS3UploadMultipleFiles action: S3Upload onFailure: Abort maxAttempts: 3 inputs: - source: C:\myfolder\* destination: s3://amzn-s3-demo-destination-bucket/path/to/ expectedBucketOwner: 123456789022
Input example: copy all files and folders recursively from a local folder to an Amazon S3 bucket

The following example shows how to copy all files and folders recursively from a local folder to an Amazon S3 bucket with key prefix.

- name: MyS3UploadFolder action: S3Upload onFailure: Abort maxAttempts: 3 inputs: - source: C:\myfolder\* destination: s3://amzn-s3-demo-destination-bucket/path/to/ recurse: true expectedBucketOwner: 123456789022
Output

None.

WebDownload (Linux, Windows, macOS)

The WebDownload action module allows you to download files and resources from a remote location over the HTTP/HTTPS protocol (HTTPS is recommended). There are no limits on the number or size of downloads. This module handles retry and exponential backoff logic.

Each download operation is allocated a maximum of 5 attempts to succeed according to user inputs. These attempts differ from those specified in the maxAttempts field of document steps, which are related to action module failures.

This action module implicitly handles redirects. All HTTP status codes, except for 200, result in an error.

Input
Key name Description Type Required Default
source The valid HTTP/HTTPS URL (HTTPS is recommended), which follows the RFC 3986 standard. Chaining expressions are permitted. String

Yes

N/A
destination An absolute or relative file or folder path on the local system. Folder paths must end with /. If they do not end with /, they will be treated as file paths. The module creates any required file or folder for successful downloads. Chaining expressions are permitted. String Yes N/A
overwrite When enabled, overwrites any existing files on the local system with the downloaded file or resource. When not enabled, any existing files on the local system are not overwritten, and the action module fails with an error. When overwrite is enabled and checksum and algorithm are specified, then the action module downloads the file only if the checksum and the hash of any pre-existing files do not match. Boolean No true
checksum When you specify the checksum, it is checked against the hash of the downloaded file that is generated with the supplied algorithm. For file verification to be enabled, both the checksum and the algorithm must be provided. Chaining expressions are permitted. String No N/A
algorithm The algorithm used to calculate the checksum. The options are MD5, SHA1, SHA256, and SHA512. For file verification to be enabled, both the checksum and the algorithm must be provided. Chaining expressions are permitted. String No N/A
ignoreCertificateErrors SSL certificate validation is ignored when enabled. Boolean No false
Output
Key name Description Type
destination Newline character-delimited string that specifies the destination path where the downloaded files or resources are stored. String

Input example: download remote file to local destination

- name: DownloadRemoteFile action: WebDownload maxAttempts: 3 inputs: - source: https://testdomain/path/to/java14.zip destination: C:\testfolder\package.zip

Output:

{ "destination": "C:\\testfolder\\package.zip" }

Input example: download more than one remote file to more than one local destination

- name: DownloadRemoteFiles action: WebDownload maxAttempts: 3 inputs: - source: https://testdomain/path/to/java14.zip destination: /tmp/java14_renamed.zip - source: https://testdomain/path/to/java14.zip destination: /tmp/create_new_folder_and_add_java14_as_zip/

Output:

{ "destination": "/tmp/create_new_folder/java14_renamed.zip\n/tmp/create_new_folder_and_add_java14_as_zip/java14.zip" }

Input example: download one remote file without overwriting local destination, and download another remote file with file verification

- name: DownloadRemoteMultipleProperties action: WebDownload maxAttempts: 3 inputs: - source: https://testdomain/path/to/java14.zip destination: C:\create_new_folder\java14_renamed.zip overwrite: false - source: https://testdomain/path/to/java14.zip destination: C:\create_new_folder_and_add_java14_as_zip\ checksum: ac68bbf921d953d1cfab916cb6120864 algorithm: MD5 overwrite: true

Output:

{ "destination": "C:\\create_new_folder\\java14_renamed.zip\nC:\\create_new_folder_and_add_java14_as_zip\\java14.zip" }

Input example: download remote file and ignore SSL certification validation

- name: DownloadRemoteIgnoreValidation action: WebDownload maxAttempts: 3 inputs: - source: https://www.bad-ssl.com/resource destination: /tmp/downloads/ ignoreCertificateErrors: true

Output:

{ "destination": "/tmp/downloads/resource" }

File system operations modules

The following section contains details for action modules that perform file system operations.

AppendFile (Linux, Windows, macOS)

The AppendFile action module adds specified content to the preexisting content of a file.

If the file encoding value is different from the default encoding (utf-8) value, then you can specify the file encoding value by using the encoding option. By default, utf-16 and utf-32 are assumed to use little-endian encoding.

The action module returns an error when the following occurs:

  • The specified file does not exist at runtime.

  • You don't have write permissions to modify the file content.

  • The module encounters an error during the file operation.

Input
Key name Description Type Required Default value Acceptable values Supported on all platforms
path The file path. String Yes N/A N/A Yes
content The content to be appended to the file. String No Empty string N/A Yes
encoding The encoding standard. String No utf8 utf8, utf-8, utf16,utf-16, utf16-LE, utf-16-LE utf16-BE, utf-16-BE, utf32, utf-32, utf32-LE,utf-32-LE, utf32-BE, and utf-32-BE. The value of the encoding option is case insensitive. Yes

Input example: append file without encoding (Linux)

- name: AppendingFileWithOutEncodingLinux action: AppendFile inputs: - path: ./Sample.txt content: "The string to be appended to the file"

Input example: append file without encoding (Windows)

- name: AppendingFileWithOutEncodingWindows action: AppendFile inputs: - path: C:\MyFolder\MyFile.txt content: "The string to be appended to the file"

Input example: append file with encoding (Linux)

- name: AppendingFileWithEncodingLinux action: AppendFile inputs: - path: /FolderName/SampleFile.txt content: "The string to be appended to the file" encoding: UTF-32

Input example: append file with encoding (Windows)

- name: AppendingFileWithEncodingWindows action: AppendFile inputs: - path: C:\MyFolderName\SampleFile.txt content: "The string to be appended to the file" encoding: UTF-32

Input example: append file with empty string (Linux)

- name: AppendingEmptyStringLinux action: AppendFile inputs: - path: /FolderName/SampleFile.txt

Input example: append file with empty string (Windows)

- name: AppendingEmptyStringWindows action: AppendFile inputs: - path: C:\MyFolderName\SampleFile.txt
Output

None.

CopyFile (Linux, Windows, macOS)

The CopyFile action module copies files from the specified source to the specified destination. By default, the module recursively creates the destination folder if it does not exist at runtime.

If a file with the specified name already exists in the specified folder, the action module, by default, overwrites the existing file. You can override this default behavior by setting the overwrite option to false. When the overwrite option is set to false, and there is already a file in the specified location with the specified name, the action module will return an error. This option works the same as the cp command in Linux, which overwrites by default.

The source file name can include a wildcard (*). Wildcard characters are accepted only after the last file path separator (/ or \). If wildcard characters are included in the source file name, all of the files that match the wildcard are copied to the destination folder. If you want to move more than one file by using a wildcard character, the input to the destination option must end with a file path separator (/ or \), which indicates that the destination input is a folder.

If the destination file name is different from the source file name, you can specify the destination file name using the destination option. If you do not specify a destination file name, the name of the source file is used to create the destination file. Any text that follows the last file path separator (/ or \) is treated as the file name. If you want to use the same file name as the source file, then the input of the destination option must end with a file path separator (/ or \).

The action module returns an error when the following occurs:

  • You do not have permission to create a file in the specified folder.

  • The source files do not exist at runtime.

  • There is already a folder with the specified file name and the overwrite option is set to false.

  • The action module encounters an error while performing the operation.

Input
Key name Description Type Required Default value Acceptable values Supported on all platforms
source The source file path. String Yes N/A N/A Yes
destination The destination file path. String Yes N/A N/A Yes
overwrite When set to false, the destination files will not be replaced when there is already a file in the specified location with the specified name. Boolean No true N/A Yes

Input example: copy a file (Linux)

- name: CopyingAFileLinux action: CopyFile inputs: - source: /Sample/MyFolder/Sample.txt destination: /MyFolder/destinationFile.txt

Input example: copy a file (Windows)

- name: CopyingAFileWindows action: CopyFile inputs: - source: C:\MyFolder\Sample.txt destination: C:\MyFolder\destinationFile.txt

Input example: copy a file using the source file name (Linux)

- name: CopyingFileWithSourceFileNameLinux action: CopyFile inputs: - source: /Sample/MyFolder/Sample.txt destination: /MyFolder/

Input example: copy a file using the source file name (Windows)

- name: CopyingFileWithSourceFileNameWindows action: CopyFile inputs: - source: C:\Sample\MyFolder\Sample.txt destination: C:\MyFolder\

Input example: copy a file using the wildcard character (Linux)

- name: CopyingFilesWithWildCardLinux action: CopyFile inputs: - source: /Sample/MyFolder/Sample* destination: /MyFolder/

Input example: copy a file using the wildcard character (Windows)

- name: CopyingFilesWithWildCardWindows action: CopyFile inputs: - source: C:\Sample\MyFolder\Sample* destination: C:\MyFolder\

Input example: copy a file without overwriting (Linux)

- name: CopyingFilesWithoutOverwriteLinux action: CopyFile inputs: - source: /Sample/MyFolder/Sample.txt destination: /MyFolder/destinationFile.txt overwrite: false

Input example: copy a file without overwriting (Windows)

- name: CopyingFilesWithoutOverwriteWindows action: CopyFile inputs: - source: C:\Sample\MyFolder\Sample.txt destination: C:\MyFolder\destinationFile.txt overwrite: false
Output

None.

CopyFolder (Linux, Windows, macOS)

The CopyFolder action module copies a folder from the specified source to the specified destination. The input for the source option is the folder to copy, and the input for the destination option is the folder where the contents of the source folder are copied. By default, the module recursively creates the destination folder if it does not exist at runtime.

If a folder with the specified name already exists in the specified folder, the action module, by default, overwrites the existing folder. You can override this default behavior by setting the overwrite option to false. When the overwrite option is set to false, and there is already a folder in the specified location with the specified name, the action module will return an error.

The source folder name can include a wildcard (*). Wildcard characters are accepted only after the last file path separator (/ or \). If wildcard characters are included in the source folder name, all of the folders that match the wildcard are copied to the destination folder. If you want to copy more than one folder by using a wildcard character, the input to the destination option must end with a file path separator (/ or \), which indicates that the destination input is a folder.

If the destination folder name is different from the source folder name, you can specify the destination folder name using the destination option. If you do not specify a destination folder name, the name of the source folder is used to create the destination folder. Any text that follows the last file path separator (/ or \) is treated as the folder name. If you want to use the same folder name as the source folder, then the input of the destination option must end with a file path separator (/ or \).

The action module returns an error when the following occurs:

  • You do not have permission to create a folder in the specified folder.

  • The source folders do not exist at runtime.

  • There is already a folder with the specified folder name and the overwrite option is set to false.

  • The action module encounters an error while performing the operation.

Input
Key name Description Type Required Default value Acceptable values Supported on all platforms
source The source folder path. String Yes N/A N/A Yes
destination The destination folder path. String Yes N/A N/A Yes
overwrite When set to false, the destination folders will not be replaced when there is already a folder in the specified location with the specified name. Boolean No true N/A Yes

Input example: copy a folder (Linux)

- name: CopyingAFolderLinux action: CopyFolder inputs: - source: /Sample/MyFolder/SampleFolder destination: /MyFolder/destinationFolder

Input example: copy a folder (Windows)

- name: CopyingAFolderWindows action: CopyFolder inputs: - source: C:\Sample\MyFolder\SampleFolder destination: C:\MyFolder\destinationFolder

Input example: copy a folder using the source folder name (Linux)

- name: CopyingFolderSourceFolderNameLinux action: CopyFolder inputs: - source: /Sample/MyFolder/SourceFolder destination: /MyFolder/

Input example: copy a folder using the source folder name (Windows)

- name: CopyingFolderSourceFolderNameWindows action: CopyFolder inputs: - source: C:\Sample\MyFolder\SampleFolder destination: C:\MyFolder\

Input example: copy a folder using the wildcard character (Linux)

- name: CopyingFoldersWithWildCardLinux action: CopyFolder inputs: - source: /Sample/MyFolder/Sample* destination: /MyFolder/

Input example: copy a folder using the wildcard character (Windows)

- name: CopyingFoldersWithWildCardWindows action: CopyFolder inputs: - source: C:\Sample\MyFolder\Sample* destination: C:\MyFolder\

Input example: copy a folder without overwriting (Linux)

- name: CopyingFoldersWithoutOverwriteLinux action: CopyFolder inputs: - source: /Sample/MyFolder/SourceFolder destination: /MyFolder/destinationFolder overwrite: false

Input example: copy a folder without overwriting (Windows)

- name: CopyingFoldersWithoutOverwrite action: CopyFolder inputs: - source: C:\Sample\MyFolder\SourceFolder destination: C:\MyFolder\destinationFolder overwrite: false
Output

None.

CreateFile (Linux, Windows, macOS)

The CreateFile action module creates a file in a specified location. By default, if required, the module also recursively creates the parent folders.

If the file already exists in the specified folder, the action module, by default, truncates or overwrites the existing file. You can override this default behavior by setting the overwrite option to false. When the overwrite option is set to false, and there is already a file in the specified location with the specified name, the action module will return an error.

If the file encoding value is different from the default encoding (utf-8) value, then you can specify the file encoding value by using the encoding option. By default, utf-16 and utf-32 are assumed to use little-endian encoding.

owner, group, and permissions are optional inputs. The input for permissions must be a string value. Files are created with default values when not provided. These options are not supported on Windows platforms. This action module validates and returns an error if the owner, group, and permissions options are used on Windows platforms.

This action module can create a file the with permissions defined by the default umask value of the operating system. You must set the umask value if you want to override the default value.

The action module returns an error when the following occurs:

  • You do not have permission to create a file or a folder in the specified parent folder.

  • The action module encounters an error while performing the operation.

Input
Key name Description Type Required Default value Acceptable values Supported on all platforms
path The file path. String Yes N/A N/A Yes
content The text content of the file. String No N/A N/A Yes
encoding The encoding standard. String No utf8 utf8, utf-8, utf16,utf-16, utf16-LE, utf-16-LE utf16-BE, utf-16-BE, utf32, utf-32, utf32-LE,utf-32-LE, utf32-BE, and utf-32-BE. The value of the encoding option is case insensitive. Yes
owner The user name or ID. String No N/A N/A Not supported on Windows.
group The group name or ID. String No The current user. N/A Not supported on Windows.
permissions The file permissions. String No 0666 N/A Not supported on Windows.
overwrite If the name of the specified file already exists, setting this value to false prevents the file from being truncated or overwritten by default. Boolean No true N/A Yes

Input example: create a file without overwriting (Linux)

- name: CreatingFileWithoutOverwriteLinux action: CreateFile inputs: - path: /home/UserName/Sample.txt content: The text content of the sample file. overwrite: false

Input example: create a file without overwriting (Windows)

- name: CreatingFileWithoutOverwriteWindows action: CreateFile inputs: - path: C:\Temp\Sample.txt content: The text content of the sample file. overwrite: false

Input example: create a file with file properties

- name: CreatingFileWithFileProperties action: CreateFile inputs: - path: SampleFolder/Sample.txt content: The text content of the sample file. encoding: UTF-16 owner: Ubuntu group: UbuntuGroup permissions: 0777 - path: SampleFolder/SampleFile.txt permissions: 755 - path: SampleFolder/TextFile.txt encoding: UTF-16 owner: root group: rootUserGroup

Input example: create a file without file properties

- name: CreatingFileWithoutFileProperties action: CreateFile inputs: - path: ./Sample.txt - path: Sample1.txt

Input example: create an empty file to skip a section in the Linux clean up script

- name: CreateSkipCleanupfile action: CreateFile inputs: - path: <skip section file name>

For more information, see Override the Linux clean up script

Output

None.

CreateFolder (Linux, Windows, macOS)

The CreateFolder action module creates a folder in a specified location. By default, if required, the module also recursively creates the parent folders.

If the folder already exists in the specified folder, the action module, by default, truncates or overwrites the existing folder. You can override this default behavior by setting the overwrite option to false. When the overwrite option is set to false, and there is already a folder in the specified location with the specified name, the action module will return an error.

owner, group, and permissions are optional inputs. The input for permissions must be a string value. These options are not supported on Windows platforms. This action module validates and returns an error if the owner, group, and permissions options are used on Windows platforms.

This action module can create a folder the with permissions defined by the default umask value of the operating system. You must set the umask value if you want to override the default value.

The action module returns an error when the following occurs:

  • You do not have permission to create a folder in the specified location.

  • The action module encounters an error while performing the operation.

Input
Key name Description Type Required Default value Acceptable values Supported on all platforms
path The folder path. String Yes N/A N/A Yes
owner The user name or ID. String No The current user. N/A Not supported on Windows.
group The group name or ID. String No The group of the current user. N/A Not supported on Windows.
permissions The folder permissions. String No 0777 N/A Not supported on Windows.
overwrite If the name of the specified file already exists, setting this value to false prevents the file from being truncated or overwritten by default. Boolean No true N/A Yes

Input example: create a folder (Linux)

- name: CreatingFolderLinux action: CreateFolder inputs: - path: /Sample/MyFolder/

Input example: create a folder (Windows)

- name: CreatingFolderWindows action: CreateFolder inputs: - path: C:\MyFolder

Input example: create a folder specifying folder properties

- name: CreatingFolderWithFolderProperties action: CreateFolder inputs: - path: /Sample/MyFolder/Sample/ owner: SampleOwnerName group: SampleGroupName permissions: 0777 - path: /Sample/MyFolder/SampleFoler/ permissions: 777

Input example: create a folder that overwrites the existing folder, if there is one.

- name: CreatingFolderWithOverwrite action: CreateFolder inputs: - path: /Sample/MyFolder/Sample/ overwrite: true
Output

None.

The CreateSymlink action module creates symbolic links, or files that contain a reference to another file. This module is not supported on Windows platforms.

The input for the path and target options can be either an absolute or relative path. If the input for the path option is a relative path, it is replaced with the absolute path when the link is created.

By default, when a link with the specified name already exists in the specified folder, the action module returns an error. You can override this default behavior by setting the force option to true. When the force option is set to true, the module will overwrite the existing link.

If a parent folder does not exist, the action module creates the folder recursively, by default.

The action module returns an error when the following occurs:

  • The target file does not exist at runtime.

  • A nonsymbolic link file with the specified name already exists.

  • The action module encounters an error while performing the operation.

Input
Key name Description Type Required Default value Acceptable values Supported on all platforms
path The file path. String Yes N/A N/A Not supported on Windows.
target The target file path to which the symbolic link points. String Yes N/A N/A Not supported on Windows.
force Forces the creation of a link when a link with the same name already exists. Boolean No false N/A Not supported on Windows.

Input example: create symbolic link that forces the creation of a link

- name: CreatingSymbolicLinkWithForce action: CreateSymlink inputs: - path: /Folder2/Symboliclink.txt target: /Folder/Sample.txt force: true

Input example: create a symbolic link that does not force the creation of a link

- name: CreatingSymbolicLinkWithOutForce action: CreateSymlink inputs: - path: Symboliclink.txt target: /Folder/Sample.txt
Output

None.

DeleteFile (Linux, Windows, macOS)

The DeleteFile action module deletes a file or files in a specified location.

The input of path should be a valid file path or a file path with a wild card character (*) in the file name. When wildcard characters are specified in the file name, all of the files within the same folder that match the wildcard will be deleted.

The action module returns an error when the following occurs:

  • You do not have permission to perform delete operations.

  • The action module encounters an error while performing the operation.

Input
Key name Description Type Required Default value Acceptable values Supported on all platforms
path The file path. String Yes N/A N/A Yes

Input example: delete a single file (Linux)

- name: DeletingSingleFileLinux action: DeleteFile inputs: - path: /SampleFolder/MyFolder/Sample.txt

Input example: delete a single file (Windows)

- name: DeletingSingleFileWindows action: DeleteFile inputs: - path: C:\SampleFolder\MyFolder\Sample.txt

Input example: delete a file that ends with "log" (Linux)

- name: DeletingFileEndingWithLogLinux action: DeleteFile inputs: - path: /SampleFolder/MyFolder/*log

Input example: delete a file that ends with "log" (Windows)

- name: DeletingFileEndingWithLogWindows action: DeleteFile inputs: - path: C:\SampleFolder\MyFolder\*log

Input example: delete all files in a specified folder (Linux)

- name: DeletingAllFilesInAFolderLinux action: DeleteFile inputs: - path: /SampleFolder/MyFolder/*

Input example: delete all files in a specified folder (Windows)

- name: DeletingAllFilesInAFolderWindows action: DeleteFile inputs: - path: C:\SampleFolder\MyFolder\*
Output

None.

DeleteFolder (Linux, Windows, macOS)

The DeleteFolder action module deletes folders.

If the folder is not empty, you must set the force option to true to remove the folder and its contents. If you do not set the force option to true, and the folder you are trying to delete is not empty, the action module returns an error. The default value of the force option is false.

The action module returns an error when the following occurs:

  • You do not have permission to perform delete operations.

  • The action module encounters an error while performing the operation.

Input
Key name Description Type Required Default value Acceptable values Supported on all platforms
path The folder path. String Yes N/A N/A Yes
force Removes the folder whether or not the folder is empty. Boolean No false N/A Yes

Input example: delete a folder that is not empty using the force option (Linux)

- name: DeletingFolderWithForceOptionLinux action: DeleteFolder inputs: - path: /Sample/MyFolder/Sample/ force: true

Input example: delete a folder that is not empty using the force option (Windows)

- name: DeletingFolderWithForceOptionWindows action: DeleteFolder inputs: - path: C:\Sample\MyFolder\Sample\ force: true

Input example: delete a folder (Linux)

- name: DeletingFolderWithOutForceLinux action: DeleteFolder inputs: - path: /Sample/MyFolder/Sample/

Input example: delete a folder (Windows)

- name: DeletingFolderWithOutForce action: DeleteFolder inputs: - path: C:\Sample\MyFolder\Sample\
Output

None.

ListFiles (Linux, Windows, macOS)

The ListFiles action module lists the files in a specified folder. When the recursive option is set to true, it lists the files in subfolders. This module does not list files in subfolders by default.

To list all of the files with names that match a specified pattern, use the fileNamePattern option to provide the pattern. The fileNamePattern option accepts the wildcard (*) value. When the fileNamePattern is provided, all of the files that match the specified file name format are returned.

The action module returns an error when the following occurs:

  • The specified folder does not exist at runtime.

  • You do not have permission to create a file or a folder in the specified parent folder.

  • The action module encounters an error while performing the operation.

Input
Key name Description Type Required Default value Acceptable values Supported on all platforms
path The folder path. String Yes N/A N/A Yes
fileNamePattern The pattern to match to list all files with names that match the pattern. String No N/A N/A Yes
recursive Lists files in the folder recursively. Boolean No false N/A Yes

Input example: list files in specified folder (Linux)

- name: ListingFilesInSampleFolderLinux action: ListFiles inputs: - path: /Sample/MyFolder/Sample

Input example: list files in specified folder (Windows)

- name: ListingFilesInSampleFolderWindows action: ListFiles inputs: - path: C:\Sample\MyFolder\Sample

Input example: list files that end with "log" (Linux)

- name: ListingFilesWithEndingWithLogLinux action: ListFiles inputs: - path: /Sample/MyFolder/ fileNamePattern: *log

Input example: list files that end with "log" (Windows)

- name: ListingFilesWithEndingWithLogWindows action: ListFiles inputs: - path: C:\Sample\MyFolder\ fileNamePattern: *log

Input example: list files recursively

- name: ListingFilesRecursively action: ListFiles inputs: - path: /Sample/MyFolder/ recursive: true
Output
Key name Description Type
files The list of files. String

Output example

{ "files": "/sample1.txt,/sample2.txt,/sample3.txt" }

MoveFile (Linux, Windows, macOS)

The MoveFile action module moves files from the specified source to the specified destination.

If the file already exists in the specified folder, the action module, by default, overwrites the existing file. You can override this default behavior by setting the overwrite option to false. When the overwrite option is set to false, and there is already a file in the specified location with the specified name, the action module will return an error. This option works the same as the mv command in Linux, which overwrites by default.

The source file name can include a wildcard (*). Wildcard characters are accepted only after the last file path separator (/ or \). If wildcard characters are included in the source file name, all of the files that match the wildcard are copied to the destination folder. If you want to move more than one file by using a wildcard character, the input to the destination option must end with a file path separator (/ or \), which indicates that the destination input is a folder.

If the destination file name is different from the source file name, you can specify the destination file name using the destination option. If you do not specify a destination file name, the name of the source file is used to create the destination file. Any text that follows the last file path separator (/ or \) is treated as the file name. If you want to use the same file name as the source file, then the input of the destination option must end with a file path separator (/ or \).

The action module returns an error when the following occurs:

  • You do not have permission to create a file in the specified folder.

  • The source files do not exist at runtime.

  • There is already a folder with the specified file name and the overwrite option is set to false.

  • The action module encounters an error while performing the operation.

Input
Key name Description Type Required Default value Acceptable values Supported on all platforms
source The source file path. String Yes N/A N/A Yes
destination The destination file path. String Yes N/A N/A Yes
overwrite When set to false, the destination files will not be replaced when there is already a file in the specified location with the specified name. Boolean No true N/A Yes

Input example: move a file (Linux)

- name: MovingAFileLinux action: MoveFile inputs: - source: /Sample/MyFolder/Sample.txt destination: /MyFolder/destinationFile.txt

Input example: move a file (Windows)

- name: MovingAFileWindows action: MoveFile inputs: - source: C:\Sample\MyFolder\Sample.txt destination: C:\MyFolder\destinationFile.txt

Input example: move a file using the source file name (Linux)

- name: MovingFileWithSourceFileNameLinux action: MoveFile inputs: - source: /Sample/MyFolder/Sample.txt destination: /MyFolder/

Input example: move a file using the source file name (Windows)

- name: MovingFileWithSourceFileNameWindows action: MoveFile inputs: - source: C:\Sample\MyFolder\Sample.txt destination: C:\MyFolder

Input example: move a file using a wildcard character (Linux)

- name: MovingFilesWithWildCardLinux action: MoveFile inputs: - source: /Sample/MyFolder/Sample* destination: /MyFolder/

Input example: move a file using a wildcard character (Windows)

- name: MovingFilesWithWildCardWindows action: MoveFile inputs: - source: C:\Sample\MyFolder\Sample* destination: C:\MyFolder

Input example: move a file without overwriting (Linux)

- name: MovingFilesWithoutOverwriteLinux action: MoveFile inputs: - source: /Sample/MyFolder/Sample.txt destination: /MyFolder/destinationFile.txt overwrite: false

Input example: move a file without overwriting (Windows)

- name: MovingFilesWithoutOverwrite action: MoveFile inputs: - source: C:\Sample\MyFolder\Sample.txt destination: C:\MyFolder\destinationFile.txt overwrite: false
Output

None.

MoveFolder (Linux, Windows, macOS)

The MoveFolder action module moves folders from the specified source to the specified destination. The input for the source option is the folder to move, and the input to the destination option is the folder where the contents of the source folders are moved.

If the destination parent folder or the input to the destination option does not exist at runtime, the default behavior of the module is to recursively create the folder at the specified destination.

If a folder with the same as the source folder already exists in the destination folder, the action module, by default, overwrites the existing folder. You can override this default behavior by setting the overwrite option to false. When the overwrite option is set to false, and there is already a folder in the specified location with the specified name, the action module will return an error.

The source folder name can include a wildcard (*). Wildcard characters are accepted only after the last file path separator (/ or \). If wildcard characters are included in the source folder name, all of the folders that match the wildcard are copied to the destination folder. If you want to move more than one folder by using a wildcard character, the input to the destination option must end with a file path separator (/ or \), which indicates that the destination input is a folder.

If the destination folder name is different from the source folder name, you can specify the destination folder name using the destination option. If you do not specify a destination folder name, the name of the source folder is used to create the destination folder. Any text that follows the last file path separator (/ or \) is treated as the folder name. If you want to use the same folder name as the source folder, then the input of the destination option must end with a file path separator (/ or \).

The action module returns an error when the following occurs:

  • You do not have permission to create a folder in the destination folder.

  • The source folders do not exist at runtime.

  • There is already a folder with the specified name and the overwrite option is set to false.

  • The action module encounters an error while performing the operation.

Input
Key name Description Type Required Default value Acceptable values Supported on all platforms
source The source folder path. String Yes N/A N/A Yes
destination The destination folder path. String Yes N/A N/A Yes
overwrite When set to false, the destination folders will not be replaced when there is already a folder in the specified location with the specified name. Boolean No true N/A Yes

Input example: move a folder (Linux)

- name: MovingAFolderLinux action: MoveFolder inputs: - source: /Sample/MyFolder/SourceFolder destination: /MyFolder/destinationFolder

Input example: move a folder (Windows)

- name: MovingAFolderWindows action: MoveFolder inputs: - source: C:\Sample\MyFolder\SourceFolder destination: C:\MyFolder\destinationFolder

Input example: move a folder using the source folder name (Linux)

- name: MovingFolderWithSourceFolderNameLinux action: MoveFolder inputs: - source: /Sample/MyFolder/SampleFolder destination: /MyFolder/

Input example: move a folder using the source folder name (Windows)

- name: MovingFolderWithSourceFolderNameWindows action: MoveFolder inputs: - source: C:\Sample\MyFolder\SampleFolder destination: C:\MyFolder\

Input example: move a folder using a wildcard character (Linux)

- name: MovingFoldersWithWildCardLinux action: MoveFolder inputs: - source: /Sample/MyFolder/Sample* destination: /MyFolder/

Input example: move a folder using a wildcard character (Windows)

- name: MovingFoldersWithWildCardWindows action: MoveFolder inputs: - source: C:\Sample\MyFolder\Sample* destination: C:\MyFolder\

Input example: move a folder without overwriting (Linux)

- name: MovingFoldersWithoutOverwriteLinux action: MoveFolder inputs: - source: /Sample/MyFolder/SampleFolder destination: /MyFolder/destinationFolder overwrite: false

Input example: move a folder without overwriting (Windows)

- name: MovingFoldersWithoutOverwriteWindows action: MoveFolder inputs: - source: C:\Sample\MyFolder\SampleFolder destination: C:\MyFolder\destinationFolder overwrite: false
Output

None.

ReadFile (Linux, Windows, macOS)

The ReadFile action module reads the content of a text file of type string. This module can be used to read the content of a file for use in subsequent steps through chaining or for reading data to the console.log file. If the specified path is a symbolic link, this module returns the content of the target file. This module only supports text files.

If the file encoding value is different from the default encoding (utf-8) value, then you can specify the file encoding value by using the encoding option. By default, utf-16 and utf-32 are assumed to use little-endian encoding.

By default, this module cannot print the file content to the console.log file. You can override this setting by setting the printFileContent property to true.

This module can return only the content of a file. It cannot parse files, such as Excel or JSON files.

The action module returns an error when the following occurs:

  • The file does not exist at runtime.

  • The action module encounters an error while performing the operation.

Input
Key name Description Type Required Default value Acceptable values Supported on all platforms
path The file path. String Yes N/A N/A Yes
encoding The encoding standard. String No utf8 utf8, utf-8, utf16,utf-16, utf16-LE, utf-16-LE utf16-BE, utf-16-BE, utf32, utf-32, utf32-LE,utf-32-LE, utf32-BE, and utf-32-BE. The value of the encoding option is case insensitive. Yes
printFileContent Prints the file content to the console.log file. Boolean No false N/A Yes.

Input example: read a file (Linux)

- name: ReadingFileLinux action: ReadFile inputs: - path: /home/UserName/SampleFile.txt

Input example: read a file (Windows)

- name: ReadingFileWindows action: ReadFile inputs: - path: C:\Windows\WindowsUpdate.log

Input example: read a file and specify encoding standard

- name: ReadingFileWithFileEncoding action: ReadFile inputs: - path: /FolderName/SampleFile.txt encoding: UTF-32

Input example: read a file and print to the console.log file

- name: ReadingFileToConsole action: ReadFile inputs: - path: /home/UserName/SampleFile.txt printFileContent: true
Output
Field Description Type
content The file content. string

Output example

{ "content" : "The file content" }

SetFileEncoding (Linux, Windows, macOS)

The SetFileEncoding action module modifies the encoding property of an existing file. This module can convert file encoding from utf-8 to a specified encoding standard. By default, utf-16 and utf-32 are assumed to be little-endian encoding.

The action module returns an error when the following occurs:

  • You do not have permission to perform the specified modification.

  • The file does not exist at runtime.

  • The action module encounters an error while performing the operation.

Input
Key name Description Type Required Default value Acceptable values Supported on all platforms
path The file path. String Yes N/A N/A Yes
encoding The encoding standard. String No utf8 utf8, utf-8, utf16,utf-16, utf16-LE, utf-16-LE utf16-BE, utf-16-BE, utf32, utf-32, utf32-LE,utf-32-LE, utf32-BE, and utf-32-BE. The value of the encoding option is case insensitive. Yes

Input example: set file encoding property

- name: SettingFileEncodingProperty action: SetFileEncoding inputs: - path: /home/UserName/SampleFile.txt encoding: UTF-16
Output

None.

SetFileOwner (Linux, Windows, macOS)

The SetFileOwner action module modifies the owner andgroup owner properties of an existing file. If the specified file is a symbolic link, the module modifies the owner property of the source file. This module is not supported on Windows platforms.

This module accepts user and group names as inputs. If the group name is not provided, the module assigns the group owner of the file to the group that the user belongs to.

The action module returns an error when the following occurs:

  • You do not have permission to perform the specified modification.

  • The specified user or group name does not exist at runtime.

  • The file does not exist at runtime.

  • The action module encounters an error while performing the operation.

Input
Key name Description Type Required Default value Acceptable values Supported on all platforms
path The file path. String Yes N/A N/A Not supported on Windows.
owner The user name. string Yes N/A N/A Not supported on Windows.
group The name of the user group. String No The name of the group that the user belongs to. N/A Not supported on Windows.

Input example: set file owner property without specifying the name of the user group

- name: SettingFileOwnerPropertyNoGroup action: SetFileOwner inputs: - path: /home/UserName/SampleText.txt owner: LinuxUser

Input example: set file owner property by specifying the owner and the user group

- name: SettingFileOwnerProperty action: SetFileOwner inputs: - path: /home/UserName/SampleText.txt owner: LinuxUser group: LinuxUserGroup
Output

None.

SetFolderOwner (Linux, Windows, macOS)

The SetFolderOwner action module recursively modifies the owner andgroup owner properties of an existing folder. By default, the module can modify ownership for all of the contents in a folder. You can set the recursive option to false to override this behavior. This module is not supported on Windows platforms.

This module accepts user and group names as inputs. If the group name is not provided, the module assigns the group owner of the file to the group that the user belongs to.

The action module returns an error when the following occurs:

  • You do not have permission to perform the specified modification.

  • The specified user or group name does not exist at runtime.

  • The folder does not exist at runtime.

  • The action module encounters an error while performing the operation.

Input
Key name Description Type Required Default value Acceptable values Supported on all platforms
path The folder path. String Yes N/A N/A Not supported on Windows.
owner The user name. string Yes N/A N/A Not supported on Windows.
group The name of the user group. String No The name of the group that the user belongs to. N/A Not supported on Windows.
recursive Overrides the default behavior of modifying ownership for all of the contents of a folder when set to false. Boolean No true N/A Not supported on Windows.

Input example: set folder owner property without specifying the name of the user group

- name: SettingFolderPropertyWithOutGroup action: SetFolderOwner inputs: - path: /SampleFolder/ owner: LinuxUser

Input example: set folder owner property without overriding the ownership of all of the contents in a folder

- name: SettingFolderPropertyWithOutRecursively action: SetFolderOwner inputs: - path: /SampleFolder/ owner: LinuxUser recursive: false

Input example: set file ownership property by specifying the name of the user group

- name: SettingFolderPropertyWithGroup action: SetFolderOwner inputs: - path: /SampleFolder/ owner: LinuxUser group: LinuxUserGroup
Output

None.

SetFilePermissions (Linux, Windows, macOS)

The SetFilePermissions action module modifies the permissions of an existing file. This module is not supported on Windows platforms.

The input for permissions must be a string value.

This action module can create a file the with permissions defined by the default umask value of the operating system. You must set the umask value if you want to override the default value.

The action module returns an error when the following occurs:

  • You do not have permission to perform the specified modification.

  • The file does not exist at runtime.

  • The action module encounters an error while performing the operation.

Input
Key name Description Type Required Default value Acceptable values Supported on all platforms
path The file path. String Yes N/A N/A Not supported on Windows.
permissions The file permissions. String Yes N/A N/A Not supported on Windows.

Input example: modify file permissions

- name: ModifyingFilePermissions action: SetFilePermissions inputs: - path: /home/UserName/SampleFile.txt permissions: 766
Output

None.

SetFolderPermissions (Linux, Windows, macOS)

The SetFolderPermissions action module recursively modifies the permissions of an existing folder and all of its subfiles and subfolders. By default, this module can modify permissions for all of the contents of the specified folder. You can set the recursive option to false to override this behavior. This module is not supported on Windows platforms.

The input for permissions must be a string value.

This action module can modify permissions according to the default umask value of the operating system. You must set the umask value if you want to override the default value.

The action module returns an error when the following occurs:

  • You do not have permission to perform the specified modification.

  • The folder does not exist at runtime.

  • The action module encounters an error while performing the operation.

Input
Key name Description Type Required Default value Acceptable values Supported on all platforms
path The folder path. String Yes N/A N/A Not supported on Windows.
permissions The folder permissions. String Yes N/A N/A Not supported on Windows.
recursive Overrides the default behavior of modifying permissions for all of the contents of a folder when set to false. Boolean No true N/A Not supported on Windows.

Input example: set folder permissions

- name: SettingFolderPermissions action: SetFolderPermissions inputs: - path: SampleFolder/ permissions: 0777

Input example: set folder permissions without modifying permissions for all of the contents of a folder

- name: SettingFolderPermissionsNoRecursive action: SetFolderPermissions inputs: - path: /home/UserName/SampleFolder/ permissions: 777 recursive: false
Output

None.

Software installation actions

The following section describes action modules that install or uninstall software.

IAM requirements

If your installation download path is an S3 URI, then the IAM role that you associate with your instance profile must have permission to run the S3Download action module. To grant the required permission, attach the S3:GetObject IAM policy to the IAM role that is associated with your instance profile, and specify the path for your bucket. For example, arn:aws:s3:::BucketName/*).

Complex MSI Inputs

If your input strings contain double quote characters ("), you must use one of the following methods to ensure that they are interpreted correctly:

  • You can use single quotes (') on the outside of your string, to contain it, and double quotes (") inside of your string, as shown in the following example.

    properties: COMPANYNAME: '"Acme ""Widgets"" and ""Gizmos."""'

    In this case, if you need to use an apostrophe inside of your string, you must escape it. This means using another single quote (') before the apostrophe.

  • You can use double quotes (") on the outside of your string, to contain it. And you can escape any double quotes inside of your string, using the backslash character (\), as shown in the following example.

    properties: COMPANYNAME: "\"Acme \"\"Widgets\"\" and \"\"Gizmos.\"\"\""

Both of these methods pass the value COMPANYNAME="Acme ""Widgets"" and ""Gizmos.""" to the msiexec command.

Software installation action modules

InstallMSI (Windows)

The InstallMSI action module installs a Windows application using an MSI file. You can specify the MSI file using a local path, an S3 object URI, or a web URL. The reboot option configures the reboot behavior of the system.

AWSTOE generates the msiexec command based on the input parameters for the action module. Values for the path (MSI file location) and logFile (log file location) input parameters must be enclosed in quotation marks (").

The following MSI exit codes are considered successful:

  • 0 (Success)

  • 1614 (ERROR_PRODUCT_UNINSTALLED)

  • 1641 (Reboot Initiated)

  • 3010 (Reboot Required)

Input
Key name Description Type Required Default value Acceptable values
path

Specify the MSI file location using one of the following:

  • The local file path. The path can be absolute or relative

  • A valid S3 object URI.

  • A valid web HTTP/HTTPS URL (HTTPS is recommended) that follows the RFC 3986 standard.

Chaining expressions are allowed.

String Yes N/A N/A
reboot

Configure the system reboot behavior that follows a successful run of the action module.

Settings:
  • Force – Initiates a system reboot after the msiexec command runs successfully.

  • Allow – Initiates a system reboot if the msiexec command returns an exit code that indicates a reboot is required.

  • Skip – Logs an informational message to the console.log file indicating that a reboot was skipped. This option prevents a reboot, even if the msiexec command returns an exit code that indicates a reboot is required.

String No Allow Allow, Force, Skip
logOptions

Specify the options to use for MSI installation logging. Specified flags are passed to the MSI installer, along with the /L command line parameter to enable logging. If no flags are specified, AWSTOE uses the default value.

For more information about log options for MSI, see Command Line Options in the Microsoft Windows Installer product documentation.

String No *VX i,w,e,a,r,u,c,m,o,p,v,x,+,!,*
logFile

An absolute or relative path to the log file location. If the log file path does not exist, it is created. If the log file path is not provided, AWSTOE does not store the MSI installation log.

String No N/A N/A
properties

MSI logging property key-value pairs , for example: TARGETDIR: "C:\target\location"

 

Note: Modification of the following properties is not allowed:

  • REBOOT="ReallySupress"

  • REINSTALLMODE="ecmus"

  • REINSTALL="ALL"

Map[String]String No N/A N/A
ignoreAuthenticodeSignatureErrors

Flag to ignore authenticode signature validation errors for the installer specified in path. The Get-AuthenticodeSignature command is used to validate installers.

Settings:
  • true – Validation errors are ignored and the installer runs.

  • false – Validation errors are not ignored. The installer runs only when validation is successful. This is the default behavior.

Boolean No false true, false
allowUnsignedInstaller

Flag to allow running the unsigned installer specified in the path. The Get-AuthenticodeSignature command is used to validate installers.

Settings:
  • true – Ignores the NotSigned status returned by the Get-AuthenticodeSignature command and runs the installer.

  • false – Requires the installer to be signed. Unsigned installers will not run. This is the default behavior.

Boolean No false true, false
Examples

The following examples show variations of the input section for your component document, depending on your installation path.

Input example: local document path installation

- name: local-path-install steps: - name: LocalPathInstaller action: InstallMSI inputs: path: C:\sample.msi logFile: C:\msilogs\local-path-install.log logOptions: '*VX' reboot: Allow properties: COMPANYNAME: '"Amazon Web Services"' ignoreAuthenticodeSignatureErrors: true allowUnsignedInstaller: true

Input example: Amazon S3 path installation

- name: s3-path-install steps: - name: S3PathInstaller action: InstallMSI inputs: path: s3://<bucket-name>/sample.msi logFile: s3-path-install.log reboot: Force ignoreAuthenticodeSignatureErrors: false allowUnsignedInstaller: true

Input example: web path installation

- name: web-path-install steps: - name: WebPathInstaller action: InstallMSI inputs: path: https://<some-path>/sample.msi logFile: web-path-install.log reboot: Skip ignoreAuthenticodeSignatureErrors: true allowUnsignedInstaller: false
Output

The following is an example of the output from the InstallMSI action module.

{ "logFile": "web-path-install.log", "msiExitCode": 0, "stdout": "" }

UninstallMSI (Windows)

The UninstallMSI action module allows you to remove a Windows application using an MSI file. You can specify the MSI file location using a local file path, an S3 object URI, or a web URL. The reboot option configures the reboot behavior of the system.

AWSTOE generates the msiexec command based on the input parameters for the action module. The MSI file location (path) and log file location (logFile) are explicitly enclosed in double quotes (") while generating the msiexec command.

The following MSI exit codes are considered successful:

  • 0 (Success)

  • 1605 (ERROR_UNKNOWN_PRODUCT)

  • 1614 (ERROR_PRODUCT_UNINSTALLED)

  • 1641 (Reboot Initiated)

  • 3010 (Reboot Required)

Input
Key name Description Type Required Default value Acceptable values
path

Specify the MSI file location using one of the following:

  • The local file path. The path can be absolute or relative.

  • A valid S3 object URI.

  • A valid web HTTP/HTTPS URL (HTTPS is recommended) that follows the RFC 3986 standard.

Chaining expressions are allowed.

String Yes N/A N/A
reboot

Configures the system reboot behavior that follows a successful run of the action module.

Settings:
  • Force – Initiates a system reboot after the msiexec command runs successfully.

  • Allow – Initiates a system reboot if the msiexec command returns an exit code that indicates a reboot is required.

  • Skip – Logs an informational message to the console.log file indicating that a reboot was skipped. This option prevents a reboot, even if the msiexec command returns an exit code that indicates a reboot is required.

String No Allow Allow, Force, Skip
logOptions

Specify the options to use for MSI installation logging. Specified flags are passed to the MSI installer, along with the /L command line parameter to enable logging. If no flags are specified, AWSTOE uses the default value.

For more information about log options for MSI, see Command Line Options in the Microsoft Windows Installer product documentation.

String No *VX i,w,e,a,r,u,c,m,o,p,v,x,+,!,*
logFile

An absolute or relative path to the log file location. If the log file path does not exist, it is created. If the log file path is not provided, AWSTOE does not store the MSI installation log.

String No N/A N/A
properties

MSI logging property key-value pairs , for example: TARGETDIR: "C:\target\location"

 

Note: Modification of the following properties is not allowed:

  • REBOOT="ReallySupress"

  • REINSTALLMODE="ecmus"

  • REINSTALL="ALL"

Map[String]String No N/A N/A
ignoreAuthenticodeSignatureErrors

Flag to ignore authenticode signature validation errors for the installer specified in path. The Get-AuthenticodeSignature command is used to validate installers.

Settings:
  • true – Validation errors are ignored and the installer runs.

  • false – Validation errors are not ignored. The installer runs only when validation is successful. This is the default behavior.

Boolean No false true, false
allowUnsignedInstaller

Flag to allow running the unsigned installer specified in the path. The Get-AuthenticodeSignature command is used to validate installers.

Settings:
  • true – Ignores the NotSigned status returned by the Get-AuthenticodeSignature command and runs the installer.

  • false – Requires the installer to be signed. Unsigned installers will not run. This is the default behavior.

Boolean No false true, false
Examples

The following examples show variations of the input section for your component document, depending on your installation path.

Input example: remove local document path installation

- name: local-path-uninstall steps: - name: LocalPathUninstaller action: UninstallMSI inputs: path: C:\sample.msi logFile: C:\msilogs\local-path-uninstall.log logOptions: '*VX' reboot: Allow properties: COMPANYNAME: '"Amazon Web Services"' ignoreAuthenticodeSignatureErrors: true allowUnsignedInstaller: true

Input example: remove Amazon S3 path installation

- name: s3-path-uninstall steps: - name: S3PathUninstaller action: UninstallMSI inputs: path: s3://<bucket-name>/sample.msi logFile: s3-path-uninstall.log reboot: Force ignoreAuthenticodeSignatureErrors: false allowUnsignedInstaller: true

Input example: remove web path installation

- name: web-path-uninstall steps: - name: WebPathUninstaller action: UninstallMSI inputs: path: https://<some-path>/sample.msi logFile: web-path-uninstall.log reboot: Skip ignoreAuthenticodeSignatureErrors: true allowUnsignedInstaller: false
Output

The following is an example of the output from the UninstallMSI action module.

{ "logFile": "web-path-uninstall.log", "msiExitCode": 0, "stdout": "" }

System action modules

The following section describes action modules that perform system actions or update system settings.

Reboot (Linux, Windows)

The Reboot action module reboots the instance. It has a configurable option to delay the start of the reboot. By default, delaySeconds is set to 0, which means that there is no delay. Step timeout is not supported for the Reboot action module, as it does not apply when the instance is rebooted.

If the application is invoked by the Systems Manager Agent, it hands the exit code (3010 for Windows, 194 for Linux) to the Systems Manager Agent. The Systems Manager Agent handles the system reboot as described in Rebooting Managed Instance from Scripts.

If the application is invoked on the host as a standalone process, it saves the current execution state, configures a post-reboot auto-run trigger to rerun the application after the reboot, and then reboots the system.

Post-reboot auto-run trigger:

  • Windows. AWSTOE creates a Windows Task Scheduler entry with a trigger that runs automatically at SystemStartup

  • Linux. AWSTOE adds a job in crontab that runs automatically after the system reboots.

@reboot /download/path/awstoe run --document s3://bucket/key/doc.yaml

This trigger is cleaned up when the application starts.

Retries

By default, the maximum number of retries is set to the Systems Manager CommandRetryLimit. If the number of reboots exceeds the retry limit, the automation fails. You can change the limit by editing the Systems Manager agent config file (Mds.CommandRetryLimit). See Runtime Configuration in the Systems Manager agent open source.

To use the Reboot action module, for steps that contain reboot exitcode (for example, 3010), you must run the application binary as sudo user.

Input
Key name Description Type Required Default
delaySeconds Delays a specific amount of time before initiating a reboot. Integer

No

0

Input example: reboot step

- name: RebootStep action: Reboot onFailure: Abort maxAttempts: 2 inputs: delaySeconds: 60

Output

None.

When the Reboot module completes, Image Builder continues to the next step in the build.

SetRegistry (Windows)

The SetRegistry action module accepts a list of inputs and allows you to set the value for the specified registry key. If a registry key does not exist, it is created in the defined path. This feature applies only to Windows.

Input
Key name Description Type Required
path Path of registry key. String Yes
name Name of registry key. String Yes
value Value of registry key. String/Number/Array Yes
type Value type of registry key. String Yes
Supported path prefixes
  • HKEY_CLASSES_ROOT / HKCR:

  • HKEY_USERS / HKU:

  • HKEY_LOCAL_MACHINE / HKLM:

  • HKEY_CURRENT_CONFIG / HKCC:

  • HKEY_CURRENT_USER / HKCU:

Supported types
  • BINARY

  • DWORD

  • QWORD

  • SZ

  • EXPAND_SZ

  • MULTI_SZ

Input example: set registry key values

- name: SetRegistryKeyValues action: SetRegistry maxAttempts: 3 inputs: - path: HKLM:\SOFTWARE\MySoftWare name: MyName value: FirstVersionSoftware type: SZ - path: HKEY_CURRENT_USER\Software\Test name: Version value: 1.1 type: DWORD

Output

None.

UpdateOS (Linux, Windows)

The UpdateOS action module adds support for installing Windows and Linux updates. It installs all available updates by default. Alternatively, you can configure a list of one or more specific updates for the action module to install. You can also specify updates to exclude from the installation.

If both "include" and "exclude" lists are provided, the resulting list of updates can include only those listed in the "include" list that are not listed in the "exclude" list.

Note

UpdateOS doesn't support Amazon Linux 2023 (AL2023). We recommend that you update your base AMI to the new version that comes with every release. For other alternatives, see Control the updates received from major and minor releases in the Amazon Linux 2023 User Guide.

  • Windows. Updates are installed from the update source configured on the target machine.

  • Linux. The application checks for the supported package manager in the Linux platform and uses either yum or apt-get package manager. If neither are supported, an error is returned. You should have sudo permissions to run the UpdateOS action module. If you do not have sudo permissions an error.Input is returned.

Input
Key name Description Type Required
include

For Windows, you can specify the following:

  • One or more Microsoft Knowledge Base (KB) article IDs to include in the list of updates that may be installed. Valid formats are KB1234567 or 1234567.

  • An update name using a wildcard value (*). Valid formats are Security* or *Security*.

For Linux, you can specify one or more packages to be included in the list of updates for installation.

String List No
exclude

For Windows, you can specify the following:

  • One or more Microsoft Knowledge Base (KB) article IDs to include in the list of updates to be excluded from the installation. Valid formats are KB1234567 or 1234567.

  • An update name using a wildcard (*) value. Valid formats are: Security* or *Security*.

For Linux, you can specify one or more packages to be excluded from the list of updates for installation.

String List No

Input example: add support for installing Linux updates

- name: UpdateMyLinux action: UpdateOS onFailure: Abort maxAttempts: 3 inputs: exclude: - ec2-hibinit-agent

Input example: add support for installing Windows updates

- name: UpdateWindowsOperatingSystem action: UpdateOS onFailure: Abort maxAttempts: 3 inputs: include: - KB1234567 - '*Security*'

Output

None.