Come le policy delle risorse API Gateway influiscono sul flusso di lavoro delle autorizzazioni - Gateway Amazon API

Le traduzioni sono generate tramite traduzione automatica. In caso di conflitto tra il contenuto di una traduzione e la versione originale in Inglese, quest'ultima prevarrà.

Come le policy delle risorse API Gateway influiscono sul flusso di lavoro delle autorizzazioni

Quando API Gateway valuta la policy delle risorse collegata all'API, il risultato è influenzato dal tipo di autenticazione definito per l'API, come illustrato nei diagrammi nelle seguenti sezioni.

Solo policy delle risorse API Gateway

In questo flusso di lavoro, una policy delle risorse API Gateway è collegata all'API, ma non viene definito alcun tipo di autenticazione per l'API. La valutazione della policy comporta la ricerca di un'autorizzazione esplicita basata sui criteri in entrata dell'intermediario. Un rifiuto implicito o esplicito comporta il rifiuto dell'intermediario.

Flusso di autorizzazione solo di una policy delle risorse.

Di seguito viene riportato un esempio di tale policy delle risorse.

JSON
{ "Version":"2012-10-17", "Statement": [ { "Effect": "Allow", "Principal": "*", "Action": "execute-api:Invoke", "Resource": "arn:aws:execute-api:us-east-1:111111111111:api-id/", "Condition": { "IpAddress": { "aws:SourceIp": ["192.0.2.0/24", "198.51.100.0/24" ] } } } ] }

Autorizzazione Lambda e policy delle risorse

In questo flusso di lavoro, un'autorizzazione Lambda è configurata per l'API in aggiunta a una policy delle risorse. La policy delle risorse viene valutata in due fasi. Prima di chiamare l'autorizzazione Lambda, API Gateway valuta innanzitutto la policy e controlla la presenza di eventuali negazioni esplicite. Se riscontrati, all'intermediario viene negato subito l'accesso. In caso contrario viene chiamata l'autorizzazione Lambda, che restituisce un documento della policy che viene valutato insieme alla policy delle risorse. Se il sistema di autorizzazione utilizza il caching, Gateway API potrebbe restituire il documento di policy memorizzato nella cache. Il risultato è determinato in base alla tabella A.

La seguente policy delle risorse di esempio autorizza le chiamate solo dall'endpoint VPC il cui ID è vpce-1a2b3c4d. Nella fase di valutazione "pre-autorizzazione", solo le chiamate provenienti dall'endpoint VPC indicato nell'esempio sono autorizzate a proseguire e a valutare l'autorizzazione Lambda. Tutte le chiamate rimanenti vengono bloccate. Questo flusso di lavoro di autorizzazione è lo stesso se si utilizza un nome di dominio personalizzato per un’API privata.

Flusso di autorizzazione per una policy delle risorse e un sistema di autorizzazione Lambda.
JSON
{ "Version":"2012-10-17", "Statement": [ { "Effect": "Deny", "Principal": "*", "Action": "execute-api:Invoke", "Resource": [ "arn:aws:execute-api:us-east-1:111111111111:api-id/" ], "Condition" : { "StringNotEquals": { "aws:SourceVpce": "vpce-1a2b3c4d" } } } ] }

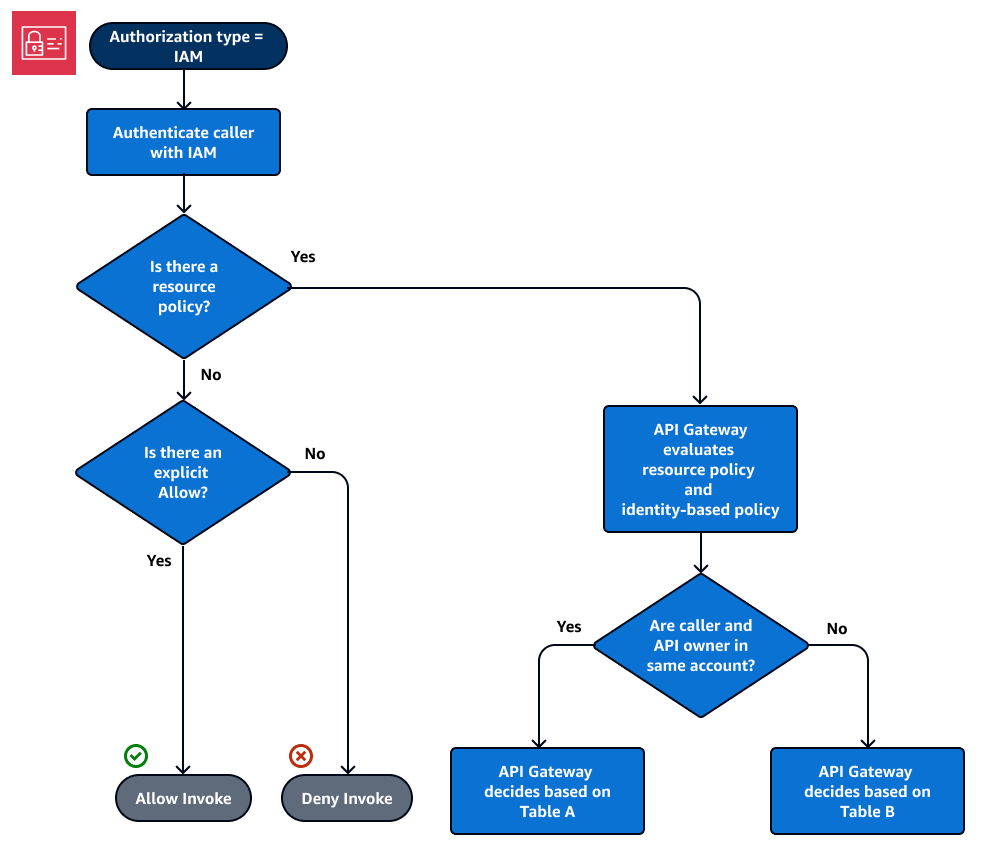
Autenticazione IAM e policy delle risorse

In questo flusso di lavoro, viene configurata un'autenticazione IAM per l'API in aggiunta a una policy delle risorse. Dopo l'autenticazione dell'utente con il servizio IAM, l'API valuta sia le policy collegate all'utente sia la policy delle risorse. Il risultato varia a seconda che il chiamante utilizzi lo stesso nome Account AWS o uno diverso dal Account AWS proprietario dell'API.

Se il chiamante e il proprietario dell'API sono in account diversi, il chiamante sarà autorizzato esplicitamente a procedere sia dalle policy dell'utente IAM sia dalla policy delle risorse. Per ulteriori informazioni, consulta la tabella B.

Tuttavia, se il chiamante e il proprietario dell'API si trovano nello stesso Account AWS, le policy dell'utente IAM o la policy delle risorse devono esplicitamente autorizzare il chiamante a proseguire. Per ulteriori informazioni, consulta la tabella A.

Flusso di autorizzazione per una policy delle risorse e un'autenticazione IAM.

Di seguito viene riportato un esempio di policy delle risorse multiaccount. Ipotizzando che la policy IAM contenga un'autorizzazione di questo tipo, questa policy delle risorse permette chiamate solo dal VPC il cui ID VPC è vpc-2f09a348. Per ulteriori informazioni, consulta la tabella B.

JSON
{ "Version":"2012-10-17", "Statement": [ { "Effect": "Allow", "Principal": "*", "Action": "execute-api:Invoke", "Resource": [ "arn:aws:execute-api:us-east-1:111111111111:api-id/" ], "Condition" : { "StringEquals": { "aws:SourceVpc": "vpc-2f09a348" } } } ] }

Autenticazione Amazon Cognito e policy delle risorse

In questo flusso di lavoro, un pool di utenti di Amazon Cognito è configurato per l'API in aggiunta a una policy delle risorse. API Gateway tenta innanzitutto di autenticare l'intermediario tramite Amazon Cognito. Questa operazione viene in genere eseguita tramite un token JWT fornito dall'intermediario. Se l'autenticazione va a buon fine, la policy delle risorse viene valutata in modo indipendente ed è richiesta un'autorizzazione esplicita. Un rifiuto o "non consentire né rifiutare" si traduce in un rifiuto. Di seguito è riportato un esempio di una policy delle risorse che potrebbe essere utilizzata insieme a pool di utenti di Amazon Cognito.

Flusso di autorizzazione per una policy delle risorse e un sistema di autorizzazione di Amazon Cognito.

Di seguito è riportato un esempio di politica delle risorse che consente chiamate solo da una fonte specificata IPs, presupponendo che il token di autenticazione Amazon Cognito contenga un'autorizzazione. Per ulteriori informazioni, consulta la tabella B.

JSON
{ "Version":"2012-10-17", "Statement": [ { "Effect": "Allow", "Principal": "*", "Action": "execute-api:Invoke", "Resource": "arn:aws:execute-api:us-east-1:111111111111:api-id/", "Condition": { "IpAddress": { "aws:SourceIp": ["192.0.2.0/24", "198.51.100.0/24" ] } } } ] }

Tabelle dei risultati della valutazione delle policy

La tabella A riporta il comportamento risultante quando l'accesso a un'API di Gateway API è controllato da una policy IAM o da un sistema di autorizzazione Lambda e da una policy delle risorse Gateway API, entrambe nello stesso Account AWS.

Policy IAM (o sistema di autorizzazione Lambda)

Policy delle risorse Gateway API

Comportamento risultante

Abilita Abilita Abilita
Abilita Né Abilita né Rifiuta Abilita
Abilita Rifiuta Explicit Deny (rifiuto esplicito)
Né Abilita né Rifiuta Abilita Abilita
Né Abilita né Rifiuta Né Abilita né Rifiuta Rifiuto implicito
Né Abilita né Rifiuta Rifiuta Explicit Deny (rifiuto esplicito)
Rifiuta Abilita Explicit Deny (rifiuto esplicito)
Rifiuta Né Abilita né Rifiuta Explicit Deny (rifiuto esplicito)
Rifiuta Rifiuta Explicit Deny (rifiuto esplicito)

La Tabella B elenca il comportamento risultante quando l'accesso a un'API API Gateway è controllato da una policy IAM o da un autorizzatore di pool di utenti di Amazon Cognito e da una policy di risorse API Gateway, che sono diversi. Account AWS Se una delle due è silente (non permette né rifiuta). l'accesso multiaccount viene negato. Questo perché l'accesso multi-account richiede l'autorizzazione esplicita all'accesso sia dalla policy delle risorse sia dalla policy IAM o dal sistema di autorizzazione del pool di utenti di Amazon Cognito.

Policy IAM o sistema di autorizzazione del pool di utenti di Amazon Cognito

Policy delle risorse Gateway API

Comportamento risultante

Abilita Abilita Abilita
Abilita Né Abilita né Rifiuta Rifiuto implicito
Abilita Rifiuta Explicit Deny (rifiuto esplicito)
Né Abilita né Rifiuta Abilita Rifiuto implicito
Né Abilita né Rifiuta Né Abilita né Rifiuta Rifiuto implicito
Né Abilita né Rifiuta Rifiuta Explicit Deny (rifiuto esplicito)
Rifiuta Abilita Explicit Deny (rifiuto esplicito)
Rifiuta Né Abilita né Rifiuta Explicit Deny (rifiuto esplicito)
Rifiuta Rifiuta Explicit Deny (rifiuto esplicito)