Aggiorna la tua applicazione a una nuova versione di Apache Flink - Servizio gestito per Apache Flink

Amazon Managed Service for Apache Flink (Amazon MSF) era precedentemente noto come Amazon Kinesis Data Analytics for Apache Flink.

Le traduzioni sono generate tramite traduzione automatica. In caso di conflitto tra il contenuto di una traduzione e la versione originale in Inglese, quest'ultima prevarrà.

Aggiorna la tua applicazione a una nuova versione di Apache Flink

Puoi aggiornare la tua applicazione Flink utilizzando l'UpdateApplicationazione.

Puoi chiamare l'UpdateApplicationAPI in diversi modi:

  • Utilizza il flusso di lavoro di configurazione esistente su Console di gestione AWS.

    • Vai alla pagina della tua app su Console di gestione AWS.

    • Scegli Configura.

    • Seleziona il nuovo runtime e l'istantanea da cui vuoi iniziare, nota anche come configurazione di ripristino. Utilizza l'impostazione più recente come configurazione di ripristino per avviare l'app dall'ultima istantanea. Seleziona la nuova applicazione aggiornata JAR/zip su Amazon S3.

  • Usa l'azione update-application. AWS CLI

  • Usa CloudFormation (CFN).

    • Aggiorna il RuntimeEnvironmentcampo. In precedenza, CloudFormation eliminava l'applicazione e ne creava una nuova, causando la perdita delle istantanee e della cronologia dell'altra app. Ora CloudFormation aggiorna la RuntimeEnvironment versione in uso e non elimina l'applicazione.

  • Usa l' AWS SDK.

    • Consulta la documentazione SDK per il linguaggio di programmazione che preferisci. Per informazioni, consulta UpdateApplication.

È possibile eseguire l'aggiornamento mentre l'applicazione è in RUNNING stato o mentre l'applicazione è arrestata in READY tale stato. Amazon Managed Service for Apache Flink esegue la convalida per verificare la compatibilità tra la versione di runtime originale e la versione di runtime di destinazione. Questo controllo di compatibilità viene eseguito quando lo esegui UpdateApplicationmentre sei in RUNNING uno stato o successivamente StartApplicationse esegui l'upgrade mentre sei in stato. READY

L'esempio seguente mostra l'aggiornamento di un'app nello RUNNING stato denominato UpgradeTest Flink 1.18 negli Stati Uniti orientali (Virginia settentrionale) utilizzando AWS CLI e l'avvio dell'app aggiornata dall'ultima istantanea.

aws --region us-east-1 kinesisanalyticsv2 update-application \ --application-name UpgradeTest --runtime-environment-update "FLINK-1_18" \ --application-configuration-update '{"ApplicationCodeConfigurationUpdate": '\ '{"CodeContentUpdate": {"S3ContentLocationUpdate": '\ '{"FileKeyUpdate": "flink_1_18_app.jar"}}}}' \ --run-configuration-update '{"ApplicationRestoreConfiguration": '\ '{"ApplicationRestoreType": "RESTORE_FROM_LATEST_SNAPSHOT"}}' \ --current-application-version-id ${current_application_version}
  • Se hai abilitato gli snapshot del servizio e desideri continuare l'applicazione dallo snapshot più recente, Amazon Managed Service for Apache Flink verifica che il runtime dell'RUNNINGapplicazione corrente sia compatibile con il runtime di destinazione selezionato.

  • Se hai specificato uno snapshot da cui continuare il runtime di destinazione, Amazon Managed Service for Apache Flink verifica che il runtime di destinazione sia compatibile con lo snapshot specificato. Se il controllo di compatibilità fallisce, la richiesta di aggiornamento viene rifiutata e l'applicazione rimane invariata nello stato. RUNNING

  • Se scegli di avviare l'applicazione senza uno snapshot, Amazon Managed Service for Apache Flink non esegue alcun controllo di compatibilità.

  • Se l'applicazione aggiornata fallisce o rimane bloccata in uno UPDATING stato transitivo, segui le istruzioni nella Ripristina gli aggiornamenti delle applicazioni sezione per tornare allo stato integro.

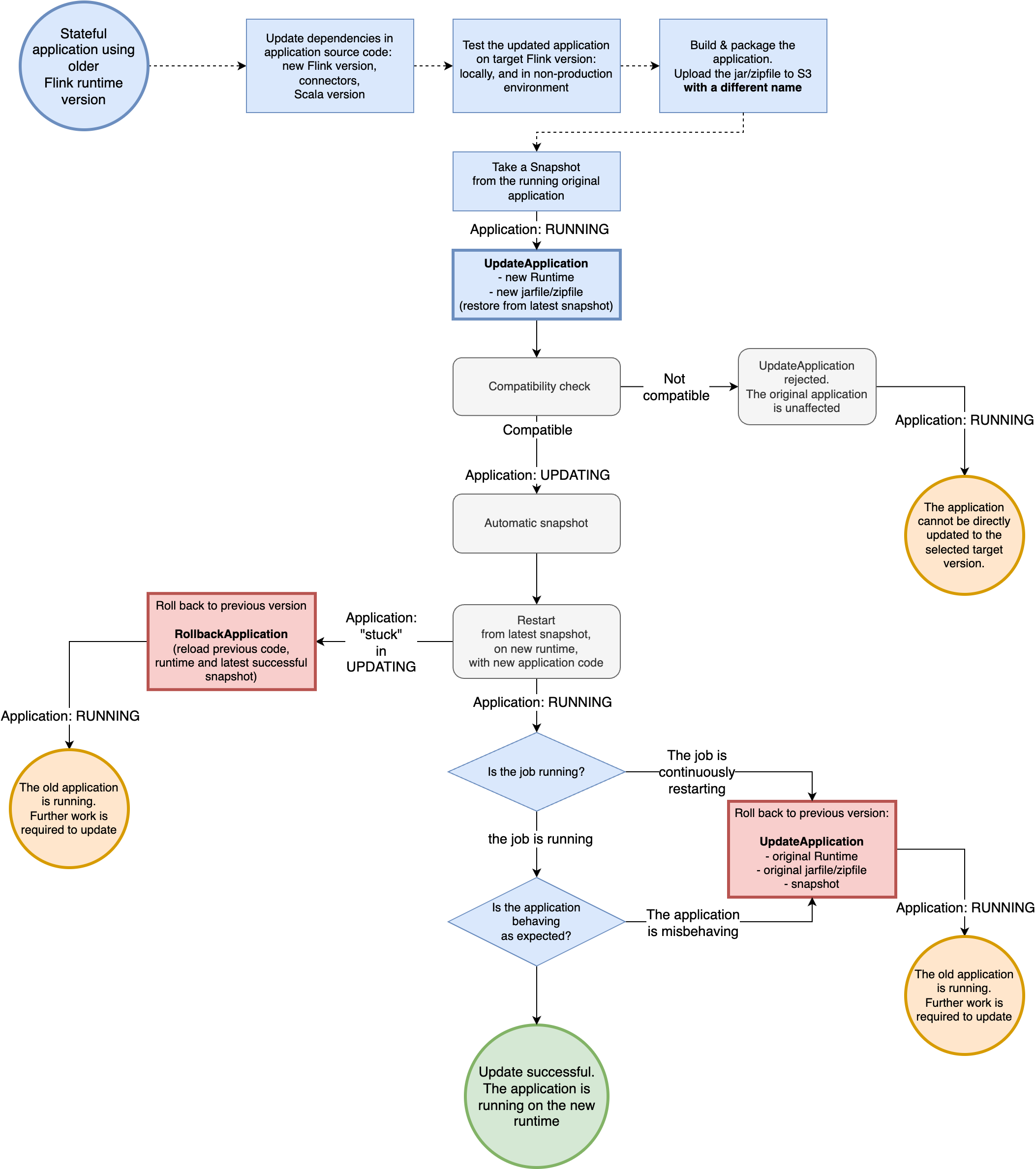
Flusso di processo per l'esecuzione di applicazioni statali

Il diagramma seguente rappresenta il flusso di lavoro consigliato per aggiornare l'applicazione durante l'esecuzione. Partiamo dal presupposto che l'applicazione sia dotata di stato e che le istantanee siano state abilitate. Per questo flusso di lavoro, al momento dell'aggiornamento, ripristini l'applicazione dall'ultima istantanea scattata automaticamente da Amazon Managed Service for Apache Flink prima dell'aggiornamento.

L'esempio seguente mostra l'aggiornamento di un'app nello READY stato denominato UpgradeTest Flink 1.18 negli Stati Uniti orientali (Virginia settentrionale) utilizzando il. AWS CLI Non esiste un'istantanea specificata per avviare l'app perché l'applicazione non è in esecuzione. È possibile specificare un'istantanea quando si invia la richiesta di avvio dell'applicazione.

aws --region us-east-1 kinesisanalyticsv2 update-application \ --application-name UpgradeTest --runtime-environment-update "FLINK-1_18" \ --application-configuration-update '{"ApplicationCodeConfigurationUpdate": '\ '{"CodeContentUpdate": {"S3ContentLocationUpdate": '\ '{"FileKeyUpdate": "flink_1_18_app.jar"}}}}' \ --current-application-version-id ${current_application_version}
  • È possibile aggiornare il runtime delle applicazioni in READY stato a qualsiasi versione di Flink. Amazon Managed Service for Apache Flink non esegue alcun controllo finché non avvii l'applicazione.

  • Amazon Managed Service for Apache Flink esegue solo controlli di compatibilità sullo snapshot selezionato per avviare l'app. Si tratta di controlli di compatibilità di base che seguono la tabella di compatibilità Flink. Controllano solo la versione di Flink con cui è stata scattata l'istantanea e la versione di Flink che hai scelto come target. Se il runtime Flink dell'istantanea selezionata è incompatibile con il nuovo runtime dell'app, la richiesta di avvio potrebbe essere rifiutata.

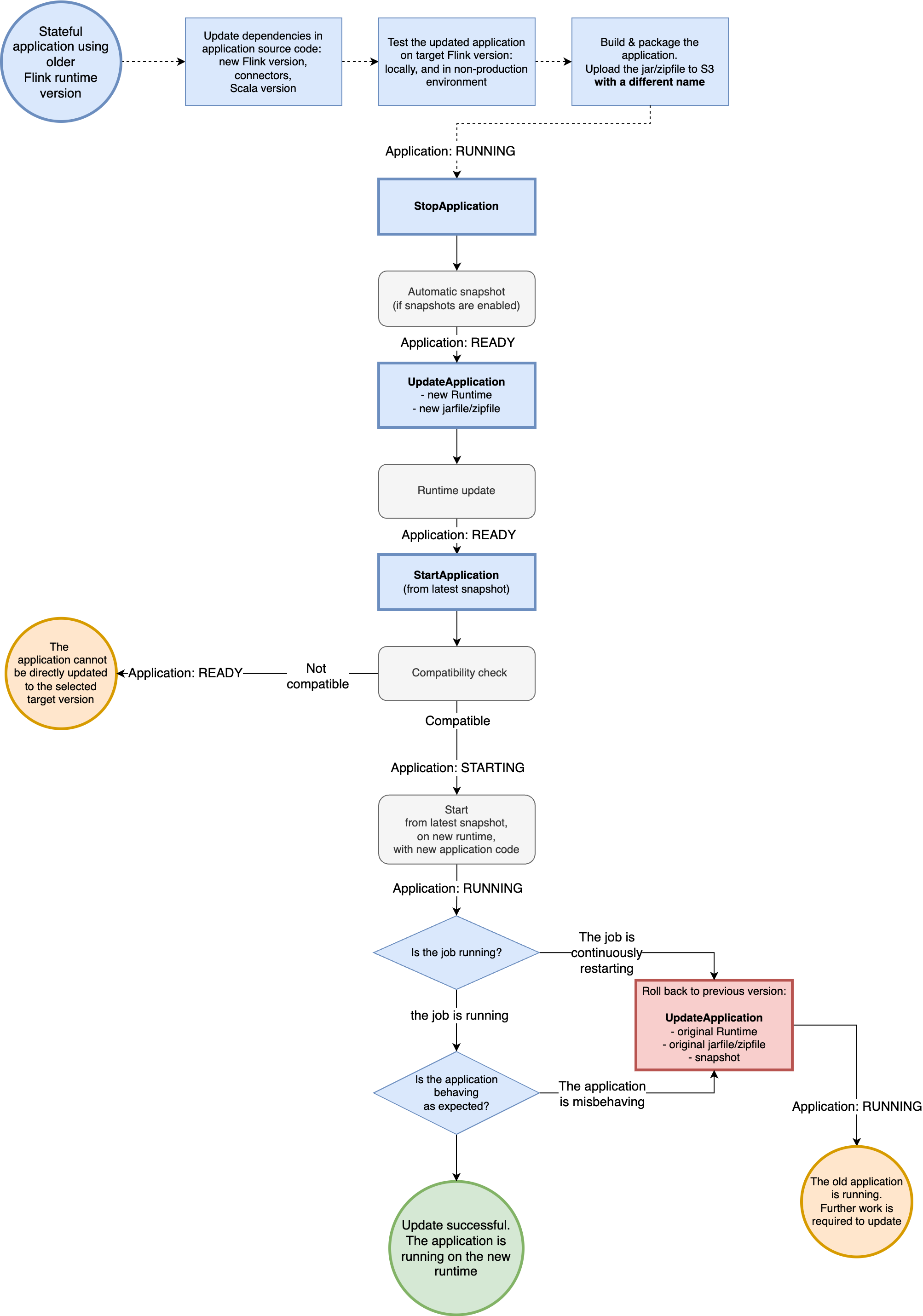
Flusso di processo per applicazioni Ready State

Il diagramma seguente rappresenta il flusso di lavoro consigliato per aggiornare l'applicazione mentre è pronta. Partiamo dal presupposto che l'applicazione sia dotata di stato e che le istantanee siano state abilitate. Per questo flusso di lavoro, al momento dell'aggiornamento, ripristini l'applicazione dall'ultima istantanea scattata automaticamente da Amazon Managed Service for Apache Flink quando l'applicazione è stata interrotta.