View a markdown version of this page

Ramo per modello di astrazione - AWS Guida prescrittiva

Le traduzioni sono generate tramite traduzione automatica. In caso di conflitto tra il contenuto di una traduzione e la versione originale in Inglese, quest'ultima prevarrà.

Ramo per modello di astrazione

Lo schema Strangler Fig funziona bene quando è possibile intercettare le chiamate sul perimetro del monolite. Tuttavia, se desideri modernizzare i componenti che esistono più a fondo nello stack di applicazioni legacy e hanno dipendenze a monte, ti consigliamo il pattern branch by abstraction. Questo modello consente di apportare modifiche alla base di codice esistente per consentire alla versione modernizzata di coesistere in sicurezza con la versione precedente senza causare interruzioni.

Per utilizzare correttamente il pattern branch by abstraction, segui questa procedura:

  1. Identifica i componenti monolitici che hanno dipendenze a monte.

  2. Crea un livello di astrazione che rappresenti le interazioni tra il codice da modernizzare e i suoi client.

  3. Una volta completata l'astrazione, modifica i client esistenti per utilizzare la nuova astrazione.

  4. Crea una nuova implementazione dell'astrazione con la funzionalità rielaborata all'esterno del monolite.

  5. Passa l'astrazione alla nuova implementazione quando sei pronto.

  6. Quando la nuova implementazione fornisce tutte le funzionalità necessarie agli utenti e il monolite non è più in uso, pulisci l'implementazione precedente.

Il pattern branch by abstraction viene spesso confuso con i feature toggles, che consentono inoltre di apportare modifiche al sistema in modo incrementale. La differenza è che i feature toggle hanno lo scopo di consentire lo sviluppo di nuove funzionalità e mantenerle invisibili agli utenti quando il sistema è in esecuzione. I feature toggle vengono quindi utilizzati in fase di implementazione o in fase di esecuzione per scegliere se una particolare funzionalità o un insieme di funzionalità sono visibili nell'applicazione. Branch by abstraction è una tecnica di sviluppo e può essere combinata con feature toggles per passare dalla vecchia alla nuova implementazione.

La tabella seguente spiega i vantaggi e gli svantaggi dell'utilizzo del pattern branch by abstraction.

Vantaggi Svantaggi
  • Consente modifiche incrementali reversibili nel caso in cui qualcosa vada storto (compatibile con le versioni precedenti).

  • Consente di estrarre le funzionalità che si trovano all'interno del monolite quando non è possibile intercettare le chiamate al monolite dal bordo del monolite.

  • Consente la coesistenza di più implementazioni nel sistema software.

  • Fornisce un modo semplice per implementare un meccanismo di fallback utilizzando una fase di verifica intermedia per richiamare funzionalità nuove e vecchie.

  • Supporta la distribuzione continua, poiché il codice funziona sempre durante la fase di ristrutturazione.

  • Non è adatto se è coinvolta la coerenza dei dati.

  • Richiede modifiche al sistema esistente.

  • Potrebbe aggiungere ulteriore sovraccarico al processo di sviluppo, specialmente se la base di codice è strutturata male. (In molti casi, il lato positivo vale lo sforzo supplementare, e quanto più ampia è la ristrutturazione, tanto più importante è prendere in considerazione l'utilizzo del modello branch by abstraction).

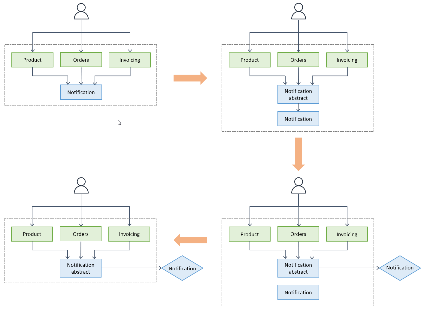
L'illustrazione seguente mostra il modello di astrazione, diramato per astrazione, di un componente Notification nel monolite assicurativo. Inizia con la creazione di un abstract o di un'interfaccia per la funzionalità di notifica. In piccoli incrementi, i client esistenti vengono modificati per utilizzare la nuova astrazione. Ciò potrebbe richiedere la ricerca nella codebase di chiamate APIs relative al componente Notification. Create la nuova implementazione della funzionalità di notifica come microservizio all'esterno del vostro monolite e la ospitate nell'architettura modernizzata. All'interno del monolite, l'interfaccia di astrazione appena creata funge da broker e richiama la nuova implementazione. In piccoli incrementi, trasferisci la funzionalità di notifica alla nuova implementazione, che rimane inattiva fino a quando non è completamente testata e pronta. Quando la nuova implementazione è pronta, sostituisci l'astrazione per utilizzarla. Ti consigliamo di utilizzare un meccanismo di commutazione che possa essere invertito facilmente (come un interruttore di funzionalità) in modo da poter tornare facilmente alla vecchia funzionalità in caso di problemi. Quando la nuova implementazione inizia a fornire tutte le funzionalità di notifica agli utenti e il monolite non è più in uso, potete ripulire l'implementazione precedente e rimuovere qualsiasi indicatore di funzionalità di commutazione che potreste aver implementato

Scomposizione dei monoliti in microservizi utilizzando il pattern branch by abstraction