View a markdown version of this page

Comprensione degli eventi di accesso a IAM Identity Center - AWS IAM Identity Center

Le traduzioni sono generate tramite traduzione automatica. In caso di conflitto tra il contenuto di una traduzione e la versione originale in Inglese, quest'ultima prevarrà.

Comprensione degli eventi di accesso a IAM Identity Center

AWS CloudTrail registra gli eventi di accesso riusciti e quelli non riusciti per tutte le fonti di identità IAM Identity Center. Le identità di origine di IAM Identity Center e Active Directory (AD Connector e AWS Managed Microsoft AD) includono eventi di accesso aggiuntivi che vengono acquisiti ogni volta che a un utente viene richiesto di risolvere un problema o un fattore specifico delle credenziali, oltre allo stato di quella particolare richiesta di verifica delle credenziali. Solo dopo aver completato tutte le richieste relative alle credenziali, l'utente potrà accedere, il che comporterà la registrazione di un evento. UserAuthentication

La tabella seguente riporta i nomi degli CloudTrail eventi di accesso a IAM Identity Center, il loro scopo e l'applicabilità a diverse fonti di identità.

Nome evento Scopo dell'evento Applicabilità della fonte di identità
CredentialChallenge Utilizzato per notificare che IAM Identity Center ha richiesto all'utente di risolvere una specifica richiesta di credenziali e specifica CredentialType quella richiesta (ad esempio, PASSWORD o TOTP). Utenti nativi di IAM Identity Center, AD Connector e AWS Managed Microsoft AD
CredentialVerification Utilizzato per notificare che l'utente ha tentato di risolvere una CredentialChallenge richiesta specifica e specifica se la credenziale è riuscita o meno. Utenti nativi di IAM Identity Center, AD Connector e AWS Managed Microsoft AD
UserAuthentication Utilizzato per notificare che tutti i requisiti di autenticazione richiesti dall'utente sono stati completati con successo e che l'utente ha effettuato correttamente l'accesso. Gli utenti che non riusciranno a completare correttamente le sfide relative alle credenziali richieste non comporteranno la registrazione di alcun UserAuthentication evento. Tutte le fonti di identità

La tabella seguente riporta ulteriori utili campi di dati sugli eventi contenuti all'interno di eventi di accesso CloudTrail specifici.

Campo Scopo dell'evento Applicabilità dell'evento di accesso Valori di esempio
AuthWorkflowID Utilizzato per correlare tutti gli eventi emessi in un'intera sequenza di accesso. Per ogni accesso utente, IAM Identity Center può emettere più eventi. CredentialChallenge, CredentialVerification, UserAuthentication "AuthWorkflowID»: «9de74b32-8362-4a01-a524-de21df59fd83"
CredentialType Utilizzato per specificare la credenziale o il fattore che è stato contestato. UserAuthenticationgli eventi includeranno tutti i CredentialType valori che sono stati verificati con successo nella sequenza di accesso dell'utente. CredentialChallenge, CredentialVerification, UserAuthentication CredentialType«: «PASSWORD» o "«: CredentialType «PASSWORD, TOTP» (i valori possibili includono: PASSWORD, TOTP, WEBAUTHN, EXTERNAL_IDP, RESYNC_TOTP, EMAIL_OTP)
DeviceEnrollmentRequired Utilizzato per specificare che all'utente era richiesto di registrare un dispositivo MFA durante l'accesso e che l'utente ha completato con successo la richiesta. UserAuthentication "DeviceEnrollmentRequired«: «vero»
LoginTo Utilizzato per specificare la posizione di reindirizzamento dopo una sequenza di accesso riuscita. UserAuthentication "LoginTo": "https://mydirectory.awsapps.com/start/....."
CloudTrail eventi nei flussi di accesso a IAM Identity Center

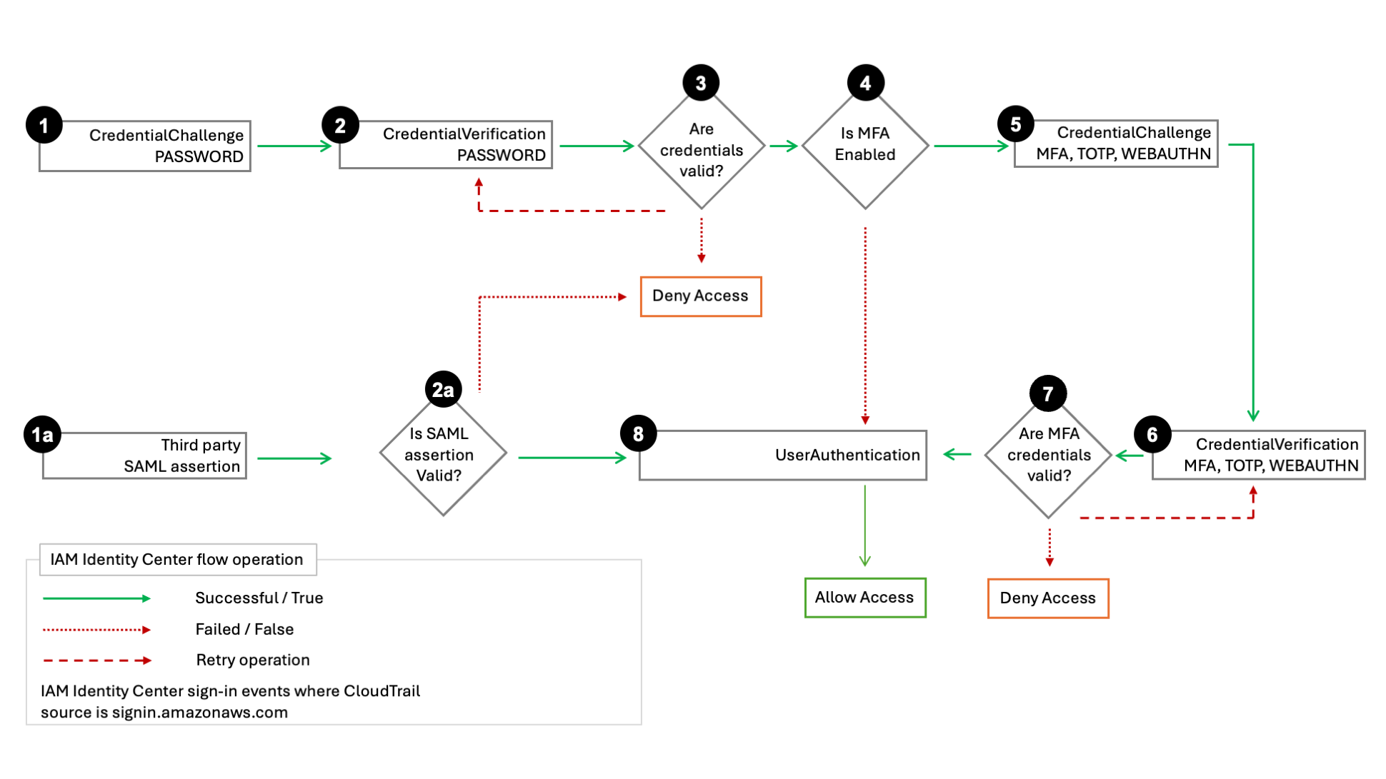
Il diagramma seguente descrive il flusso di accesso e CloudTrail gli eventi generati da Sign-in.

Il flusso di accesso e gli eventi generati da Sign-in. CloudTrail

Il diagramma mostra un flusso di accesso tramite password e un flusso di accesso federato.

Il flusso di accesso tramite password, che comprende i passaggi da 1 a 8, illustra i passaggi da eseguire durante il processo di accesso con nome utente e password. IAM Identity Center è impostato userIdentity.additionalEventData.CredentialType su "PASSWORD«e IAM Identity Center esegue il ciclo sfida-risposta delle credenziali, riprovando se necessario.

Il numero di passaggi dipende dal tipo di accesso e dalla presenza dell'autenticazione a più fattori (MFA). Il processo iniziale genera tre o cinque CloudTrail eventi con la UserAuthentication fine della sequenza per un'autenticazione corretta. I tentativi di autenticazione con password non riusciti generano CloudTrail eventi aggiuntivi poiché IAM Identity Center esegue nuovamente CredentialChallenge l'autenticazione MFA o, se abilitata, l'autenticazione MFA.

Il flusso di accesso tramite password copre anche lo scenario in cui un utente IAM Identity Center appena creato con una chiamata CreateUser API accede con una password monouso (OTP). Il tipo di credenziale in questo scenario è «». EMAIL_OTP

Il flusso di accesso federato, composto dai passaggi 1a, 2a e 8, illustra le fasi principali del processo di autenticazione federata in cui un'asserzione SAML viene fornita da un provider di identità, convalidata da IAM Identity Center e, in caso di successo, dà luogo. UserAuthentication IAM Identity Center non richiama la sequenza di autenticazione MFA interna nei passaggi da 3 a 7 perché un provider di identità federato esterno è responsabile dell'autenticazione di tutte le credenziali degli utenti.