View a markdown version of this page

Scelta di un'interfaccia - AWS X-Ray

Le traduzioni sono generate tramite traduzione automatica. In caso di conflitto tra il contenuto di una traduzione e la versione originale in Inglese, quest'ultima prevarrà.

Scelta di un'interfaccia

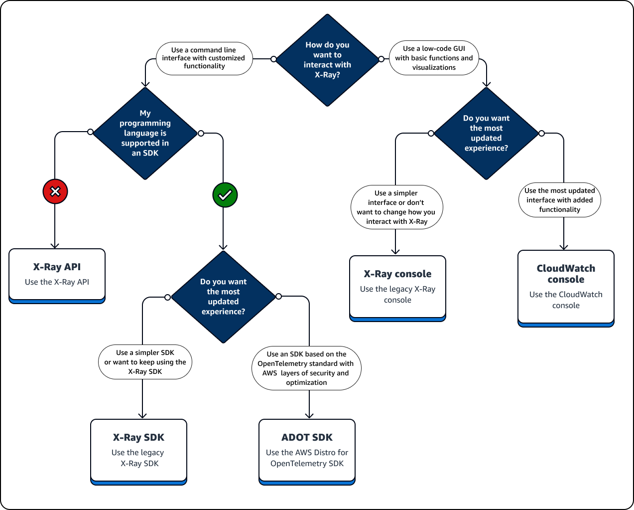
AWS X-Ray può fornire informazioni sul funzionamento dell'applicazione e sulla sua interazione con altri servizi e risorse. Dopo aver strumentato o configurato l'applicazione, X-Ray raccoglie i dati di traccia man mano che l'applicazione soddisfa le richieste. È possibile analizzare questi dati di traccia per identificare problemi di prestazioni, risolvere errori e ottimizzare le risorse. Questa guida mostra come interagire con X-Ray seguendo le seguenti linee guida:

  • Utilizza un Console di gestione AWS se desideri iniziare rapidamente oppure puoi utilizzare visualizzazioni predefinite per eseguire attività di base.

    • Scegli la CloudWatch console Amazon per l'esperienza utente più aggiornata che include tutte le funzionalità della console X-Ray.

    • Usa la console X-Ray se desideri un'interfaccia più semplice o non vuoi cambiare il modo in cui interagisci con X-Ray.

  • Usa un SDK se hai bisogno di più funzionalità di tracciamento, monitoraggio o registrazione personalizzate di quelle che uno può fornire. Console di gestione AWS

    • Scegli l'ADOTSDK se desideri un SDK indipendente dal fornitore basato sull'SDK open source OpenTelemetry con livelli aggiuntivi di sicurezza e ottimizzazione. AWS

    • Scegli X-Ray SDK se desideri un SDK più semplice o non desideri aggiornare il codice dell'applicazione.

  • Utilizza le operazioni dell'API X-Ray se un SDK non supporta il linguaggio di programmazione dell'applicazione.

Il diagramma seguente consente di scegliere come interagire con X-Ray:

X-Ray visualizza informazioni dettagliate sulle richieste delle applicazioni.
Esplora i tipi di interfaccia