Cluster repairs for GPU errors - Amazon SageMaker AI
Services or capabilities described in AWS documentation might vary by Region. To see the differences applicable to the AWS European Sovereign Cloud Region, see the AWS European Sovereign Cloud User Guide.

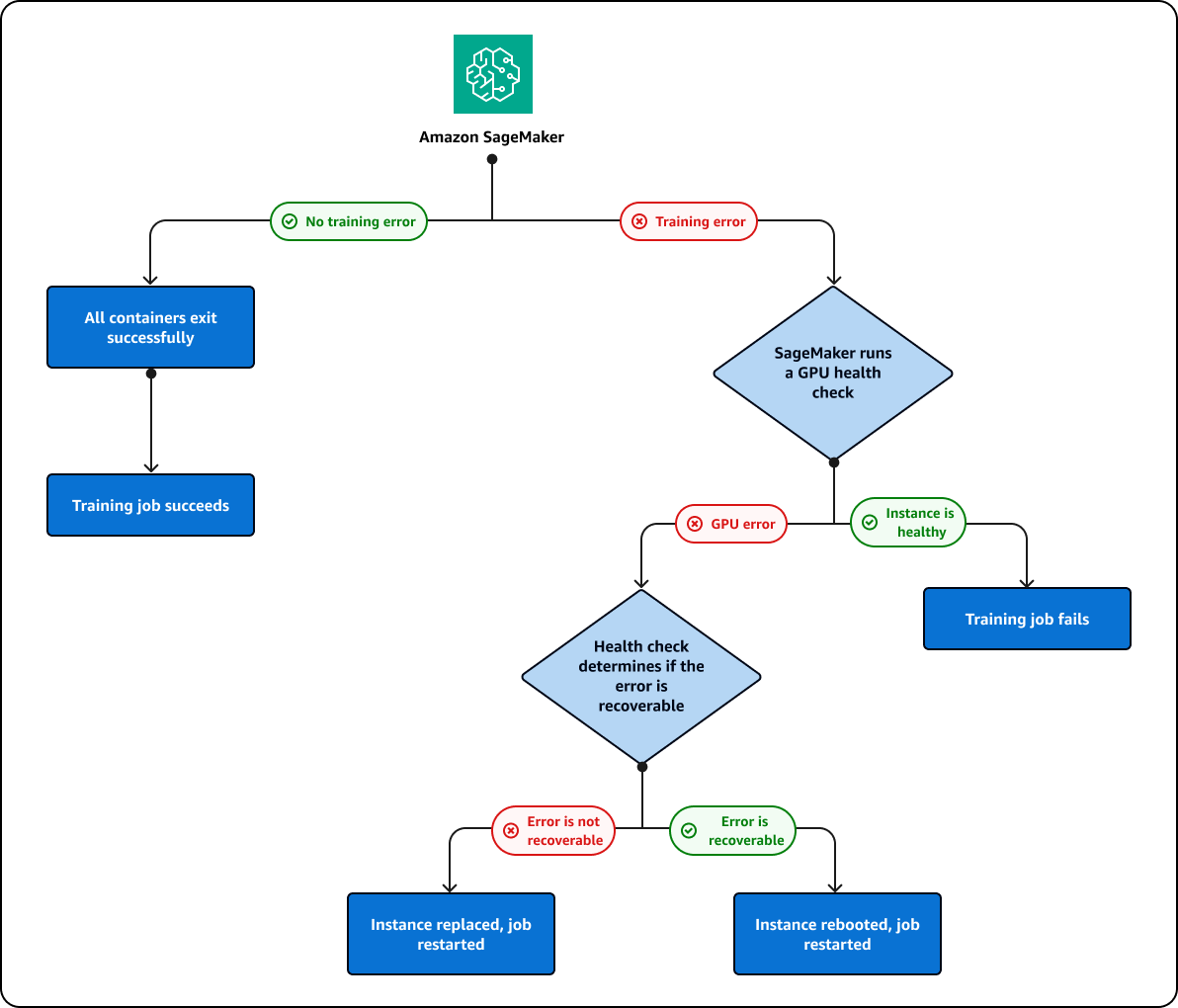
Cluster repairs for GPU errors

If you are running a training job that fails on a GPU, SageMaker AI will run a GPU health check to see whether the failure is related to a GPU issue. SageMaker AI takes the following actions based on the health check results:

  • If the error is recoverable, and can be fixed by rebooting the instance or resetting the GPU, SageMaker AI will reboot the instance.

  • If the error is not recoverable, and caused by a GPU that needs to be replaced, SageMaker AI will replace the instance.

The instance is either replaced or rebooted as part of a SageMaker AI cluster repair process. During this process, you will see the following message in your training job status:

Repairing training cluster due to hardware failure

SageMaker AI will attempt to repair the cluster up to 10 times. If the cluster repair is successful, SageMaker AI will automatically restart the training job from the previous checkpoint. If the cluster repair fails, the training job will also fail. You are not billed for the cluster repair process. Cluster repairs will not initiate unless your training job fails. If a GPU issue is detected for a warmpool cluster, the cluster will enter into repair mode to either reboot or replace the faulty instance. After repair, the cluster can still be used as a warmpool cluster.

The previously described cluster and instance repair process is depicted in the following diagram:

The cluster and instance repair process.