Grundlegendes zu den Anmeldeereignissen bei IAM Identity Center - AWS IAM Identity Center

Die vorliegende Übersetzung wurde maschinell erstellt. Im Falle eines Konflikts oder eines Widerspruchs zwischen dieser übersetzten Fassung und der englischen Fassung (einschließlich infolge von Verzögerungen bei der Übersetzung) ist die englische Fassung maßgeblich.

Grundlegendes zu den Anmeldeereignissen bei IAM Identity Center

AWS CloudTrail zeichnet erfolgreiche und erfolglose Anmeldeereignisse für alle IAM Identity Center-Identitätsquellen auf. Identitäten aus IAM Identity Center und Active Directory (AD Connector und AWS Managed Microsoft AD) enthalten zusätzliche Anmeldeereignisse, die jedes Mal erfasst werden, wenn ein Benutzer aufgefordert wird, eine bestimmte Anmeldeanfrage oder einen bestimmten Faktor zu lösen, zusätzlich zum Status dieser speziellen Anforderung zur Überprüfung der Anmeldeinformationen. Erst wenn ein Benutzer alle erforderlichen Anmeldedaten abgefragt hat, wird der Benutzer angemeldet, was dazu führt, dass ein Ereignis protokolliert wird. UserAuthentication

In der folgenden Tabelle sind die Namen der einzelnen IAM Identity CloudTrail Center-Anmeldeereignisse, ihr Zweck und ihre Anwendbarkeit auf verschiedene Identitätsquellen aufgeführt.

Ereignisname Zweck des Ereignisses Anwendbarkeit der Identitätsquelle
CredentialChallenge Wird verwendet, um zu benachrichtigen, dass IAM Identity Center den Benutzer aufgefordert hat, eine bestimmte Anmeldeinformationsabfrage zu lösen, und gibt anCredentialType, welche erforderlich war (z. B. PASSWORD oder TOTP). Systemeigene IAM Identity Center-Benutzer, AD Connector und AWS Managed Microsoft AD
CredentialVerification Wird verwendet, um zu benachrichtigen, dass der Benutzer versucht hat, eine bestimmte CredentialChallenge Anfrage zu lösen, und gibt an, ob diese Anmeldeinformationen erfolgreich waren oder nicht. Systemeigene IAM Identity Center-Benutzer, AD Connector und AWS Managed Microsoft AD
UserAuthentication Wird verwendet, um zu benachrichtigen, dass alle Authentifizierungsanforderungen, mit denen der Benutzer konfrontiert wurde, erfolgreich erfüllt wurden und dass der Benutzer erfolgreich angemeldet wurde. Wenn Benutzer die erforderlichen Anmeldedaten nicht erfolgreich abschließen, wird kein UserAuthentication Ereignis protokolliert. Alle Identitätsquellen

In der folgenden Tabelle werden zusätzliche nützliche Ereignisdatenfelder erfasst, die in bestimmten CloudTrail Anmeldeereignissen enthalten sind.

Feld Zweck des Ereignisses Anwendbarkeit des Anmeldeereignisses Beispielwerte
AuthWorkflowID Wird verwendet, um alle Ereignisse zu korrelieren, die während einer gesamten Anmeldesequenz ausgelöst wurden. Für jede Benutzeranmeldung können mehrere Ereignisse vom IAM Identity Center ausgelöst werden. CredentialChallenge, CredentialVerification, UserAuthentication „AuthWorkflowID“: „9de74b32-8362-4a01-a524-de21df59fd83"
CredentialType Wird verwendet, um den Berechtigungsnachweis oder den Faktor anzugeben, der angefochten wurde. UserAuthenticationEreignisse umfassen alle CredentialType Werte, die in der Anmeldesequenz des Benutzers erfolgreich verifiziert wurden. CredentialChallenge, CredentialVerification, UserAuthentication CredentialType„: „PASSWORD“ oder "„: CredentialType „PASSWORD, TOTP“ (mögliche Werte sind: PASSWORD, TOTP, WEBAUTHN, EXTERNAL_IDP, RESYNC_TOTP, EMAIL_OTP)
DeviceEnrollmentRequired Wird verwendet, um anzugeben, dass der Benutzer bei der Anmeldung ein MFA-Gerät registrieren musste und dass der Benutzer diese Anfrage erfolgreich abgeschlossen hat. UserAuthentication "DeviceEnrollmentRequired„: „wahr“
LoginTo Wird verwendet, um den Umleitungsort nach einer erfolgreichen Anmeldesequenz anzugeben. UserAuthentication "LoginTo": "https://mydirectory.awsapps.com/start/....."
CloudTrail Ereignisse in den Anmeldeabläufen von IAM Identity Center

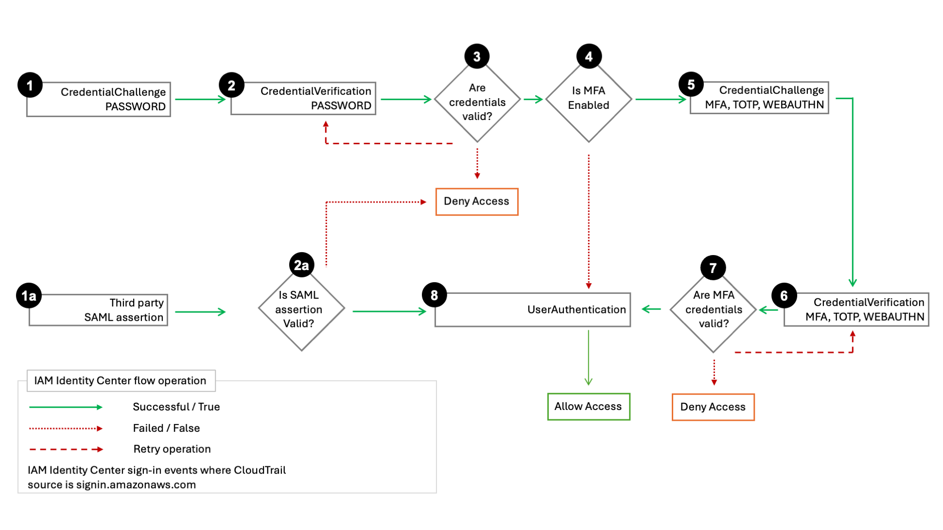
Das folgende Diagramm beschreibt den Anmeldeablauf und die CloudTrail Ereignisse, die bei der Anmeldung ausgelöst werden.

Der Anmeldeablauf und die CloudTrail Ereignisse, die von Sign-In ausgelöst werden.

Das Diagramm zeigt einen Ablauf für die Kennwortanmeldung und einen Verbundanmeldeablauf.

Der Ablauf der Kennwortanmeldung, der aus den Schritten 1—8 besteht, veranschaulicht die Schritte während des Anmeldevorgangs mit Benutzername und Passwort. IAM Identity Center wird userIdentity.additionalEventData.CredentialType auf "PASSWORD" gesetzt, und IAM Identity Center durchläuft den Challenge-Response-Zyklus für die Anmeldeinformationen und versucht es bei Bedarf erneut.

Die Anzahl der Schritte hängt von der Art der Anmeldung und dem Vorhandensein der Multi-Faktor-Authentifizierung (MFA) ab. Der anfängliche Vorgang führt zu drei oder fünf CloudTrail Ereignissen, wobei die Sequenz für eine erfolgreiche Authentifizierung UserAuthentication beendet wird. Fehlgeschlagene Versuche zur Passwortauthentifizierung führen zu zusätzlichen CloudTrail Ereignissen, da das IAM Identity Center die reguläre Authentifizierung oder, falls aktiviert, die MFA-Authentifizierung erneut ausgibtCredentialChallenge.

Der Ablauf der Passwort-Anmeldung deckt auch das Szenario ab, in dem sich ein IAM Identity Center-Benutzer, der mit einem CreateUser API-Aufruf neu erstellt wurde, mit einem Einmalpasswort (OTP) anmeldet. Der Anmeldeinformationstyp in diesem Szenario ist „“. EMAIL_OTP

Der föderierte Anmeldeablauf, der aus den Schritten 1a, 2a und 8 besteht, veranschaulicht die wichtigsten Schritte während des Verbundauthentifizierungsprozesses, bei dem eine SAML-Assertion von einem Identitätsanbieter bereitgestellt und vom IAM Identity Center validiert wird, was bei Erfolg zu folgenden Ergebnissen führt. UserAuthentication IAM Identity Center ruft die interne MFA-Authentifizierungssequenz in den Schritten 3 bis 7 nicht auf, da ein externer, föderierter Identitätsanbieter für die gesamte Authentifizierung von Benutzeranmeldeinformationen verantwortlich ist.