Funcionamiento de los estados de volúmenes y las transiciones - AWS Storage Gateway

Las traducciones son generadas a través de traducción automática. En caso de conflicto entre la traducción y la version original de inglés, prevalecerá la version en inglés.

Funcionamiento de los estados de volúmenes y las transiciones

Cada volumen tiene una indicación de estado asociado que permite ver de inmediato en qué estado se encuentra. En la mayoría de los casos, el estado indica que el volumen funciona normalmente y que no se requiere ninguna intervención por parte del usuario. En ocasiones, el estado indica algún problema con el volumen; en este caso, podría o no ser preciso que intervenga. A continuación encontrará información que le ayudará a decidir cuándo debe intervenir. Puede ver el estado del volumen en la consola de Storage Gateway o mediante una de las operaciones de la API de Storage Gateway, por ejemplo, DescribeCachediSCSIVolumeso DescribeStorediSCSIVolumes.

Información sobre el estado de los volúmenes

La tabla siguiente muestra el estado del volumen en la consola de Storage Gateway. El estado del volumen aparece en la columna Status (Estado) de cada volumen de almacenamiento de la gateway. El estado de un volumen que funciona normalmente es Available (Disponible).

En la tabla siguiente, encontrará una descripción de cada estado de volumen de almacenamiento y si debe hacer algo según cada estado y cuándo. El estado Available (Disponible) es el estado normal de un volumen. El estado de un volumen debe ser AVAILABLE la totalidad o la mayor parte del tiempo que se esté usando.

Status Significado
Disponible

El volumen está disponible para su uso. Este es el estado normal de funcionamiento para un volumen.

Cuando finaliza una fase Bootstrapping (Proceso de arranque), el volumen vuelve al estado Available (Disponible). Es decir, la gateway ha sincronizado los cambios realizados en el volumen desde que pasó al estado Pass Through (Acceso directo).

Bootstrapping (Proceso de arranque)

La puerta de enlace sincroniza los datos de forma local con una copia de los datos almacenados en AWS ella. Por lo general, este estado no requiere ninguna acción, ya que el volumen de almacenamiento suele detectar el estado Available (Disponible) automáticamente.

En las situaciones siguientes, el estado de un volumen es Bootstrapping (Proceso de arranque):

  • Una gateway se ha cerrado de forma inesperada.

  • Un búfer de carga de la gateway se ha superado. En este caso, el proceso de arranque se produce cuando el volumen tiene el estado Pass Through (Acceso directo) y la cantidad de búfer de carga libre aumenta lo suficiente. Puede proporcionar más espacio de búfer de carga como una forma de aumentar el porcentaje de espacio de búfer de carga libre. En este caso concreto, el volumen de almacenamiento va del estado Pass Through (Acceso directo) a Bootstrapping (Proceso de arranque) a Available (Disponible). Puede seguir utilizando este volumen durante este periodo de arranque. Sin embargo, en este momento no puede tomar instantáneas del volumen.

  • Está creando una puerta de enlace de volumen almacenado y preservando los datos del disco local existente. En este escenario, la puerta de enlace comienza a cargar todos los datos en. AWS El volumen tiene el estado de arranque hasta que se copien todos los datos del disco local. AWS Puede utilizar el volumen durante este periodo de arranque. Sin embargo, en este momento no puede tomar instantáneas del volumen.

Creando

El volumen se está creando y no está listo para utilizarlo. El estado Creating (Creando) es transitorio. No hay que hacer nada más.

Eliminando

El volumen está siendo eliminado. El estado Deleting (Eliminando) es transitorio. No hay que hacer nada más.

Irrecoverable (Irrecuperable)

Se ha producido un error de que el volumen no se puede recuperar. Para obtener información acerca de qué hacer en esta situación, consulte Solución de problemas con volúmenes.

Pass Through (Acceso directo)

Los datos guardados localmente no están sincronizados con los datos almacenados en él. AWS Los datos que se escriben en un volumen mientras este se encuentra en estado Pass Through (Acceso directo) permanecen en la caché hasta que el estado del volumen es Bootstrapping (Proceso de arranque). Estos datos comienzan a cargarse AWS cuando comienza el estado de arranque.

El estado Pass Through (Acceso directo) puede producirse por varios motivos, que se enumeran a continuación:

  • El estado Pass Through (Acceso directo) se produce si la gateway se ha quedado sin espacio de búfer de carga. Las aplicaciones pueden continuar leyendo y escribiendo datos en los volúmenes de almacenamiento mientras los volúmenes tienen el estado Pass Through (Acceso directo). Sin embargo, la puerta de enlace no escribe los datos del volumen en el búfer de carga ni los carga en AWS.

    La gateway continúa cargando todos los datos escritos en el volumen antes de que este entre en el estado Pass Through (Acceso directo). Cualquier instantánea pendiente o programada de un volumen de almacenamiento producirá un error mientras el volumen tenga el estado Pass Through (Acceso directo). Para obtener información sobre qué hacer cuando el volumen de almacenamiento tenga el estado Pass Through (Acceso directo) porque se haya superado el búfer de carga, consulte Solución de problemas con volúmenes.

    Para volver al estado ACTIVE, un volumen en Pass Through (Acceso directo) debe completar la fase Bootstrapping (Proceso de arranque). Durante el arranque, el volumen restablece la sincronización interna AWS para poder reanudar el registro (registro) de los cambios en el volumen y activar la funcionalidad. CreateSnapshot Durante Bootstrapping (Proceso de arranque), lo que se escribe en el volumen se registra en el búfer de carga.

  • El estado Pass Through (Acceso directo) se produce cuando hay más de un volumen de almacenamiento arrancando a la vez. Solo puede arrancar un volumen de almacenamiento de gateway a la vez. Por ejemplo, supongamos que crea dos volúmenes de almacenamiento y elige conservar los datos existentes en ambos. En este caso, el estado del segundo volumen de almacenamiento es Pass Through (Acceso directo) hasta que el primer volumen de almacenamiento termina el proceso de arranque. En este caso, no tiene que hacer nada. El estado de cada volumen de almacenamiento cambia automáticamente Available (Disponible) al terminar de crearse. Puede leer y escribir en el volumen de almacenamiento mientras tenga el estado Pass Through (Acceso directo) o Bootstrapping (Proceso de arranque).

  • De manera infrecuente, el estado Pass Through (Acceso directo) puede indicar que un disco asignado al búfer de carga ha producido un error. Para obtener información sobre qué hacer en este caso, consulte Solución de problemas con volúmenes.

  • El estado Pass Through (Acceso directo) puede producirse cuando un volumen tiene el estado Active (Activo) o Bootstrapping (Proceso de arranque). En este caso, el volumen recibe una escritura, pero el búfer de carga no tiene capacidad suficiente para registrarla.

  • El volumen pasa al estado Pass Through (Acceso directo) cuando se encuentra en cualquier estado y la gateway no se cierra perfectamente. Este tipo de cierre puede ocurrir porque el software se bloquea o la MV se apaga. En este caso, un volumen en cualquier estado pasa al estado Pass Through (Acceso directo).

Restauración

El volumen se está restaurando a partir de una instantánea existente. Este estado se aplica únicamente a volúmenes almacenados. Para obtener más información, consulte Funcionamiento de puerta de enlace de volumen.

Si restaura dos volúmenes de almacenamiento al mismo tiempo, ambos volúmenes de almacenamiento mostrarán el estado Restoring (Restaurándose). El estado de cada volumen de almacenamiento cambia automáticamente Available (Disponible) al terminar de crearse. Puede leer y escribir en un volumen de almacenamiento y tomar una instantánea del mismo mientras tenga el estado Restoring (Restaurándose).

Restoring Pass Through (Restaurando acceso directo)

El volumen se está restaurando a partir de una instantánea existente y ha encontrado un problema del búfer de carga. Este estado se aplica únicamente a volúmenes almacenados. Para obtener más información, consulte Funcionamiento de puerta de enlace de volumen.

Un motivo para el estado Restoring Pass Through (Restaurando acceso directo) es que la gateway se haya quedado sin espacio en el búfer de almacenamiento. Las aplicaciones pueden continuar leyendo y escribiendo datos en los volúmenes de almacenamiento mientras tienen el estado Restoring Pass Through (Restaurando acceso directo). Sin embargo, no puede tomar instantáneas de un volumen de almacenamiento mientras su estado sea Restoring Pass Through (Restaurando acceso directo). Para obtener información sobre la acción a realizar cuando el volumen de almacenamiento tenga el estado Restoring Pass Through (Restaurando acceso directo) porque se haya superado la capacidad del búfer de carga, consulte Solución de problemas con volúmenes.

De manera infrecuente, el estado Restoring Pass Through (Restaurando acceso directo) puede indicar que un disco asignado para un búfer de carga ha producido un error. Para obtener información sobre qué hacer en este caso, consulte Solución de problemas con volúmenes.

Upload Buffer Not Configured (Búfer de carga no configurado)

No puede crear ni utilizar el volumen, porque la gateway no tiene un búfer de carga configurado. Para obtener más información sobre cómo agregar capacidad de búfer de carga para volúmenes en una configuración de volúmenes en caché, consulte Determinación del tamaño que se va a asignar al búfer de carga. Para obtener más información sobre cómo agregar capacidad de búfer de carga para volúmenes en una configuración de volúmenes almacenados, consulte Determinación del tamaño que se va a asignar al búfer de carga.

Información sobre el estado de la conexión

Puede desconectar un volumen de una gateway o asociarlo a la gateway mediante la API o la consola de Storage Gateway. La tabla siguiente muestra el estado de conexión del volumen en la consola de Storage Gateway. El estado de conexión del volumen aparece en la columna Attachment status (Estado de la conexión) de cada volumen de almacenamiento en la gateway. Por ejemplo, un volumen que se desconecta de una gateway tiene un estado de Detached (Desconectado). Para obtener información sobre cómo desconectar y asociar un volumen, consulte Mover los volúmenes a una gateway diferente.

Status Significado
Attached (Asociado)

El volumen se asocia a una gateway.

Detached (Desvinculado)

El volumen se desconecta de una gateway.

Detaching (Desconectar)

El volumen se está desconectando de una gateway. Cuando se desconecta un volumen y el volumen no tiene datos, es posible que no vea este estado.

Cómo funcionan las transiciones de estado de volúmenes almacenados en caché

Consulte el siguiente diagrama de estado para comprender las transiciones más comunes entre estados de volúmenes en gateways almacenadas en caché. No es necesario conocer el diagrama de forma detallada para utilizar la gateway de forma eficaz. En su lugar, el diagrama ofrece información detallada si le interesa obtener más información acerca de cómo funcionan las puertas de enlace de volumen.

El diagrama no muestra el estado Upload Buffer Not Configured (Búfer de carga no configurado) ni el estado Deleting (Eliminando). Los estados de volumen del diagrama se representan con cuadros verdes, amarillos y rojos. Los colores se pueden interpretar de la manera siguiente.

Color Estado de volumen
Green (Verde) La gateway funciona con normalidad. El estado del volumen es Available (Disponible) o pasará a Available (Disponible).
Yellow (Amarillo) El volumen tiene estado Pass Through (Acceso directo) que indica que existe un problema potencial con el volumen de almacenamiento. Si este estado aparece porque el espacio de búfer de carga está lleno, en algunos casos, el espacio del búfer vuelve a estar disponible. En ese momento, el volumen de almacenamiento se corrige automáticamente al estado Available (Disponible). En otros casos, es posible que tenga que agregar más espacio de búfer de carga a la gateway para permitir que el estado del volumen de almacenamiento pase a ser Available (Disponible). Para obtener información sobre cómo solucionar un caso cuando se supere la capacidad del búfer de carga, consulte Solución de problemas con volúmenes. Para obtener información sobre cómo agregar capacidad al búfer de carga, consulte Determinación del tamaño que se va a asignar al búfer de carga.
Rojo El volumen de almacenamiento tiene el estado Irrecoverable (Irrecuperable). En este caso, debe eliminar el volumen. Para obtener información sobre cómo hacerlo, consulte Para eliminar un volumen.

En el diagrama, se representa una transición entre dos estados con una línea etiquetada. Por ejemplo, la transición desde el estado Creating (Creando) al estado Available (Disponible) está etiquetada como Create Basic Volume or Create Volume from Snapshot (Crear un volumen básico o crear un volumen a partir de una instantánea). La transición representa la creación de un volumen almacenado en caché. Para obtener más información sobre la creación de volúmenes de almacenamiento, consulte Agregación y ampliación de volúmenes.

todos los posibles estados de volumen en caché con flechas que indican las posibles transiciones entre estados.
nota

El estado Pass Through (Acceso directo) del volumen aparece como amarillo en este diagrama. Sin embargo, esto no coincide con el color de este icono de estado en el cuadro Estado de la consola de Storage Gateway.

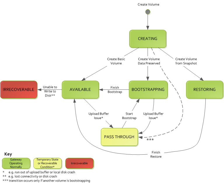
Cómo funcionan las transiciones de estado de volúmenes almacenados

Consulte el siguiente diagrama de estado para comprender las transiciones más comunes entre estados de volúmenes en gateways almacenadas. No es necesario conocer el diagrama de forma detallada para utilizar la gateway de forma eficaz. En su lugar, el diagrama ofrece información detallada si le interesa conocer más información acerca de cómo funcionan las puertas de enlace de volumen.

El diagrama no muestra el estado Upload Buffer Not Configured (Búfer de carga no configurado) ni el estado Deleting (Eliminando). Los estados de volumen del diagrama se representan con cuadros verdes, amarillos y rojos. Los colores se pueden interpretar de la manera siguiente.

Color Estado de volumen
Green (Verde) La gateway funciona con normalidad. El estado del volumen es Available (Disponible) o pasará a Available (Disponible).
Yellow (Amarillo) Cuando se crea un volumen de almacenamiento y se conservan los datos, la ruta desde el estado Creating (Creando) al estado Pass Through (Acceso directo) se produce si hay otro volumen arrancando. En este caso, el volumen con el estado Pass Through (Acceso directo) pasa al estado Bootstrapping (Proceso de arranque) y, a continuación, al estado Available (Disponible) cuando el primer volumen termina de arrancar. Aparte de la situación específica mencionada, el amarillo (estado Pass Through (Acceso directo)) indica que existe un problema potencial con el volumen de almacenamiento, el más común de los cuales es un problema del búfer de carga. Si la capacidad del búfer de carga se ha superado, en algunos casos, el espacio del búfer vuelve a estar disponible. En ese momento, el volumen de almacenamiento se corrige automáticamente al estado Available (Disponible). En otros casos, es posible que tenga que agregar más capacidad de búfer de carga a la gateway para devolver el volumen de almacenamiento al estado Available (Disponible). Para obtener información sobre cómo solucionar un caso cuando se supere la capacidad del búfer de carga, consulte Solución de problemas con volúmenes. Para obtener información sobre cómo agregar capacidad al búfer de carga, consulte Determinación del tamaño que se va a asignar al búfer de carga.
Rojo El volumen de almacenamiento tiene el estado Irrecoverable (Irrecuperable). En este caso, debe eliminar el volumen. Para obtener información sobre cómo hacerlo, consulte Eliminación de volúmenes de almacenamiento.

En el siguiente diagrama, se representa una transición entre dos estados con una línea etiquetada. Por ejemplo, la transición desde el estado Creating (Creando) al estado Available (Disponible) está etiquetada como Create Basic Volume (Crear un volumen básico). Esta transición representa la creación de un volumen de almacenamiento sin conservar datos ni crear el volumen a partir de una instantánea.

todos los posibles estados de volumen almacenados con flechas que indican las posibles transiciones entre estados.
nota

El estado Pass Through (Acceso directo) del volumen aparece como amarillo en este diagrama. Sin embargo, esto no coincide con el color de este icono de estado en el cuadro Estado de la consola de Storage Gateway.